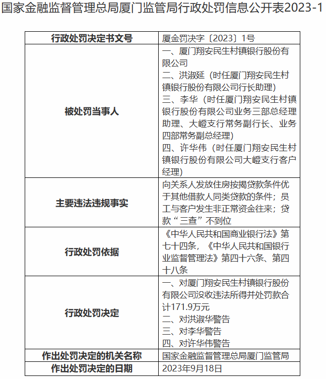
员工与客户发生非正常资金往来等,厦门一银行被罚没171.9万元
大河财立方
2023-09-27 17:21:56

【大河财立方消息】9月27日消息,厦门翔安民生村镇银行股份有限公司因向关系人发放住房按揭贷款条件优于其他借款人同类贷款的条件、员工与客户发生非正常资金往来、贷款“三查”不到位,日前被国家金融监督管理总局厦门监管局罚没171.9万元。洪淑华、李华、许华伟三人对此负有责任,被予以警告。

实习编辑:李文玉 | 审核:李震 | 监审:万军伟


相关推荐
下载