
作者:李通|河南省交通规划设计研究院股份有限公司,河南交通运输战略发展研究院
编辑:李通|校核:杨阳,张菁菁|审核:龙志刚
导读
随着城镇化率快速攀增,我国开始实行供给侧改革,经济从高速发展转为高质量发展,整个国家都面临着产业转型的空前难题。此时乡村发展更为滞后,转型之路迷雾重重。乡村产业转型无门,农业发展模式落后,经济增长动能缺失。在农业供给侧改革下,地方政府及社会资本又对农业发展高度重视,希望从中找寻乡村破局之路。当下又处于严土地政策,开发管控越来越严格,必须寻求创新型、综合型的方式破解难题,田园综合体正是在这样的复杂的社会环境下应运而生。本文结合“文创、康养、农旅、综合教育、科创”五类予以探究,选取多个案例对其深度解读,总结不同模式下田园综合体的发展理念、经营模式等,助推乡村振兴发展。
一、田园综合体发展背景
田园综合体字样最早出现在论文当中,2012年田园东方创始人张诚发表论文《田园综合体模式研究》,并在无锡实践了第一个田园综合体项目—无锡田园东方,这也是我国在乡村振兴方面早期的创新性举动。2016年9月中央农办领导对田园东方项目予以肯定,高度认可并赞扬“田园综合体模式”,次年2月该模式作为乡村产业发展亮点被写进中央一号文件,首次提出“田园综合体”这一概念,“支持有条件的乡村建设以农民合作社为主要载体、让农民充分参与和受益,集循环农业、创意农业、农事体验于一体的田园综合体,通过农业综合开发、农村综合改革转移支付等渠道开展试点示范”。是加快推进农业供给侧结构性改革,实现乡村现代化和新型城镇化联动发展的一种新模式,是培育和转换农业农村发展新动能,推动现有农庄、农场、合作社、农业特色小镇、农业产业园以及农旅产业、乡村地产等转型升级的新路径。
2017年5月国家财政部下发《关于开展田园综合体建设试点工作的通知》,确定四川、山西、陕西、福建等18个省份开展建设试点。同年6月财政部和国农办先后下文决定开展18个省份的试点工作,自此田园综合体模式正式推广,并作为乡村振兴和新型城镇化协调联动的重要手段。对田园综合体第一批试点情况予以统计(如下表)。第一批试点有十个省份入选,概括其产业基础、项目投资建设情况、项目区划及核心布局,初步了解国内田园综合体实践情况。
二、田园综合体概念及发展思路
01.概念解读
田园综合体作为休闲农业、乡村旅游的创新业态,是城乡一体化发展、农业综合开发、农村综合改革的一种新模式和新路径,以农民合作社为主要载体,让农民充分参与和受益,集循环农业、创意农业、农事体验于一体的新型发展模式。其主要以农业为基础产业,以文化为灵魂,挖掘当地民风民俗。以体验为活力,将农产品、农耕文化、农家乐等打包为商品出售,形成乡村发展新链条。同时创新乡村消费,实现城乡互动。通过城市人的乡村消费带动经济发展,实现城市与乡村的商业互动,有效解决城乡差异难题。
02.发展思路
田园综合体以农业为基础、以文旅为核心、以社区为载体共同构建田园综合体平台,鼓励城乡互动和创行型乡村消费,促进城乡一体化,最终让游客和居民回归田园、回归初心。该模式将农业作为基础性产业,借助平台为企业与地方农业提供合作机会,进而引入劳动力、盘活存量土地资产、实现农业要素的创新性改革,为文旅发展构建基础,为社区意境营造增添氛围。其发展将乡村文旅作为平台枢纽,用以链接农业和田园社区,实现三者的协调发展。将文旅产业作为乡村的新兴驱动型产业支持平台建设,平台则采用IP导入等方式实现三产融合发展,为农业提升效益,为社区提升价值和居住幸福感。同时打造乡村文化产品、生态型旅游产品等,实现多要素的互动与协同。社区则提供原生的田园环境,通过平台建设形成新的社区生活,为文旅发展增加人气、为农业转型提供人才。同时融入教育、医疗、文化、商业、养老等业态创新乡村消费。
三、国内田园综合体经典案例解读
01.田园文创综合体案例研究
田园文创综合体是指以现代农业为基础,以文化创意为核心,集文化体验、创意办公、休闲农旅、观赏游玩于一体的综合发展模式。该模式侧重乡村文化、历史记忆、田园乡愁的挖掘,结合现代农业板块和商业运营模式找寻延伸产业链,创新乡村发展新模式。让农民广泛参与受益、强调农业创意理念、强化融合突出体检、集约配置乡村资源,打造田园游览、体验、学习胜地,助推乡村战略实施和新型城镇化发展。选取以下两个案例进行研究:金卉花园文创综合体、花语田园文创综合体。
(1)金卉花园文创综合体
湖北金卉庄园现代都市农业观光示范园作为湖北省孝感市重点项目,主营现代都市农业观光、花卉苗木观赏、无公害水果蔬菜采摘、特色养殖、植物科普展示、户外拓展等项目,已于2015年3月建成开园。开园之后,游客量一直保持高位增长,2016年郁金香节20天的花期,10天下雨,金卉庄园仍引来10万游客,仅门票收入超千万元。其主要以花卉为主题,打造完整产业链并不断向供应链和价值链转变。以花卉观赏、游览为主线,打造花体验产品、花休闲走廊和小品等,给游客提供完整有趣的花卉田园场景。同时系统打造项目客源地、自驾游、网络等营销体系,保障项目持续吸引力。通过创新盈利方式,开启花卉田园综合体2.0时代,持续提高花园综合体的核心竞争力。该项目提前制定运营模式、思路和保障措施,在项目未正式运营前便在当地积攒了良好的口碑,解决了项目开启后前期的品牌宣传问题。
(2)花语田园文创综合体
丽水市莲都区是全域旅游的先行者,通过对全域旅游建设所释放的生态旅游红利也将惠及更多村民。其中古堰画乡小镇居民人均收入10年内涨幅超过10倍,成为艺术爱好者的写生度假胜地;曾经的贫困村利山村摇身一变也成了主打民宿的生态旅游聚居地。该项目以田园乡愁为切入点,打造“基于乡愁,高于乡愁”的主题线路,完善当地乡村旅游功能,实现景色各异、百花齐放的村庄旅游集群。构建“花语乡村”体系整合村庄优势资源,成为该品牌国内实践的先河。并结合莲都特点策划特色营销活动,提升莲都的旅游知名度,打造出省内知名的文创综合体—花语田园。
02.田园康养综合体案例研究
国务院在《健康中国2030规划纲要》中指出:“应当积极促进健康与田园养老、文化旅游、健身休闲等相融合,催生健康新产业”。在乡村振兴战略和健康中国战略大背景下,田园康养综合体已成为乡村发展的主要路径之一。与城市相比,乡村拥有绿色的生态环境、自由的田园风光、舒缓的生活节奏、和谐的居住氛围,为康养生活提供了物质支撑和基础保障。
田园康养指的是以田园为生活空间,以农作、农事、农活为生活内容,以农业生产和农村经济发展为生活目标,回归自然、享受生命、修身养性、度假休闲、健康身体、治疗疾病、颐养天年的一种生活方式。康养综合体以健康养生、休闲养老度假等健康产业为核心,进行休闲农业、娱乐、养生度假等多功能开发。田园康养首先要依据自身特点,合理确定乡村田园康养开发种类。如村庄具有标志性农产品,可根据产品类型打造乡村美食康养综合体。长寿村则可依托中医、食疗、药疗等项目,打造养老民宿、养老商业、养老文旅等,构建长寿文化康养综合体。拥有季节性景色的村庄可打造四季变幻康养综合体。没有特殊资源的乡村可通过旅游融入有关功能。本文选取以下两个案例研究:养花湾·田园康养综合体、太阳谷明日小镇·康养度假田园综合体。
(1)养花湾·田园康养综合体
“养花湾·田园康养综合体”位于河北省邢台市甘寨村,规划总面积约667公顷,核心区面积160.7公顷。内部设有中医药医疗项目、养老康复护理项目、运动康养产业项目、文化艺术产业项目、健康教育项目、休闲旅游产业项目、田园综合农业项目、绿色人居康养等。尚养花湾·田园综合体”项目中,将农业为基、康养为魂、旅游为体、民生为本进行有机融合,将社区、景区、园区有机嵌入式发展,构建“生产、生活、生态”三生合一的田园综合体。以玫瑰种植为特色农业,以康养为品质生活,构建“玫瑰+”全产业链,并借助“玫瑰+”创新业态,打造康养度假景区、浪漫怡人花海、保健美颜产品等,实现多产业链延伸和效益叠加。
养花湾·田园康养综合体”始终坚持健康生活的理念,专注慢性病市场,聚焦老年和女性群体。以“整体医学观”为基础,通过科技手段对各种慢病进行防、治、康、养,实现防治康养全方位管理。根据女性群体偏好和市场需求,打造玫瑰花海、玫瑰产品等,为女性提供高端服务和主题活动。根据老年群体、亚健康人群需求,通过健康管理中心、养生社区等,以医治为核心,养生为主线,实现健康、养老、医疗的有机协调发展,打造田园康养品牌。
(2)”太阳谷明日小镇”康养度假田园综合体
除此之外,四川攀枝花“太阳谷明日小镇”康养度假田园综合体也十分出名,该项目采用了五大发展策略:规划核心生态绿谷、构建绿色漫步网络、打造海绵城市雨水管理系统、开发新能源利用模式、塑造康养度假品牌。致力打造集田园康养、亲子文娱、休闲旅游、农事体验于一体的田园康养综合体。其投入大量医疗设备和先进技术用于养生产品的研发,为每位游客打造合适的康养理疗方案,并开启健康体检、健康干预、移动医疗、线上康养云等服务,形成田园康养全产业链条。该小镇也借助花山、果海、村落等发展休闲农业,打造精品农旅项目;利用起伏的山地塑造户外运动基地和慢行绿道;依托傈僳族民族文化和太阳文化资源,创建优质的文化景观环境。
03.田园农旅综合体案例研究
田园农旅综合体是以“基础农业+旅游体验“为主导的区域辐射型发展模式,保持田园主体风貌、挖掘文化资源、塑造品牌形象、发展地域特色、强化文化意象。通过高效生产、农事体验、农业观光、交旅融合、民宿体验、商业购物等促进农旅联动,整合农业全产业链,坚持农旅产业与其他产业相协调,构建三产融合体系。
平顶山市湛河区曹镇乡位于市区西南部,项目总占地面积约8万多亩,辖曹镇乡全域及河滨街道办事处沙河以南区域,该项目以地区“韭菜“优势为品牌,结合曹镇乡自身特点,实现辖区内村庄与乡镇的有机协调发展,打造“韭菜农旅田园综合体”。乡镇全域总体框架构思为一个核心,两个景观带,三个功能区域板块,核心指的是韭菜科技田园综合体核心区。以现状的农业科学院为主导,通过合理的规划,明确的分区,建设集研发、生产、展销、体验、示范、服务等于一体的现代化农业综合服务中心。借助天然河流形成临湖自然景观带和大泥河田园风光景观带。
全域旅游策划了文旅中心、颐养中心、综合服务中心和田园综合体科技核心区(如图所示)。文旅中心规划在紧邻水库一侧,主要有水上乐园、鱼陵山汉墓遗址、李绿园故居以及荷塘月色;综合服务中心设置在镇区并紧邻水库,利用水域资源规划有大坝花梯、艺术花海和缤纷果园;围绕着田园科技综合体布置有韭菜花海、农夫集市、桃花堤、百香果园、韭菜波博物馆以及游客中心。沿着滨河绿道向西延伸,有丰富的田园风光,如稻香蛙鸣、稻田景观、花海观光台、大地景观,通过艺术韭园回到文旅中心的起点,进而实现全域旅游观赏及线路开发。
同时加强韭菜文化品牌塑造,做好韭菜农旅宣传。通过举办文化节、产业发展学术论坛、摄影展、特色产业美食节等活动巩固乡镇发展资源,保护并利用发展成果,扩大地方田园品牌效应。使得综合体项目不仅能做的出来,也能推的出去,加强城乡文化交流合作,提高新型城镇化建设中的文化协同效应。
04.田园素质教育综合体案例研究
田园素质教育综合体主要以主题教育、历史感知、文化体验、综合活动为主,打造集综合素质提升、特色商品售卖、爱国教育、文化学习、团建文娱于一体的综合教育活动基地。本文选取邯郸市义井镇李庄村为例予以研究,解析其发展模式。
李庄村位于邯郸市义井镇,结合自身资源和特色定位为“产学研旅”于一体的田园素质教育综合体。李庄村依据周边所拥有的人文资源、田园资源、山林资源和文化资源,提取出四大元素,形成四类核心旅游资源。结合当地背景打造集研学教育、户外培训、亲子体验、中高端民宿为一体的综合性、智慧型研学教育基地。地区内设置有打靶体验馆、民兵训练体验场、红色文旅展馆等研学场所,经常联合公司、学校及企业组织学习交流会、团建活动。同时利用空置农田建设采摘园,吸引游客,体验特色农耕文化,形成“四季有花、三季有果”的生态景观。利用民俗博物馆展出一些民俗文物,介绍一些民俗知识,增进各地游客对村落传统民俗文化的了解。重点开发主题式康养民宿,根据不同人群需求,打造家庭旅馆、青年旅馆、乡村民宿等多种形式。打造出回归田园、回归乡村、回归初心、回归教育的研学文旅胜地。
05.田园科创综合体案例研究
田园科创综合体是以农业为基础,以“科技+”为主导的综合发展模式,通过科技植入、技术培育、科技创新等方式塑造新型田园”科农文旅“模式,打造现代化的科技、产业之村,促推科技的全面发展与应用,填补乡村科技的应用空缺,创新田园、科技、产业交融的新模式,同时带动周边乡村的发展,助推乡村振兴战略顺利实施。本文对青龙甸“水清木华生态园”进行解析,总结其“科技+”的实践经验。
肥东县白龙镇的青龙甸“水清木华生态园”解锁了“科技+生态”的田园综合体新模式。该项目自2014年建成至今始终坚持科技+生态的发展理念,将科技与农产品种植、农产品健康监测、生态环境保护、线上营销策划等融为一体,同时加强专业人才的引入力度,为科创田园综合体后续发展提供动力,并带动周边乡村的振兴。目前已拥有2000多亩碧根果种植基地、100亩足球高尔夫运动场,逐步形成以碧根果等农产品深加工业、体育休闲产业、乡村农旅产业为主的青龙甸田园科创综合体。青龙甸科创田园综合体不仅给当地居民带来经济收入和就业岗位,更实现了贫瘠土地的流转再利用,创造了极大的农业价值、科技价值和文旅价值,助推乡村振兴战略实施。
四、田园综合体发展路径及创新模式总结
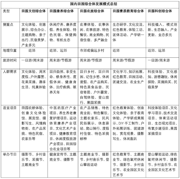
通过以上案例分析,发现五类田园综合体特征显著,均是以农业为基础,以田园社区为载体,以文创、康养、农旅、科创等为特色,构建起具有自身特点的田园综合体平台。每类综合体代表的仅仅是一个方向和范围,并不能涵盖乡村发展的所有生产要素。文创侧重文化体验和创意展示;康养注重休闲疗养和健康养生;农旅注重农事体验和休闲旅游;素质教育则关注生态研学和主题教育;科创强调技术带动和科技融合(具体如下表)。乡村和城镇可依据自身条件选择适宜路径,以所选模板为框架,结合自身行政属性、资源优势、历史记忆等打造非同质化的田园社区平台,保留乡村发展的原真性和生活性。尊重村庄的差异和特色,保护其村庄格局和肌理,同时做好“山水林田湖草”生态修复保护工作,让居民看的见山、望的见水、留得住乡愁,给喧嚣忙碌的社会留下一片趣味纯真之地。
结语
田园综合体对我国乡村振兴和新型城镇化发展意义重大,为田园社区和产业注入新活力、营造新氛围、创建新平台,是突破乡村发展瓶颈的有效方式,为乡村振兴战略的实施提供理论基础和实践路径,符合供给侧改革下乡村提质增效的目标,保证了新型城镇化的高质量推进和协调发展。因此,乡村必须紧抓历史机遇和时代潮流,充分利用优惠政策、多方资本、科技平台、自身资源、前沿模式等,贯彻绿色健康、生态休闲、田园风光的乡村发展理念。让有条件实施的村庄依据自身特点选取合适的田园综合体模式,以点串线、以线绘面,实现全域空间覆盖。有条件的村庄可以文创、康养、农旅、综合教育、科创五种类型为基础,不断探索新类型,总结田园综合体模式下乡村振兴的多套产业逻辑、文旅逻辑、康养逻辑等,助推乡村振兴和新型城镇化发展。
责编:刘安琪 | 审核:李震 | 监审:万军伟
