
【大河财立方消息】9月25日,海南高速公告,将通过受让海南农信系统现有20家机构中部分原股东所持股份的方式,参与发起设立海南农村商业银行股份有限公司(以下简称“海南农村商业银行”),公司参与发起设立的总金额不超过1.49亿元。
海南高速称,由于海南农村商业银行尚处于筹备和募集阶段,本次事项尚处于征集意向阶段,最终结果待银行监督监管机构批复后方可确定,事项存在一定的不确定性。同时其他发起人尚未完全确定,最终发起人名单及认缴金额、股权比例等信息以银行监督管理机构核准结果为准。
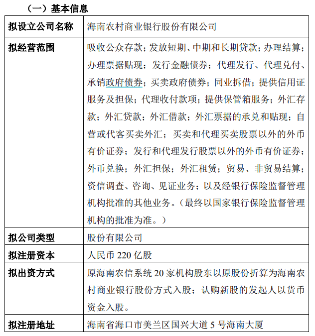
据悉,海南农信社于2023年初获国务院同意、国家金融监督管理总局批准,在现有的海南农信系统20家机构基础上以新设合并方式组建省级统一法人的海南农村商业银行,拟注册资本为人民币220亿股。
责编:王时丹 | 审核:李震 | 监审:万军伟
