
【大河财立方 记者 丁洋涛 杨霄 实习生 王宇】服务业与民众消费关系最为密切,持续的创新服务业新供给,关乎民众生活幸福指数。
9月19日,河南省发展改革委等6部门联合发布的《关于征集河南省首批服务创新机会清单的通知》称,9月20日至10月31日,聚焦新零售服务、新餐饮服务、新文娱服务、新社会服务等四大领域,面向全省征集服务创新机会清单。同期,全省启动首届河南服务业新供给项目培育活动,通过公开征集、匹配撮合、集中展示等方式,至2025年共计遴选100个创新项目,纳入全省服务业新供给重点培育名单,按规定给予资金补助。
聚焦新零售、新餐饮、新文娱、新社会服务
河南省首建服务创新机会清单
河南拿出真金白银,激励全省服务业创新驱动。
9月20日,首届河南服务业新供给项目培育活动正式启动。本届活动由河南省发展和改革委员会、河南省民政厅、河南省住房和城乡建设厅、河南省商务厅、河南省文化和旅游厅、河南卫生健康委员会共同主办,郑东新区管委会承办,活动主题为“新服务、新供给,豫新机、创未来”。该活动将通过公开征集、匹配撮合、集中展示、跟踪服务等方式,引聚相关创新资源到服务业领域,助力更多有创新基因和商业潜力的项目落地推广。
“首届河南服务业新供给项目培育活动,与本周全省印发的《河南省服务业新供给培育工程实施方案》一脉相承。”省发展改革委服务业办公室相关负责人介绍,全省12部门联合制定的该项工程,旨在激活河南服务业各类经营主体的创新势能。省发展改革委则以服务业新供给项目培育活动为抓手、设平台,将创新项目落地所需的相关资源进行集聚,着力打造全省服务业创新发展的“连接器”和“催化器”,助力营造服务业发展良好产业生态。据了解,首届河南服务业新供给项目培育活动启动的同时,已面向全省发布征集服务创新机会清单。
该清单的征集范围,聚焦新零售服务、新餐饮服务、新文娱服务、新社会服务四大领域,征集各类创新项目、应用场景和创业融资、市场渠道等培育资源。如“AI+零售”应用、无人超市、智慧餐厅、虚拟景区、国潮体验、非遗活化、智能养老居家照护、人才服务平台项目等,均在申报范围内。
同期,省发展改革委将依托市场投资人(机构)和专业领域专家对参与项目进行筛选,今年将评选出首批优秀项目纳入省级服务业新供给培育名单。为每个项目按照不超过投资额20%、最高不超过100万元的标准给予补助。
谁能申报河南服务业创新标杆?
具体报名方式看这里
聚集全省服务业创新项目进行百席标杆评选,这是河南的第一次,在全国亦不多见。
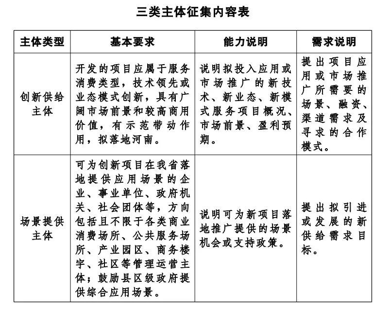
据了解,本次征集服务创新机会清单的时间是9月20日~10月31日,面向全社会征集创新供给、场景提供、发展支持三类主体。要求各申报主体聚焦新零售服务、新餐饮服务、新文娱服务、新社会服务四大领域,详述在上述领域的创新项目内容,以及自身所具备能力和发展需求。
目前,河南省服务业新供给培育工程报名通道的PC端和移动端均已开启(相关链接见文末)。
客观来看,新零售、新餐饮、新文娱、新社会服务四大领域,任一大类当中的细分行业或产业都是繁茂庞杂、包罗万象。以新零售为例,既有购物中心、百货、超市、便利店、专业店、混业态商店等实体类门店,也有直播电商、社群电商、垂类电商等线上平台,另可从技术侧划分出无人超市、沉浸式体验店、服务机器人等细项,显然很难通过文字描述一语概括。
哪些创新项目能匹配报名要求?
省发展改革委服务业办公室相关负责人介绍,全省服务业新供给培育活动,对各类经营主体所做创新项目的细分方向、模式、业态、内容等维度不设边界。欢迎已有明确在豫投资计划的创新项目报名参与。
简言之,不论持有创新项目的经营主体是何种类型,不论它处在哪个产业领域或赛道,只要契合河南服务业创新发展方向,解决公众消费刚需、解决消费痛点、提升消费体验感与获得感,就具备申报的资格。
扩内需、促创新、育生态
催化供给侧创新引领需求侧升级
当前,河南正在推进实施服务业新供给培育工程。河南服务业新供给项目培育活动,是该项工程推出的首个专项活动。该活动主题拟定为“新服务、新供给,豫新机、创未来”,则是对服务业新供给培育工程价值与意义的清晰诠释。
河南为何要这么做?
这可从两个维度解析:
其一,河南是国内第五大经济体,全省公众的消费需求丰富多样且不断升级,应持续优化提升服务业生态体系,与公众需求保持适配。但现实中,全省服务业创新供给能力较弱,还未能有效适配需求。如行业数智化改造与创新水平较低,难以满足多样化、便利化需求;时尚消费、绿色消费等新场景开拓较少,对主力消费群体吸引力不够;
其二,今年以来,省委、省政府作出了一系列拼经济、抓项目、促发展重大部署,特别是针对经济发展内生动力不强、市场需求不足等问题作出具体安排和要求,旨在提振市场信心,激发消费潜力,充分发挥服务业在扩内需促消费中的重要作用。
省发展改革委服务业办公室相关负责人表示,此次面向全省征集服务创新机会清单、遴选百席创新标杆,是河南服务业新供给项目培育活动的外部表现。而它真正的内核,是借机会清单将省内外创新项目所需的落地资源集聚,消弭创新链条各环节之间衔接的信息差,撮合企业间产生更多合作的可能。活动将引导资源要素投入服务业新业态、新模式开发,鼓励一批新项目、好项目落下来、长起来,通过供给侧的创新更好引领需求侧的升级。
客观来看,激励全省服务业实践创新驱动,既要发挥消费的基础性作用,也要发挥投资的关键作用。
为实现这一目标,省有关部门为培育工作提供了6项保障。这包括,围绕创新项目的生命周期,通过加强财政资金引导、初创融资服务、融合用地保障、专业人才支撑、产业生态营造和组织实施协同,综合施策为服务业创新主体发展提供护航。
综上所见,河南服务业新供给项目培育活动,旨在激活全省服务业各类经营主体的创新势能。诚挚邀请省内外的新服务供应商关注河南、参与本届活动,竞百强、树典型、拼创新、赢机遇。
大河财立方将全程跟踪服务首届“河南服务业新供给项目培育活动”。同日,大河财立方APP已搭建“豫新机”频道,及时呈现各类主体的申报信息和需求,同时,将为各类创新项目经营主体、场景(物业)提供商,以及发展支持机构(如金融机构、平台企业、双创空间、中介机构、新媒体运营机构等),提供多维度信息互配及产业撮合,助力中原服务业繁茂产业之林、厚植创新生态。
报名链接渠道
1.PC地址
河南省服务业新供给培育工程报名通道
(点下网址)
https://cxst.hnrcsk.com/innovate-website/
2.移动端小程序(长按识别)
责编:陶纪燕 | 审校:张翼鹏 | 审核:李震 | 监审:万军伟
