又见基金公司总经理离任!
8月23日,泰信基金公告,总经理高宇因个人原因离职,董事长李高峰代任总经理一职。这已是8月第8家基金公司公告更换董事长或总经理。
Wind数据显示,今年以来公募基金高管变动总人数达到257人,其中包括59位董事长、64位总经理、93位副总经理。其中,董事长、总经理岗位变动频繁,且绝大多数变动来自中小公募。业内人士认为,一方面,中小公募在人才机制上承压,导致高管稳定性不足;另一方面,缺乏经验的高管在短期内可能难以适应环境,促使股东方频繁调整人选。
泰信基金总经理离任
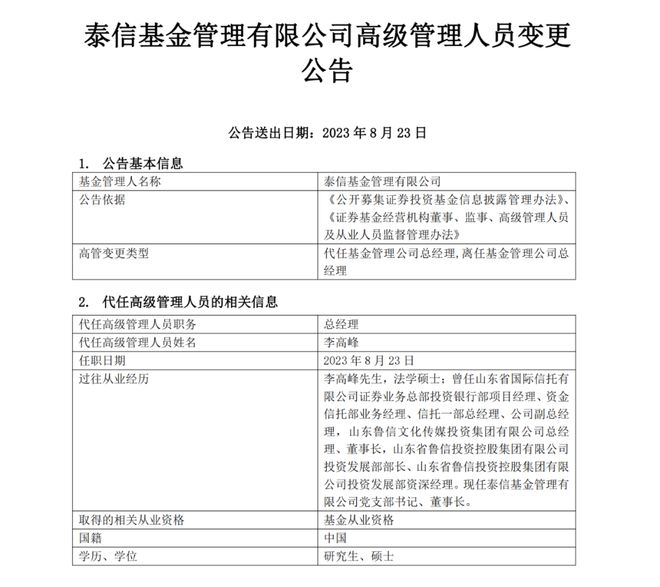
8月23日,泰信基金发布高级管理人员变更公告称,公司总经理高宇因个人原因离任,由公司董事长李高峰代任总经理职务,任职日期为8月23日。
资料显示,李高峰,曾任山东省国际信托有限公司证券业务总部投资银行部项目经理、资金信托部业务经理、信托一部总经理、公司副总经理,山东鲁信文化传媒投资集团有限公司总经理、董事长,山东省鲁信投资控股集团有限公司投资发展部部长、山东省鲁信投资控股集团有限公司投资发展部资深经理。现任泰信基金管理有限公司党支部书记、董事长。
泰信基金成立于2003年5月,是“好人举手”制度下,获准筹建的第一家以信托公司为主发起人的基金管理公司。公司注册资本金为人民币2亿元,由山东省国际信托股份有限公司(出资9000万元)、江苏省投资管理有限责任公司(出资6000万元)、青岛国信实业有限公司(出资5000万元)共同发起设立。
2021年9月2日,该公司获《关于核准泰信基金管理有限公司变更股权的批复》,山东省国际信托股份有限公司将其持有的45%股权转让给山东省鲁信投资控股集团有限公司。
据悉,山东省鲁信投资控股集团有限公司为山东省重要的投融资主体和资产管理平台,涉及金融、创业风险、基础设施、文化产业的投资及不良资产处置等业务,以金融、投资和资产管理为主业的综合性投资控股集团。泰信基金方面称,公司股权转让后,泰信基金将会更深入地参与鲁信集团的协同发展,公司的发展动力将进一步提升,公司治理和内控水平将进一步改善,从而更好地为投资者服务。
目前,泰信基金股东为山东省鲁信投资控股集团有限公司、江苏省投资管理有限责任公司、青岛国信实业有限公司,持股比例分别为45%、30%、25%。
值得一提的是,泰信基金管理规模近年来增长明显。Wind数据显示,截至今年二季度末,泰信基金的管理规模达513.35亿元,较2019年底时增长近17倍,创公司历史新高。
中小规模公募,高管更换频繁
8月以来,多家中小规模公募高管更换,引起市场关注。
8月2日,东兴基金公告,前总经理王青因个人原因离任,董事长牛南洁代任;京管泰富基金公告,前董事长梁望南因工作原因离任,现任公司总经理兼财务总监朱瑜代任董事长。
8月4日,富安达基金公告,张睿因个人原因离任董事长一职,由蒋晓刚同日接任。
8月12日,太平基金公告,公司原总经理兼首席信息官范宇于8月11日因个人原因离任,由邓先虎代任总经理和首席信息官。
8月15日,北信瑞丰基金公告,李永东离任董事长且不再代任督察长,赵远峰于同日因个人原因离任总经理。公告还同时宣布任命夏彬为公司董事长、并代任督察长,副总经理王乃力代任总经理。
8月16日,益民基金公告,任命马赟为新任公司董事长,此前党均章因退休原因,离任董事长一职。
8月19日,贝莱德基金发布公告称,公司董事长汤晓东因个人原因从公司离职,在新任董事长履职前,公司董事长一职暂时由总经理张弛代任。
Wind数据显示,今年以来公募基金高管变动总人数达到257人,其中包括59位董事长,64位总经理、93位副总经理。关于职位变动的原因,从公告内容来看,主要有工作调整以及个人原因两方面因素。其中涉及董事长、总经理变更的公司,近期以规模体量较小的基金公司为主。
关于中小公募高管频繁变动的原因,沪上一位业内人士告诉券商中国记者,随着公募行业的发展,新设机构不断涌现,市场对高管人才的争夺也日趋激烈。中小型公募在吸引、留住优秀高管的机制上面临竞争压力,这可能导致一些高管在短时间内接受聘任,却难以长期稳定发展。
上海证券基金评价研究中心高级分析师池云飞表示,公募基金高管变更比较常见的因素有三个方面:其一,退休;其二,个人因素,如个人发展方向改变或家庭因素选择了新的职业方向;其三,公司战略改革需要,例如在公司架构调整中产生了职务变动。
谈及公募基金如何吸引重要人才和留住核心人才,池云飞建议,可以考虑优化考核体系,树立合理的考核指标;建立合理的绩效薪资体系,给予人才良好的激励。
责编:陈玉尧 | 审校:陈筱娟 | 审核:李震 | 监制:万军伟
