
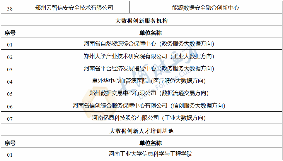
【大河财立方消息】8月23日,据河南省工业和信息化厅网站,经单位自愿申报、地市审核推荐和专家评审,拟确定国网河南省电力公司“能源电力大数据分析与应用创新实验室”等10个实验室为河南省大数据发展创新实验室,河南鑫安利安全科技股份有限公司“安全生产风险管理大数据产业融合创新中心”等38个创新中心为河南省大数据产业融合创新中心,河南省自然资源综合保障中心等7个单位为河南省大数据创新服务机构,河南工业大学信息科学与工程学院等4个单位为河南省大数据创新人才培训基地,现予公示。
实习编辑:李文玉 | 审校:陈筱娟 | 审核:李震 | 监制:万军伟
