
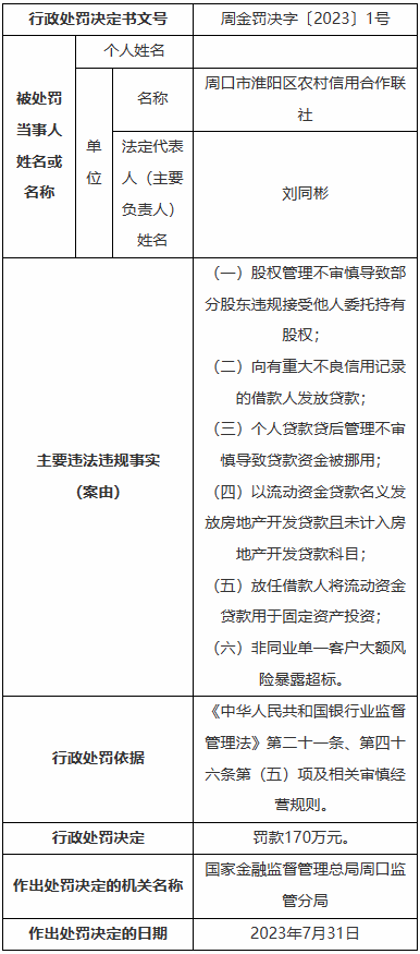
【大河财立方消息】8月11日消息,周口市淮阳区农村信用合作联社日前被国家金融监督管理总局周口监管分局开出170万元罚单,3名责任人被警告。
经查,周口市淮阳区农村信用合作联社存在以下违法违规事实:
(一)股权管理不审慎导致部分股东违规接受他人委托持有股权;
(二)向有重大不良信用记录的借款人发放贷款;
(三)个人贷款贷后管理不审慎导致贷款资金被挪用;
(四)以流动资金贷款名义发放房地产开发贷款且未计入房地产开发贷款科目;
(五)放任借款人将流动资金贷款用于固定资产投资;
(六)非同业单一客户大额风险暴露超标。
依照相关规定,周口市淮阳区农村信用合作联社被处罚款170万元。
高飞对向有重大不良信用记录的借款人发放贷款负直接责任;张现忠对以流动资金贷款名义发放房地产开发贷款且未计入房地产开发贷款科目负直接责任;许怀志对向有重大不良信用记录的借款人发放贷款、以流动资金贷款名义发放房地产开发贷款且未计入房地产开发贷款科目、放任借款人将流动资金贷款用于固定资产投资负直接责任。上述三人均被予以警告。
实习编辑:李文玉 | 审校:李金雨 | 审核:李震 | 监制:万军伟
