
【大河财立方消息】8月3日消息,山东省发展改革委日前印发2023年省级重点项目调整名单。其中,齐鲁制药生物药超大规模制备技术产业化项目、中广核山亭储能电站项目等319个省级重点项目被调入,淄博国际会展中心项目、歌尔股份有限公司智能可穿戴及视觉类人工智能产品项目等319个项目被调出。
据悉,本次调整项目名单,旨在加快项目落地实施,做好要素衔接保障,力争形成更多实物工作量和投资拉动,确保完成年度投资目标,更好发挥省级重点项目对经济社会发展的支撑带动作用。
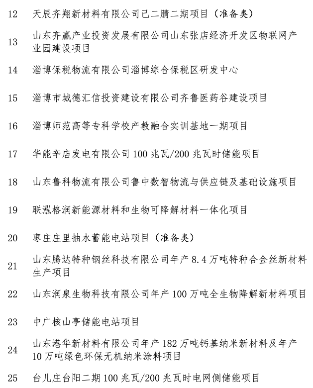
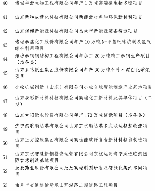
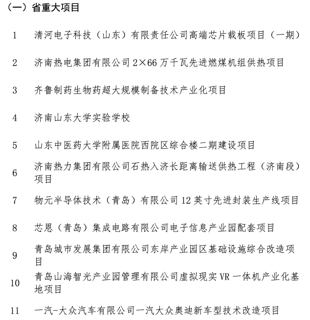
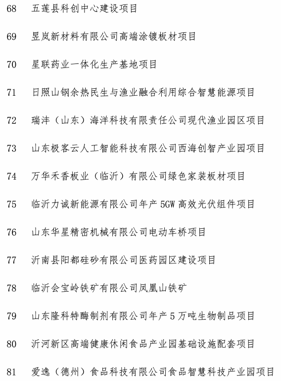
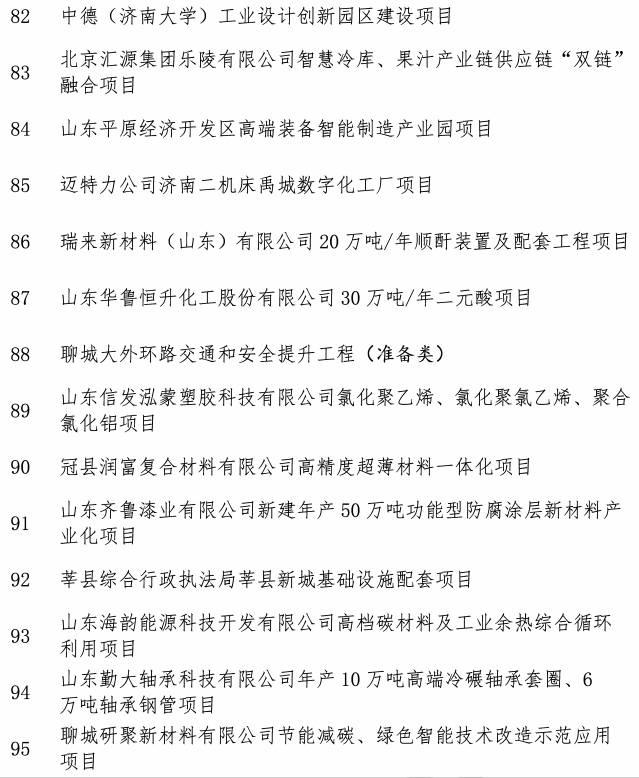
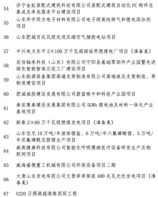
附2023年省级重点项目部分调入名单:
VIP用户可在大河财立方App查看完整名单,其他用户可添加大河财立方小秘书-小财(微信ID:15638878399)获取。
责编:史健 | 审校:李金雨 | 审核:李震 | 监制:万军伟