郑州放宽小学入学年龄
大河报
2023-08-03 10:41:00
2023年郑州市内九区小学入学政策公布

大河报·豫视频记者 谭萍

8月3日,郑州市教育局召开新闻通气会,市内各区发布2023年小学入学政策。

郑州经开区、航空港区接收年满6周岁(2017年8月31日前出生)适龄儿童入学,市内其他各区均保障年满6周岁2个月(2017年6月30日前出生)的适龄儿童全部入学。

2023年,郑州市区小学入学报名采取线上报名和现场报名两种方式,确保每一个符合入学条件的适龄儿童“应入尽入”。请家长在规定时间内及时报名,否则将影响孩子参加就近分配、办理学籍。线上报名时间为8月6日8:00—8月8日23:59,现场报名时间为8月20日—8月21日。

【线上报名】

线上报名时间为8月6日8:00—8月8日23:59。

具有郑州市区常住户口、且父母在郑州市区有房产的适龄儿童,以及父母一方持有郑州市区居住证的进城务工人员随迁子女,可登录郑好办APP“教育一件事”,通过确认户籍、房产、居住证等信息,填写并上传相关资料,按照系统提示进行报名。

【现场报名】

线上报名成功的适龄儿童,不再参加现场报名。

线上报名不成功或线上报名审核未通过、以及未进行线上报名的适龄儿童,需进行现场报名。现场报名时间为8月20日—8月21日。

具有郑州市区常住户口的适龄儿童,报名时须提供户口簿、父母身份证、房屋所有权证,到规定学校履行报名手续。

进城务工人员随迁子女入学,须持郑州市居住证、父母一方与用人单位签订的劳动合同或营业执照、户籍所在地的户口簿、父母身份证,到实际居住地所在区教育局指定的报名点报名,经审查同意,按照相对就近入学的原则,统筹安排到相关学校就读。

温馨提醒:

1.在规定时间内,报名先后,不影响孩子统一分配入学。

2.采取线上报名、现场报名两种报名方式,也不影响孩子统一分配入学,家长不必扎堆报名。

中原区

【一年级计划招收307个班】

2023年,中原区公办小学计划招收298个班,民办小学计划招收9个班。

今年,中原区共有53所公办小学招生,均招收6周岁2个月的适龄儿童;3所民办小学招生,均招收6周岁适龄儿童。

【进城务工人员随迁子女入学有8个现场报名点】

中原区招收6周岁2个月的进城务工人员随迁子女,按照“统一时间、统一登记、统一调配”的原则进行报名,确定8个现场报名点,分别是:

中原区育红小学(南校区),位于嵩山路与金水西路交叉口西南角;

中原区建设路第三小学,位于棉纺路与桐柏路交叉口向东300米路南三棉住宅区内;

中原区郑上路第二小学,位于郑上路与西三环交叉口向南500米右转500米;

中原区向阳小学,位于中原路与华山路交叉口沿华山路向北100米,至豫园路向西200米路北;

中原区伏牛路第二小学,位于伏牛路与颖河路交叉口向东400米路北;

中原区伏牛路第四小学,位于淮河路与欧丽路交叉口西南角;

中原区航海西路小学,位于桐柏路与沁河路交叉口向西600米路南;

中原区闫垌小学,位于秦岭路与沁河路交叉口向东100米路北。

进城务工人员随迁子女报名时,凭相关手续可以选择距居住地相对就近的一个报名点进行登记。中原区教育局将以报名点为基本单位,综合考虑各报名点的登记人数、各小学的招生计划和承载能力等因素进行调配。

【秋季新建投入使用4所小学】

中原区2023年秋季新建投入使用4所小学,分别是:郑州市中原区育贤学校(郑州市中原区互助路小学育贤校区)、郑州市中原区世纪城小学、郑州市中原区西流湖小学、郑州市中原区毓秀路小学。

郑州市中原区育贤学校(郑州市中原区互助路小学育贤校区)位于冉屯东路与冉屯南街交叉口西北角,计划招收一年级新生8个班。其服务范围为:1.电厂路以东,冉屯东路以西,濮河路以南,冉屯路以北合围区域内;2.化肥东路以东,冉屯东路以西,冉屯路以南,冉屯南街以北合围区域内;3.冉屯路58号1号楼、2号楼,冉屯8号院电厂家属院。

郑州市中原区世纪城小学位于西流湖路与秦岭路交叉口西南角,计划招收一年级新生5个班。其服务范围为:1.西三环以东、秦岭路以西、西流湖路以南、金水西路以北合围区域内。

郑州市中原区西流湖小学位于中原区凯旋路与顺昌路交叉口东南角,计划招收一年级新生4个班。其服务范围为:凯旋路以东、湖西路以西、建设西路以北、西湖秋韵住宅小区北围墙以南合围区域内。

郑州市中原区毓秀路小学位于陇海西路与毓秀路交叉口向南500米路西,计划招收一年级新生4个班。其服务范围为:雪松南路以东、毓秀路以西、陇海路以南、毓秀西路以北合围区域内。

中原区咨询电话:0371-67639434、67682520。

二七区

【一年级计划招收319个班】

2023年秋季,二七区计划招收一年级新生共计319个班。其中,公办小学计划招收300个班,民办小学计划招收19个班。

今年,二七区确保符合条件的年满6周岁2个月的适龄儿童全部入学。

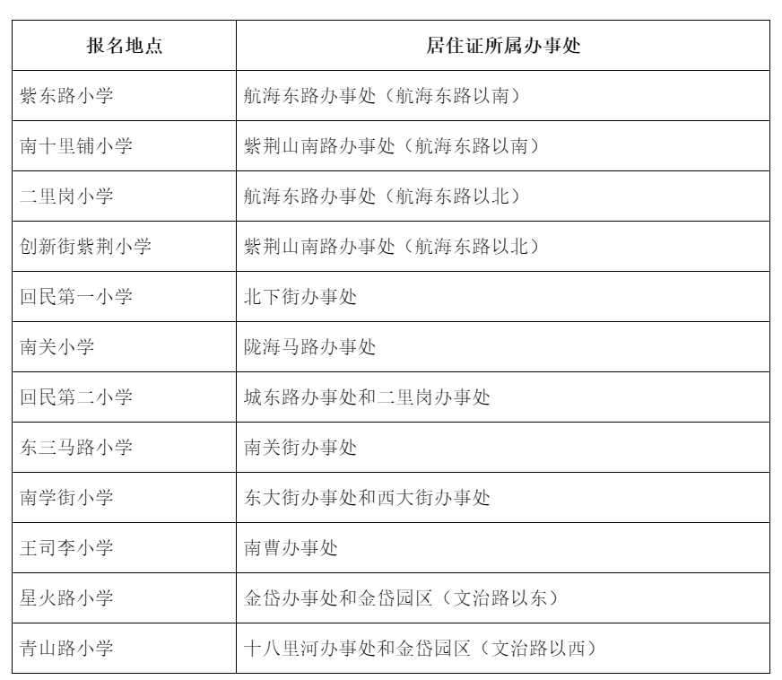
【20个报名点为进城务工人员随迁子女服务】

今年,二七区城区设置20个报名点接受进城务工人员随迁子女报名。报名点具体安排如下:

【3所新建小学招生】

二七区2023年秋季新增3所小学招生,分别是:

郑州实验外国语第一附属小学,位于二七区安泰路与迎福街交叉口西北角,计划招生4个班;

郑州市二七区幸福路小学华侨城校区,位于桂江路与夏至路交叉口西南角,计划招生4个班。

郑州市二七区陇西南华府小学,位于淮南街与郑航街交叉口西南角,计划招生4个班。

二七区小学入学咨询电话:0371-61177733、61177705。

金水区

【一年级计划招收523个班】

金水区一年级新生计划招收523个班。

今年,金水区招收年龄为6周岁的学校共计13所,分别是:

郑州市金水区金明双语小学、河南少年先锋学校、郑州市金水区世纪先锋学校、郑州市金水区建业小学、郑州市金水区中方园双语学校、郑州市金水区励德双语小学、郑州市金水区优智睿童学校、郑州市金水区瀚斯大外语小学、郑州市金水区正弘小学、郑州市金水区木子联大外国语小学、郑州市金水区枫湾小学、郑州市金水区新栋外国语学校、郑州市金水区经纬学校。

金水区其余67所学校招收6周岁2个月适龄儿童入学。

【4所新建小学拟定秋季招生】

金水区2023年拟定新投入使用4所小学,分别为:

金水区纬五路第一小学中州校区,位于杓袁南路与杓袁中一街交叉口东北角,计划招生4个班;

郑州龙门实验学校宏泰校区,位于园田路与银河路交叉口东北角,计划招生6个班;

金水区优胜路小学天伦校区,位于任庄路与创科路交叉口东南角,计划招生4个班;

金水区文渠小学,位于金台路与奥克路交叉口西南角,计划招生6个班。

【各公办小学均设有进城务工人员随迁子女报名点】

金水区各公办小学均设有进城务工人员随迁子女报名点,报名成功后由金水区教育局统筹安排入学。

金水区民办小学报名时间为2023年8月6日—8月8日,采用现场报名方式,请家长携带相关证件到民办小学报名。

金水区教育局招生咨询电话:0371-53388169、60116606、60116609。

管城区

【一年级计划招收295个班】

今年秋季,管城区共有54所小学招生,计划招生295个班,确保符合条件的年满6周岁2个月的适龄儿童全部入学。

【4所新建小学投入使用】

2023年秋季,管城区投入使用新建小学4所,2023年计划招生均为4个班。

管城区外国语小学梦想路校区,位于祥和路与梦想路交叉口。

管城区外国语小学永华路校区,位于永华路与庞庄路交叉口。

管城区外国语小学明珠路校区,位于明珠路与站马屯路交叉口西北角。

管城区创新街小学文兴路校区,位于南台路与市场南街交叉口西北角。

【进城务工人员随迁子女到指定报名点报名】

今年,管城区招收6周岁2个月的进城务工人员随迁子女,设置12个报名点,按照相对就近入学的原则,采取“统一报名,统一登记,统一分配”的方式,统筹安排到相关学校就读。

报名点具体如下:

管城区民办小学采用现场报名方式,报名时间为8月6日—8月8日,报名地点为各民办小学。选择民办小学的不再参加公办学校报名。

管城区教育局咨询电话:0371—86560172,投诉电话:0371-66335546。

郑东新区

【一年级计划招收323个班】

2023年,郑东新区一年级计划招收323个班,确保符合条件的年满6周岁2个月的适龄儿童全部入学。

郑东新区共有54所公办小学招生。其中,40所公办小学招收6周岁2个月的适龄儿童。

郑东新区14所公办小学招收6周岁的适龄儿童入学,分别是:郑东新区龙源小学、郑东新区龙翼小学、郑东新区龙翼第二小学、郑东新区龙岗小学、郑东新区玉溪路第一小学、郑东新区锦绣小学、郑东新区白沙康庄小学、郑东新区豫兴马杨小学、郑东新区豫兴姚湾小学、郑东新区豫兴后湾小学、郑东新区豫兴赵寨小学、郑东新区杨桥中心小学、郑东新区杨桥小学、郑东新区娄庄小学。

郑东新区共有3所民办小学招生,均招收年满6周岁的适龄儿童入学。

【教育集团再添新成员】

今年秋季,郑东新区将新改建的客文小学纳入郑东新区聚源路小学教育集团实行一体化管理,挂牌郑东新区聚源路小学教育集团客文校区。该校区位于位于商鼎路和万安街交叉口,能容纳48个教学班。

【进城务工人员随迁子女可就近报名】

为方便进城务工人员随迁子女报名,郑东新区辖区各小学均设置随迁子女报名点,家长可依据居住地址就近报名,具体要求可到周边学校查看学校的招生简章。

郑东新区咨询电话:0371-61830037;郑东新区投诉电话:0371-67179646。

高新区

【一年级计划招收272个班】

今年,高新区确保符合条件的年满6周岁2个月的适龄儿童全部入学。

2023年,高新区有38所小学进行招生,计划招收272个班。

【进城务工人员随迁子女报名点有23个】

高新区共设立23个进城务工人员随迁子女入学报名点,分别是:

郑州中学第三附属小学、郑州中学第四附属小学、郑州高新区金竹街小学、郑州高新区南流小学、郑州高新区外国语小学、郑州高新区外国语小学五龙口校区、郑州高新区育林小学、郑州高新区长椿路小学、郑州高新区莲花街小学、郑州高新区科学大道第二小学、郑州高新区科学大道第三小学、郑州高新区实验小学、华中师范大学附属郑州高新区万科城小学、华中师范大学附属郑州高新区荣邦城小学、郑州高新区创新大道小学、郑州大学附属学校小学部、郑州高新区莲花街第二小学、郑州高新区红叶路小学、郑州高新区宏达路小学、郑州市创新实验学校金桂街校区、郑州高新区西湖小学、郑州高新区阅城实验小学、郑州一中高新实验小学。

如果居住证地址不在上述报名点接收范围,家长需携带相关证件到高新区招生办(郑州市第五十八中学智美校区)现场报名。

高新区咨询电话:18937116604, 0371-86650520 、65053513。

高新区监督电话:0371-61516923。

惠济区

【一年级计划招收218个班】

2023年,惠济区共有48所小学招生,计划招收218个班。

惠济区东风路小学(含兴隆校区)、惠济区实验小学(含纪元校区)、惠济区艺术小学招收6周岁2个月的适龄儿童,惠济区其他小学招收6周岁适龄儿童。

【进城务工人员随迁子女报名点有16个】

为方便进城务工人员随迁子女报名,惠济区共设立16个进城务工人员随迁子女入学报名点,分别是:

惠济区东风路小学、惠济区迎宾路小学、郑州四中实验学校祥云学校、惠济区新城路小学、惠济区南王村小学、惠济区铁炉寨小学、惠济区薛岗小学、惠济区长兴路实验小学、惠济区南阳小学、惠济区开元路小学、惠济区金洼小学、惠济区香山小学、惠济区青寨小学、惠济区花园口小学、惠济区八堡小学、惠济区石桥小学。

惠济区教育局咨询电话:0371—63639270、0371-63291676。

经开区

【一年级计划招收152个班】

2023年,经开区小学一年级计划招收152个班,确保符合条件的年满6周岁的适龄儿童全部入学。

【设30个现场报名点】

今年,经开区共设置30个现场报名点,适龄儿童可在居住地附近的报名点参加报名。

这30个报名点分别为:

朝凤路小学、泰和小学、外国语二小、外国语小学、实验小学、六一小学南校区、六一小学北校区、艺术小学、瑞丁小学、瑞锦小学、瑞绣小学、九龙小学、育才小学、龙飞小学、锦凤小学、龙美小学、肖庄小学、太平庄小学、八里湾小学、朗星小学、智通小学、锦龙小学、锦程小学、祥符卢小学、谢庄小学、后王小学、祥云寺小学、前王小学、坡刘小学、王庄小学。

经开区教文体局将以报名点为基本单位,综合考虑各报名点的登记人数、各小学的招生计划和承载能力等因素进行统一调配。

经开区小学入学咨询电话:0371-66787050。

航空港区

【一年级计划招收224个班】

今年,航空港区确保符合条件的年满6周岁的适龄儿童全部入学。

2023年,航空港区小学一年级计划招收224个班。其中,公办学校计划招收221个班,民办学校计划招收3个班。

【1所新建小学投入使用】

今年,航空港区有1所新建公办小学投入使用:郑州航空港区滨河西路小学,位于彼美路与苑陵路交叉口南360米,计划招收4个班。

【进城务工随迁子女报名点请看清】

郑港办事处、滨河办事处随迁子女报名地点:航空港区桥航路小学、航空港区护航路小学。

新港办事处、银河办事处随迁子女报名地点:航空港区如舞路小学。

其他办事处随迁子女到实际居住地就近的小学报名。

航空港区教育局咨询电话:0371-86199138。

责编:陶纪燕 | 审校:陈筱娟 | 审核:李震 | 监制:万军伟


相关推荐
下载