中央气象台:“卡努”升级为台风级
大河财立方
2023-07-30 15:46:00

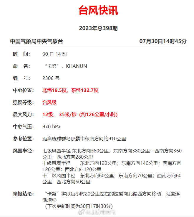
【大河财立方消息】今年第6号台风“卡努”(台风级),今天(30日)14时中心距离琉球群岛那霸市东南方向约910公里的海面上,即北纬19.5度、东经132.7度,最大风力12级(35米/秒)。预计“卡努”将以每小时20公里左右的速度向北偏西方向移动,强度逐渐增强 。

责编:陈玉尧 | 审校:李金雨 | 审核:李震 | 监制:万军伟


相关推荐
下载