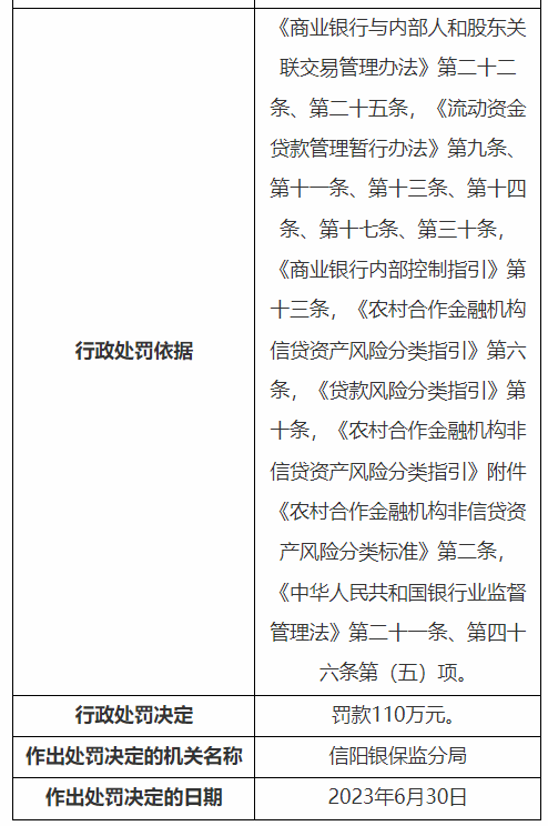
贷款三查未尽职,信阳市浉河区农信社被罚110万元
大河财立方
2023-07-07 18:19:00

【大河财立方消息】7月7日消息,据国家金融监管总局官网,河南银保监局信阳分局日前对信阳市浉河区农村信用合作联社做出行政处罚。

处罚信息显示,浉河区农信社存在:重大关联交易审批流程不合规;贷款三查未尽职;资产五级分类不准确等违法违规事实,信阳银保监分局对其罚款110万元。刘礼奎、唐备作为责任人受到警告处分。

责编:史健 | 审校:李金雨 | 审核:李震 | 监制:万军伟


相关推荐
下载