
【大河财立方消息】7月4日,据国家金融监督管理总局网站,浙江银保监系统日前对中国建设银行温州分行、中国农业发展银行温州市分行、洞头农商银行、龙湾农商银行、浙江绍兴瑞丰农村商业银行、浙江嵊州农村商业银行6家银行做出行政处罚。
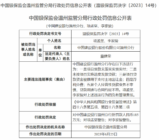
处罚信息显示,中国建设银行温州分行存在以下违法行为:
一是项目贷款未落实实贷实付;二是未按项目实施进度发放贷款;三是项目贷款资金被挪用于支付土地出让金;四是浮利分费;五是个人经营性贷款业务不审慎,贷款用途与合同约定不符。
依照相关规定,温州银保监分局对中国建设银行温州分行处以罚款185万元;项孟坚和李家骏对上述违法行为四负有责任,被予以警告。
中国农业发展银行温州市分行存在以下违法行为:
未按工程进度发放贷款;未落实内部授信审批条件发放贷款。
根据相关规定,温州银保监分局对中国农业发展银行温州市分行处以罚款70万元。
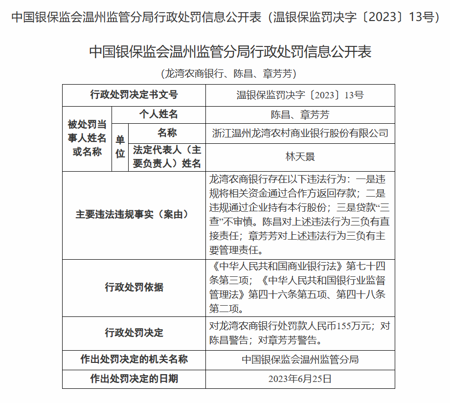
龙湾农商银行存在以下违法行为:
一是违规将相关资金通过合作方返回存款;二是违规通过企业持有本行股份;三是贷款“三查”不审慎。
依照相关规定,温州银保监分局对龙湾农商银行处以罚款155万元;陈昌和章芳芳对上述违法行为三负有责任,被予以警告。
洞头农商银行因向小微企业借款人转嫁保险费用,以及向公职人员发放个人经营性贷被温州银保监分局罚款53万元。
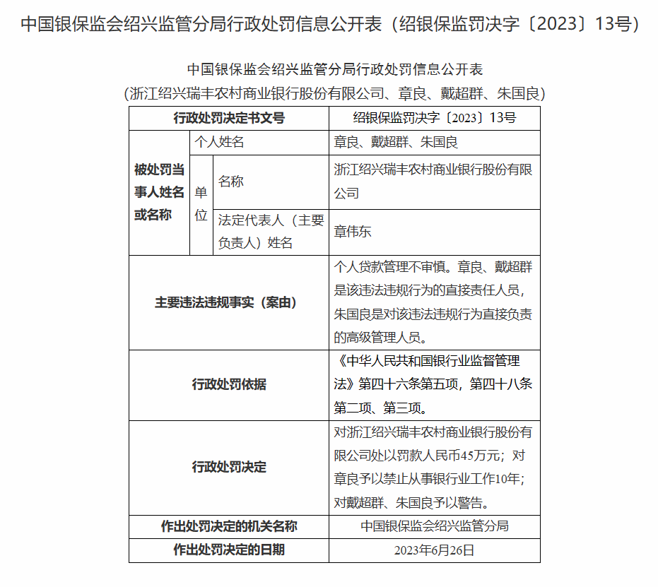
浙江绍兴瑞丰农村商业银行因个人贷款管理不审慎和经营性贷款管理不审慎,被绍兴银保监分局罚款共计罚款75万元;章良、戴超群作为直接责任人员,被予以警告,朱国良作为直接负责的高级管理人员,被予以禁止从事银行业工作10年。
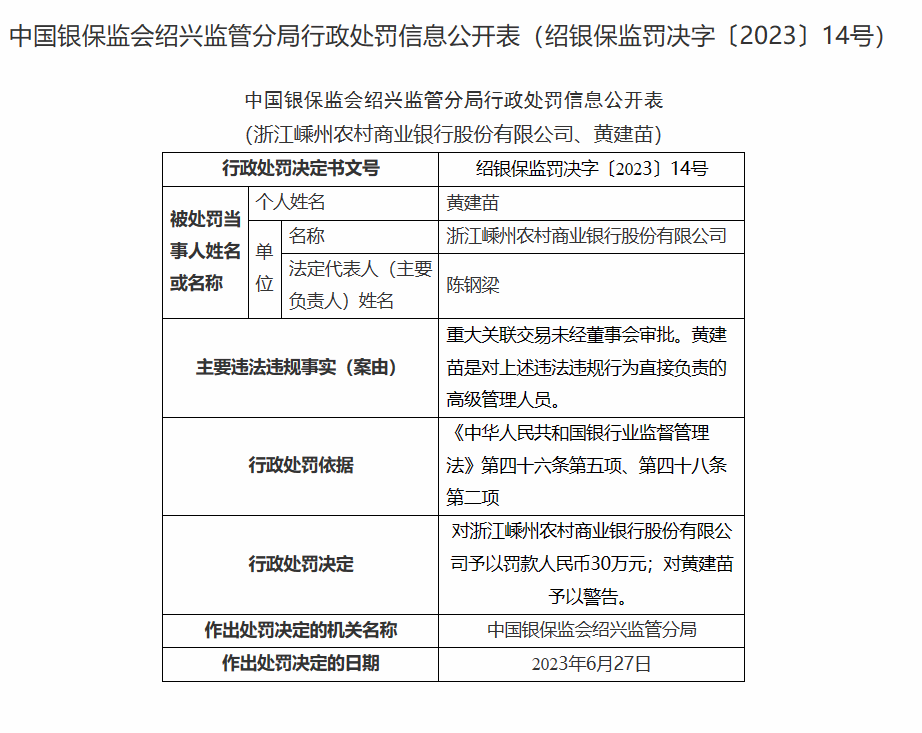
浙江嵊州农村商业银行因重大关联交易未经董事会审批,被绍兴银保监分局罚款30万元;黄建苗作为直接负责的高级管理人员,被予以警告。
实习编辑:李文玉 | 审校:陈筱娟 | 审核:李震 | 监制:万军伟