罚款1226.8万元!国家外汇局通报10起逃汇案
中国银行保险报
2023-06-30 16:59:00
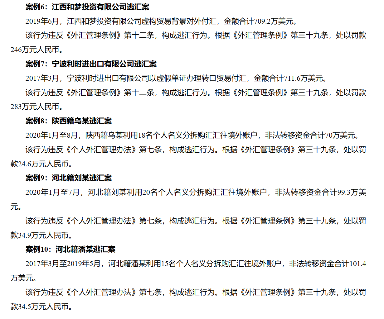
其中,宁波利时进出口有限公司于2017年3月以虚假单证办理转口贸易付汇,金额合计达711.6万美元,涉及逃汇金额最高。该公司被处以罚款283万元人民币

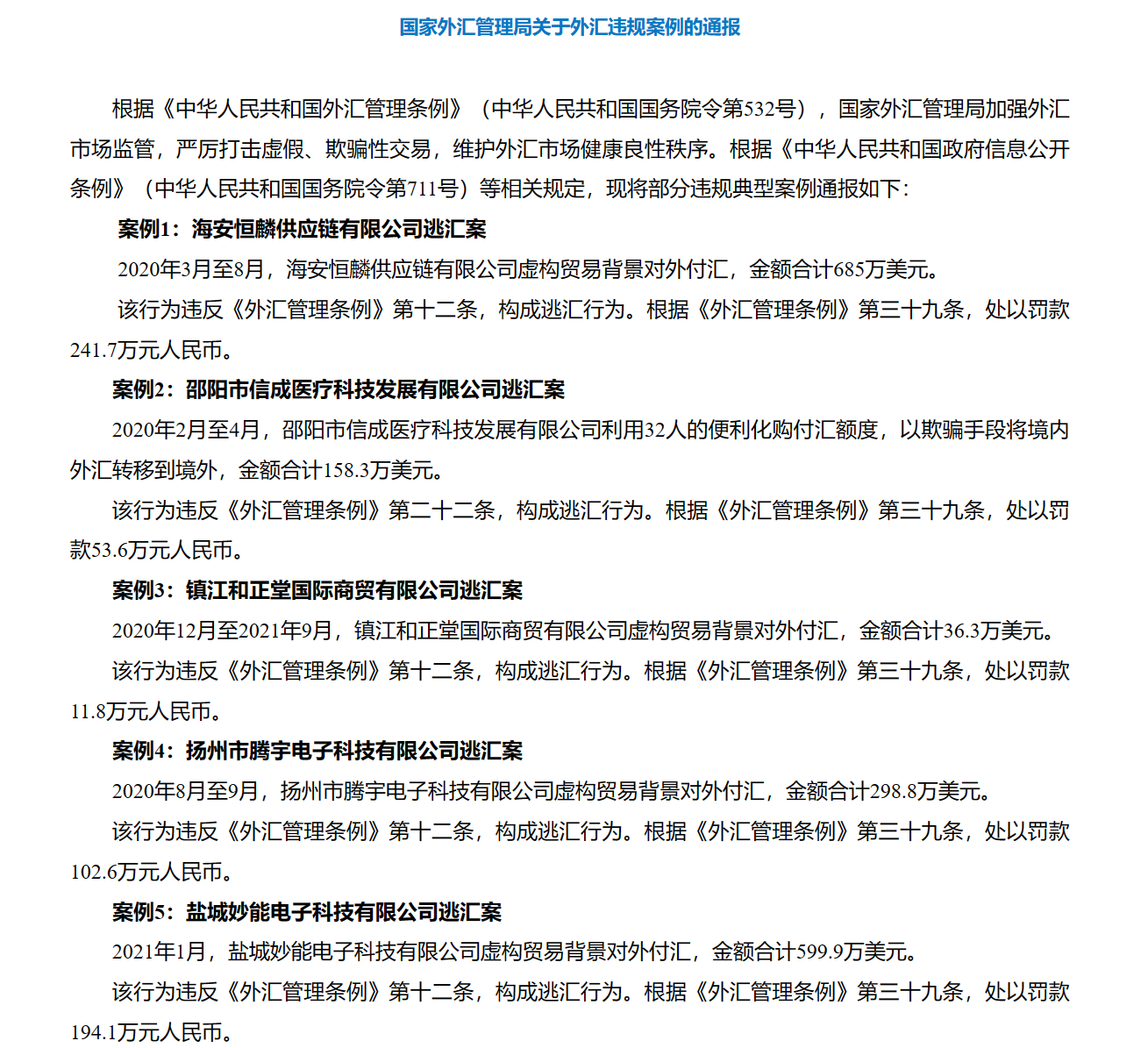
6月29日,国家外汇管理局通报了10起逃汇案。上述案件均发生在2017年至2020年,涉及逃汇金额总计3469.8万美元,共处罚款1226.8万元。

从逃汇手段上看,10起案件中涉及的逃汇行为包括虚构贸易背景对外付汇、以欺骗手段将境内外汇转移到境外、以虚假单证办理转口贸易付汇、利用个人名义分拆购汇汇往境外账户等。其中,宁波利时进出口有限公司于2017年3月以虚假单证办理转口贸易付汇,金额合计达711.6万美元,涉及逃汇金额最高。该公司被处以罚款283万元人民币。

根据《外汇管理条例》第十二条,经常项目外汇收支应当具有真实、合法的交易基础。经营结汇、售汇业务的金融机构应当按照国务院外汇管理部门的规定,对交易单证的真实性及其与外汇收支的一致性进行合理审查。

《外汇管理条例》第三十九条明确,有违反规定将境内外汇转移境外,或者以欺骗手段将境内资本转移境外等逃汇行为的,由外汇管理机关责令限期调回外汇,处逃汇金额30%以下的罚款;情节严重的,处逃汇金额30%以上等值以下的罚款;构成犯罪的,依法追究刑事责任。

实习编辑:王宇 | 审校:李金雨 | 审核:李震 | 监制:万军伟


相关推荐
下载