
【大河财立方消息】6月30日消息,据国家金融监管总局官网,山西银保监局日前对华夏银行两家分支机构做出行政处罚,累计被罚145万元,3名责任人受到警告处分。
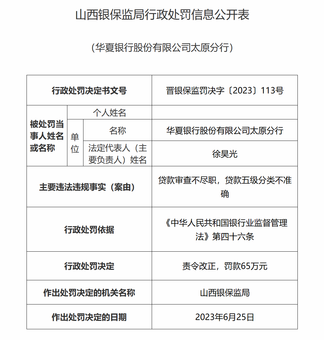
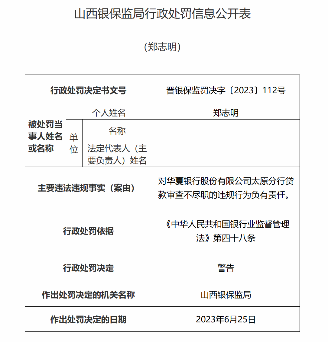
其中,因贷款审查不尽职,贷款五级分类不准确,华夏银行太原分行被山西银保监局责令改正,罚款65万元。郑志明因对华夏银行太原分行的违规行为负有责任,被警告处罚。
因个人按揭贷款审查不尽职、个人消费贷款审查不尽职,华夏银行太原漪汾街支行被山西银保监局责令改正,罚款80万元。尉康、霍文形作为责任人受到警告处分。
责编:陈玉尧 | 审校:陈筱娟 | 审核:李震 | 监制:万军伟