
【大河财立方消息】6月16日,据国家金融监管总局网站,重庆银保监局日前对平安人寿重庆分公司、平安人寿万州中心支公司以及张志鹏、杨建等14人做出行政处罚。
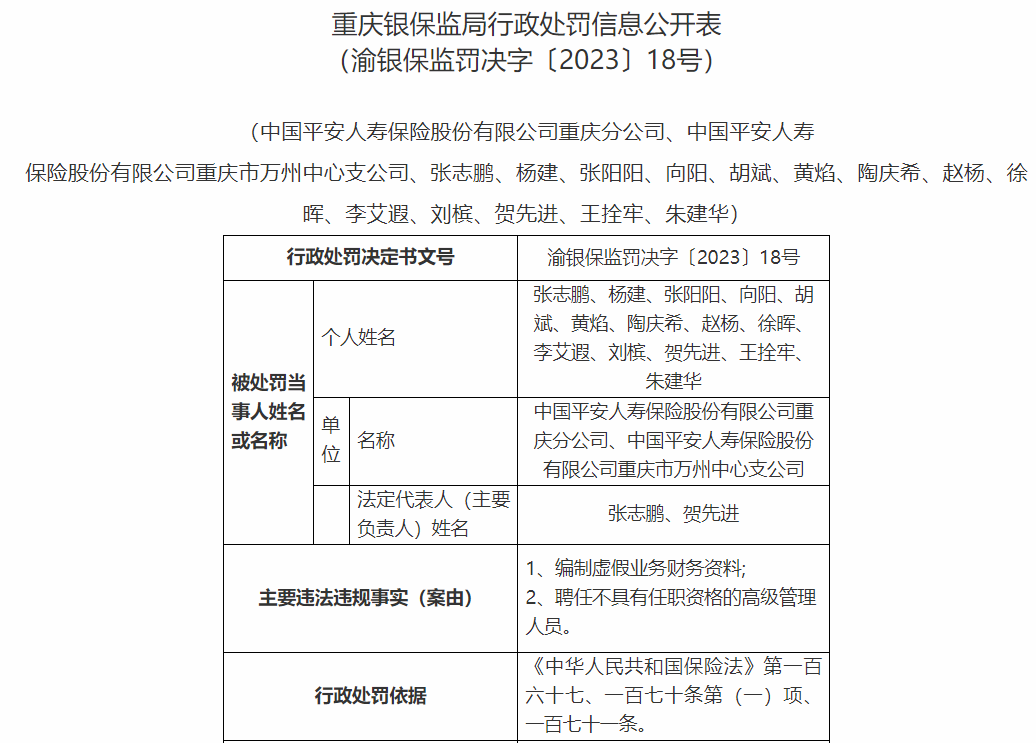
行政处罚信息表显示,平安人寿重庆分公司、平安人寿万州中心支公司存在编制虚假业务财务资料;聘任不具有任职资格的高级管理人员等违法违规事实。
根据相关规定,重庆银保监局对上述机构罚款共计259万元;
对杨建警告3次并罚款21.5万元;对张阳阳警告2次并罚款11.5万元;对向阳警告并罚款9万元;对胡斌警告并罚款6万元;
对黄焰警告2次并罚款8万元;对张志鹏警告2次并罚款11万元;对陶庆希警告2次并罚款9万元;对赵杨警告2次并罚款9.5万元;
对徐晖警告并罚款1.5万元;对贺先进警告并罚款5万元;对刘槟警告并罚款5万元,对李艾遐警告并罚款8万元,对王拴牢警告并罚款8万元,对朱建华警告并罚款8万元。
责编:史健 | 审校:陈筱娟 | 审核:李震 | 监制:万军伟