
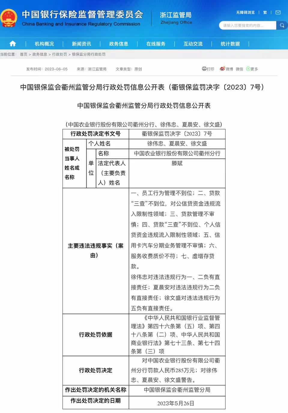
【大河财立方消息】6月5日国家金融监管总局网站消息,浙江银保监局衢州监管分局日前对中国农业银行衢州分行开出285万元罚单,相关责任人徐伟忠、夏晨安、徐文盛被警告。
处罚决定显示,中国农业银行衢州分行主要存在7项违法违规行为,分别为:一、员工行为管理不到位;二、贷款“三查”不到位,对公信贷资金违规流入限制性领域;三、贷款管理不审慎;四、贷款“三查”不到位、个人信贷资金违规流入限制性领域;五、信用卡汽车分期业务管理不审慎;六、服务收费质价不符;七、虚增存贷款。
徐伟忠对违法违规行为一、二负有直接责任;夏晨安对违法违规行为二负有直接责任;徐文盛对违法违规行为五负有直接责任。
实习编辑:许静谊 | 审校:陈筱娟 | 审核:李震 | 监制:万军伟