
【大河财立方消息】4月4日晚,格力地产发布公告,珠海市国资委同意格力地产重大资产重组及相关方案,即格力地产向珠海市国资委、城建集团发行股份并支付现金购买其持有的珠海市免税企业集团有限公司(以下简称珠海免税)100%股权并募集配套资金,募集配套资金总额不超过70亿元。
3月22日晚间,格力地产公布发行股份及支付现金购买资产并募集配套资金暨关联交易报告书(草案)。
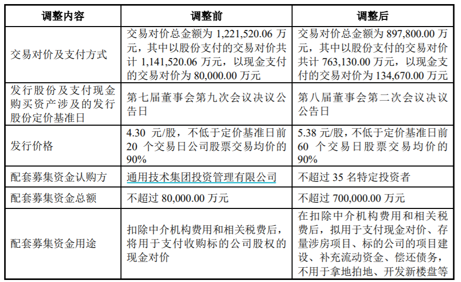
草案披露,格力地产拟向珠海市国资委、城建集团发行股份并支付现金,购买其持有的珠海免税100%股权。同时,格力地产拟向不超过35名特定投资者发行股票并募集配套资金,发行股份购买资产的股份发行价格为5.38元/股,募集配套资金总额预计不超过70亿元。
珠海免税100%股权的交易价格为89.78亿元,本次交易对价采用发行股份及支付现金的方式进行支付,其中以发行股份支付对价76.313亿元,以现金支付对价13.467亿元。
格力地产表示,此次募集配套资金在扣除中介机构费用和相关税费后,将用于存量涉房项目和支付交易对价、标的公司的项目建设、补充流动资金、偿还债务等,不用于拿地拍地、开发新楼盘等。其中,募集配套资金用于补充流动资金、偿还债务的比例不超过交易作价的25%,或者不超过募集配套资金总额的50%。
此次交易将向公司注入盈利能力较强、发展前景广阔的免税业务,联动海洋经济服务范畴,充实公司的口岸经济业务内涵,强化产业核心竞争力,公司将形成以免税业务为主导的大消费产业。
通过此次重组,格力地产将发展成为拥有以免税业务为主导的大消费产业、发展可期的生物医药大健康产业,以及坚持精品化路线的房地产业三大板块为核心的大型上市公司。
责编:王时丹 | 审核:李震 | 总监:万军伟