
【大河财立方消息】2月22日,郑州市人民政府关于印发郑州市2023年国民经济和社会发展计划的通知。
其中提到,2023年的经济社会发展主要预期目标是:地区生产总值增速为7%,规模以上工业增加值增长8%以上,固定资产投资增长15%,社会消费品零售总额增长12%,全社会研发投入强度突破2.6%,一般公共预算收入增长3%以上,常住人口城镇化率提高0.7个百分点,城镇新增就业13万人,城镇调查失业率控制在5.5%以内,居民人均可支配收入与经济增长同步,进出口总值平稳增长,居民消费价格涨幅控制在3%以内,节能减排、降碳指标完成国家及省定目标。
附全文:
郑州市2023年国民经济和社会发展计划
一、2022年国民经济和社会发展计划执行情况
2022年是党和国家历史上极为重要的一年,也是郑州发展历程中极不平凡的一年。面对风高浪急的国际环境和艰巨繁重的改革发展稳定任务,在以习近平同志为核心的党中央坚强领导下,全市上下认真落实党中央、国务院和省委、省政府各项决策部署,深入贯彻“疫情要防住、经济要稳住、发展要安全”重大要求,认真执行市十六届人大会议审议通过的国民经济和社会发展年度计划,积极应对超预期因素冲击,高效统筹疫情防控和经济社会发展,科学应对控疫情、多措并举稳经济、千方百计保民生,经济运行总体平稳,社会大局保持稳定。初步测算,2022年全市地区生产总值增长1%,规模以上工业增加值增长4.4%,固定资产投资下降8.5%,社会消费品零售总额下降3.3%,一般公共预算收入下降3.7%,进出口总额增长3.1%,实际吸收外资12亿美元,增长367.9%,居民消费价格涨幅控制在3%以内。
在看到成绩的同时,还要清醒地认识到,我市发展依然面临一些困难和挑战。一是疫情仍有较大不确定性。二是产业核心竞争力不足。三是防范化解风险压力增大。但也要看到,随着新发展格局加快构建,我市发展面临的机遇大于挑战,处于可以大有作为的重要战略机遇期,保持经济稳中向好、长期向好具备许多发展优势和基础条件。一是国家稳定宏观经济预期,体制机制优势全面显效。二是消费市场空间巨大,内需潜力优势加速释放。三是区域协调战略深入实施,产业体系优势充分彰显。四是畅通国民经济循环,交通枢纽优势持续凸显。
二、2023年经济社会发展的总体要求和主要预期目标
2023年是贯彻党的二十大精神的开局之年,也是实施“十四五”规划承上启下的一年,推动经济社会发展任务艰巨、责任重大。做好2023年经济工作,总体要求是:以习近平新时代中国特色社会主义思想为指导,全面贯彻党的二十大和中央经济工作会议精神,落实省委十一届四次全会、省委经济工作会议和市委十二届三次全会、市委经济工作会议部署,坚持稳中求进工作总基调,完整、准确、全面贯彻新发展理念,以“当好国家队、提升国际化、引领现代化河南建设”为总目标,全面开展“三标”活动、深入推进“十大战略”行动,加快“四高地、一枢纽、一重地、一中心”和郑州都市圈建设,更好统筹疫情防控和经济社会发展,更好统筹发展和安全,以舍我其谁的精神状态和一往无前的奋斗姿态,奋力推动经济发展全面提速提质,在全省高质量发展中挑大梁、在国家中心城市建设中起高峰,奋力谱写中原更加出彩的郑州篇章。
2023年的经济社会发展主要预期目标是:地区生产总值增速为7%,规模以上工业增加值增长8%以上,固定资产投资增长15%,社会消费品零售总额增长12%,全社会研发投入强度突破2.6%,一般公共预算收入增长3%以上,常住人口城镇化率提高0.7个百分点,城镇新增就业13万人,城镇调查失业率控制在5.5%以内,居民人均可支配收入与经济增长同步,进出口总值平稳增长,居民消费价格涨幅控制在3%以内,节能减排、降碳指标完成国家及省定目标。
三、2023年国民经济和社会发展主要任务和措施
面对经济社会发展多重压力,全市上下必须把学习贯彻党的二十大精神所激发出的热情干劲,转化成为稳住经济大盘、改善民生福祉担当尽责、多做贡献的实际行动,立足郑州经济社会发展实际,紧盯年度目标任务,主动担起时代赋予的历史使命和神圣责任,在加快郑州现代化国家中心城市建设新征程中勇开新局。
(一)坚持稳增长与扩内需并进,推动经济平稳向好发展
坚持稳字当头、稳中求进,着力扩大内需,加强各类政策协调配合,优化疫情防控措施,增强消费对经济发展的基础性作用和投资对优化供给结构的关键作用,推动经济实现质的有效提升和量的合理增长。
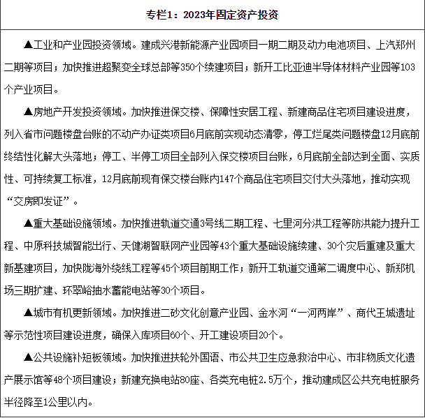
一是紧盯项目扩投资。树牢“项目为王”的鲜明导向,强化重点领域项目支撑。持续推动重点领域谋划储备项目转为新开工项目,加快新开工项目前期工作,优化土地、资金、人才、服务等项目要素保障,形成更多投资增量,力争工业投资达到1500亿元、房地产开发投资达到3000亿元、基础设施及其他项目(含城市有机更新)投资达到2200亿元,力争全市固定资产投资突破7000亿元。抓好工业园区项目建设,大力推进郑州南站枢纽产业园区项目、大运河片区黄河国家博物馆项目、未来产业科技园等郑州高新区扩区基础设施项目、高端智能装备制造产业园基础设施配套建设等郑州经开区扩区基础设施项目建设。抓好重大产业项目,加快河南航天智能制造产业园区、福耀玻璃产业园项目、新能源商用车基地项目等520个工业项目前期推进和落地实施,力争完成投资1500亿元。大力推进新基建项目建设,加快以5G为基础的新型基础设施建设,力争新建全市各类充电桩2.5万个、累计建成5G基站4.4万个。持续提升房地产开发投资,加快推进147个保交楼项目进度,持续推进郑东新区合村并城祭城北安置区建设工程项目、郑州高新区郭村安置房建设项目等445个保障性安居工程项目建设,着力抓好355个新建商品住宅项目,力争房地产开发投资完成3000亿元。基础设施投资领域,加快推进郑州市南四环至郑州南站城郊铁路工程、郑州市轨道交通6号线一期工程等533个项目建设,力争完成投资1200亿元。推进郑州市第二人民医院东院区改扩建、郑州财经技师学院新校区等57个社会事业重大项目。抓好重大项目谋划,力争省市重点项目数量达到1000个,年度投资突破5000亿元,产业项目投资占比提高到48%以上,省重点项目达到300个以上,产业项目储备数量占比达到60%,总投资超10亿元项目占比达到50%以上;高质高效推动“三个一批”项目,积极举办“三个一批”项目签约活动,确保签约项目数量达到120个以上,签约项目总投资金额达到2400亿元以上;力争储备项目债券需求额度达到全年债券配额的3倍以上,确保郑州航空港区产业园区、保障性租赁住房等项目进入国家不动产信托基金项目库。通过政府投资和政策激励有效带动全社会投资,鼓励和吸引更多民间资本参与重大工程和补短板项目建设。
二是提振市场促消费。以实施九大工程为牵引,加快建设独具特色的国际消费中心城市。力争限额以上批零住餐四大行业分别完成253亿元、1728亿元、10.8亿元、393亿元,全市社会消费品零售总额增长12%以上。持续开展商品房促销活动,围绕“1+8郑州都市圈”、盘活存量住房“以租促售”、新兴产业员工在郑安居等政策进行专场推介活动。加快释放汽车消费潜力,加大新能源汽车推广应用力度,加快充电及车联网基础设施建设,不断优化汽车消费环境。鼓励特定领域及高排放老旧机动车提前报废更新,加快汽车换代更新,促进汽车消费升级。支持大型零售企业、品牌连锁企业和电商平台企业向县、乡镇、村下沉布局设点,完善农村商贸流通网络布局,促进精品百货、智能家电、品质家居、新能源汽车等优质工业品下乡进村。补齐农村消费基础设施短板,形成线上线下融合、服务多元、便捷高效、均衡覆盖的农村现代商品流通和服务网络,促进农村消费扩大升级。打造国际化消费新场景,不断提升郑东新区CBD商圈商务服务功能,培育芝麻街等一批网红打卡点,力争德化步行街获批国家级商业步行街改造提升试点。持续开展文旅消费活动,扎实开展国家级文旅消费示范城市创建工作,认真做好国家、省夜间文化旅游消费集聚区、国家文化出口基地等创建活动。围绕“醉美·夜郑州”品牌打造,挖掘一批“夜美味”深夜食堂,繁荣一批“夜文化”精品剧目,培育一批“夜旅游”消费场所,激发夜间消费新动能,培育夜经济新增长极。抓住春节、五一、十一黄金周等重要时间节点,研究出台系列促消费激励政策,进一步激发市场活力、释放消费潜力。努力提升商业品质,积极推动首店经济发展,加强省级品牌消费集聚区创建工作,持续扩大“老字号”本土品牌影响力。推动餐饮业健康发展,加大本土餐饮品牌培育力度,促进中小餐饮企业增强竞争力,组织开展中原美食节等系列餐饮活动,积极推广豫菜文化。打造国际会展名城,培育引进专业化、品牌化、国际化的高质量展会,探索VR等技术在会展领域的创新应用,打造永不落幕的互联网+展会平台。
三是挖掘潜力扩出口。多层次、多领域参与“一带一路”建设和国际产能合作,推动电子信息等高技术、高附加值装备类企业在更高水平上参与国际合作。加强“引进来”和“走出去”,引导企业开展对外投资和对外工程承包,带动成套设备、原材料、技术、标准和品牌出口。积极支持二手车出口试点企业发展,扩大二手车出口业务规模,鼓励汽车整车出口,支持郑州经开区扩大整车出口规模。用好RCEP贸易协定,引导企业抢抓协议关税减让、原产地区域累积规则等政策机遇,加强与RCEP国家的贸易合作。稳住外贸市场主体,加强“政银企”对接,进一步扩大“外贸贷”和出口退税资金池承办银行覆盖面,降低企业融资成本,减轻企业资金压力。组织企业参加广交会、东盟会等国际展会,提升国际开拓市场能力。充分利用被评为国家进口贸易促进创新示范区的契机,大力发展进口贸易,积极发展跨境电商、海外仓、外贸综合服务等新业态新模式。支持本地企业开拓国际市场,壮大外贸主体队伍。加强融资保险支持。优化信保承保理赔条件,扩大中小微企业出口信保统保覆盖面。推动服务贸易和服务外包快速发展,积极申报国家数字服务、知识产权服务、地理遥感信息服务、人力资源服务等特色服务贸易出口基地。深入推进国家服务外包示范城市建设。力争服务贸易增长5%,服务外包合同执行额保持稳定增长。
四是高效统筹稳运行。更好统筹疫情防控和经济社会发展,狠抓各项稳经济政策措施落实,积极做好我市政策谋划储备,持续推动“万人助万企”活动,不断丰富纾困解难举措,加大企业帮扶力度,通过“郑好融”“郑惠企”政策服务平台,推进惠企政策“一口办理”“免申即享”,加速推进生产生活秩序全面恢复。完善企业全生命周期服务链条,健全司法执法对民营企业的平等保护机制,引导广大民营企业增强预期、提振信心,聚焦实业、深耕主业。加快培育市场主体,力争新增市场主体20万户、全市总量突破200万户,新增超百亿企业1—2家、规上工业企业300家、省级以上“专精特新”企业300家以上,培育“三高”企业累计4000家以上。强化监测分析,通过经济运行监测平台,及时掌握全市经济运行情况,及早发现解决苗头性、倾向性、趋势性问题,聚焦关键性、支撑性指标精准施策,进一步加强对占全市比重较大和指标增速落后的重点区域、重点行业、重点企业的精准调度。强化要素保障,不断提高资金、土地及用能、用工等方面的要素保障能力,对重点行业、重点园区、重点项目、重点企业优先保障。
(二)坚持抓转型与布新局并进,推动产业体系强基固本
坚持把经济发展的着力点放在实体经济上,推动制造业高端化、智能化、绿色化发展,再造传统产业新优势,布局未来产业新赛道,构建优质高效的服务业新体系,打造数字经济发展新引擎,加快建设现代化产业体系。
一是加快建设先进制造业高地。坚持以制造业高质量发展为主攻方向,大力实施“换道领跑”战略,加快构建“1566”现代产业体系,积极打造国家先进制造业高地。培育壮大新一代信息技术“一号产业”,大力发展电子信息产业,做强智能终端核心产业、做大智能传感器、软件信息技术服务等优势产业,培育5G及北斗、新型显示、集成电路等新兴产业,千方百计稳定富士康手机产能,持续壮大智能终端产业,加快引进超聚变产业链上下游配套企业,形成计算终端集聚效应,高规格举办世界传感器大会,持续打造中国(郑州)智能传感谷,加快引进一批集成电路、新型显示重大项目,着力推动超聚变研发中心及全球总部基地、中国(郑州)智能传感谷启动区、MEMS传感器中试平台、新型存储器、中国长城(郑州)自主创新基地等重大项目建设。充分发挥河南省科学院集成电路研究所、河南省智能传感器中试基地等创新平台作用,提升电子信息产业创新能力。加快发展新能源及智能网联汽车等5大优势产业,围绕打造全国最大的新能源汽车产业基地,延链补链强链,重点抓好比亚迪刀片电池生产基地、兴港新能源产业园等重大项目,支持海马与行业龙头企业、造车新势力合资合作,推动汽车产能尽快达到300万辆、本地配套率40%以上;筹办好中国(郑州)国际智能网联汽车大赛,进一步扩大产业影响力,招引一批行业龙头企业落地郑州。培育一批千亿级和五百亿级战略性新兴产业集群,高端装备、生物医药、节能环保等领域涌现一批“大国重器”,新兴产业成为全市制造业高质量发展的新引擎。战略性新兴产业增加值占规模以上工业增加值的比重达到45%。谋篇布局氢能与储能等6大未来产业,规划建设加氢站200座以上,推广氢燃料电池汽车690辆以上,加快燃料电池汽车应用示范城市群建设和国家区块链发展先导区建设,积极争创国家网络安全产业园、国家元宇宙发展先导区。聚焦9大产业集群、15条重点产业链,落实链长和盟会长“双长制”,着力促进“五链耦合”,培育认定50家以上链主企业,持续提升产业基础高级化、产业链现代化水平。
二是提质发展传统产业。提质发展传统汽车等6大传统产业,支持郑州宇通、东风日产、郑州日产等整车企业提升产能,打造世界级客车生产基地、国内知名轻型商用车基地及轿车生产基地。围绕建筑机械、电力设备、金属制品、农业和食品机械、阀门、齿轮等传统装备领域,坚持智能化、成套化、绿色化、高端化的“四化”发展方向,实现传统装备制造业结构转型、动能转换、方式转变。推动铝加工产业“减量、延链、提质”,加快中部铝港产业园项目建设。大力发展冷链食品、健康休闲食品、粮油精深加工食品、酒及饮料制品等传统优势产业,推动三全食品航空港工业园项目、太古可口可乐扩能项目尽快开工建设;实施“三品”战略,推动服装家居产业向研发、设计创意和品牌化发展,建设全国重要的智能家居研发制造基地。围绕重点领域,聚焦关键技术,打造覆盖材料制品、生产设备、终端制品等领域的耐材建材产品体系,推动产业转型升级,建设国内知名的耐材建材产业基地。力争全年实施技改项目500个以上,工业技改投资增长50%以上,技改投资占工业投资比重稳定在45%以上。
三是提升服务业竞争力。提速郑州国际物流中心建设,大力实施物流设施建设、物流企业培育、物流园区提质等八大行动,支持中国物流集团、联邦快递等大型物流集成商在郑开展业务,争创空港型国家物流枢纽经济示范区,推动郑州陆港型国家物流枢纽建成“万列、千万吨”级国际陆港,力争新增10家以上A级物流企业,全市物流业增加值完成1100亿元、占地区生产总值比重达到8.1%以上。推动国家区域性金融中心建设,推动数字人民币试点城市获批,推进以郑州银行为主体的政策性科创金融运营试点,引导金融机构创新金融产品,指导宇通集团并购汽车金融公司,填补本土新型金融牌照空白,做大做强期货产业,形成一批“期货+现货”龙头企业群,力争金融业增加值突破1600亿元,新增上市挂牌公司10家,资本市场融资突破1200亿元。推动医疗康复、养老养生、旅游休闲、绿色农业深度融合,联动文化创意、金融服务、科技等相关产业建设康养产业集群,将郑州建设成为全省康养产业的创新区、引领区和示范区。深入推进文旅文创融合发展,加快建成世界级旅游目的地,积极申办世界大河文明论坛,加快中华历史文明全景式集中展示地打造,启动中华文明主题乐园及元宇宙建设筹备,办好第八届中国(郑州)国际旅游城市市长论坛、第七届中国诗歌节,支持新郑市黄帝故里文化旅游区创建国家5A级旅游景区、新密市银基国际旅游度假区创建国家级旅游度假区;推动郑州旅游集散中心、郑州国家级非遗展示馆、郑州中华复兴之路、郑州海昌海洋公园等82个重点文旅项目建设,力争全年旅游接待人数13000万人次,旅游总收入1450亿元。加快“设计河南”先行区建设,一体推进“设计郑州”建设和“设计之都”申报,力争新认定省级以上工业设计中心20家。提升本地建筑企业核心竞争力,新增特级资质企业3家、产值增速达到12%以上。推动知识产权、检验检测、咨询评估、融资担保、信用服务、人力资源服务、法律服务、会计审计、广告会展等专业服务业向“专精特优”方向发展,逐步形成门类齐全、运作规范、专业高效的中介服务市场体系。
四是促进数字经济和实体经济深度融合。把数字经济作为推动产业迭代升级的战略先手棋,强化信息基础设施建设,加快推进数字产业化和产业数字化,构筑引领区域数字经济发展的策源地。深入实施数字化转型战略,谋划1个具有国内领先水平的“双跨”工业互联网平台,深入开展企业“上云上平台”活动,力争全年新增两化融合对标企业10家、上云上平台企业5000家,积极申报智能网联汽车准入和上路通行试点,努力争取国家交通、物流等大数据中心落地,全面提升对郑州产业数字化发展的支撑保障能力。大力发展数字经济,支持平台企业发展,壮大平台经济;成立数字经济产业联盟,争取承办中国数字经济企业发展峰会、国家新一代信息技术与制造业融合发展大会、全国区块链发展先导区创新大会,加快推进河南省元宇宙科创产业园及郑州市元宇宙产业园建设,力争全年新增10家市级数字经济产业园区、培育50家左右数字经济重点企业,数字经济总量突破6500亿元。
五是强化开发区主战场主平台作用。郑州高新区和郑州经开区要在国家级开发区排列中提质进位,其他开发区在全省排名在100位以内。建立开发区专班、规划、基金、招商团队等“六个一”机制,全面梳理各类开发区空间面积、四至边界、主导产业、科技平台和投入产出等情况。编制《郑州市开发区规划纲要》,进一步明确市域开发区重点培育的产业集群和产业链,统筹优化开发区空间范围、功能布局、主导产业及细分领域,分类推进整合或托管,促进形成布局合理、错位发展、功能协调的发展格局。加快推行开发区公司化运营,提升运营公司专业化、市场化、国际化水平,全面激发开发区抓招商、谋项目、促发展的内生动力。强化标准化厂房等园区基础设施建设,不断完善要素配置,利用物联网、大数据、云计算等手段,提升园区运营管理水平。开展小微企业园认定和星级评价,新建小微企业园达到100个,投入运营达到60个以上,入园企业达到1万家以上,其中科技型企业1500家以上,专精特新企业500家以上。
(三)坚持促发展与保安全并进,推动经济秩序安全稳定
统筹发展和安全,强化底线思维、极限思维,下好先手棋、打好主动仗,在发展中防范化解各类风险隐患,把高质量发展建立在本质安全的基础之上。
一是扎实做好问题楼盘化解和保交楼工作。坚决扛稳“保交楼、稳民生”政治责任,强力实施五个专项行动。继续实行“统借统还、政府回购、项目并购、破产重组”及地产纾困基金“4+1”模式,用足用好国家和省级金融支持政策,积极协调提高各项纾困资金拨付效率,加快项目可持续建设,尽快实现有效投资。开展企业瘦身自救“保交楼”专项行动和商品房促销活动,抓好交付项目交房工作,加快实现保交楼项目“交房即发证”。紧紧围绕问题楼盘攻坚化解、强力攻坚保交楼等老百姓关心关注的问题,深挖典型案例,加大宣传力度,及时修复市场信心。力争6月底前不动产办证类问题楼盘实现清零,终结性化解率达到100%,年底前涉及7万套住房、2100万平方米的60个国家专项借款保交楼项目交付使用,停工烂尾类问题楼盘交办案件终结性化解大头落地。
二是抓紧抓实安置房建设。新开工棚户区改造安置住房16万套、基本建成3万套,分配公共租赁住房1000套,筹集保障性租赁住房12420套,新增物业管理面积400万平方米。强化安置房建设考核,进一步完善工作联动机制,畅通问题解决途径,拧紧责任链条,建立健全周例会、月通报、季评比制度,坚持条块联动、“一项目一策”。加强调度督查,加快建设已开工项目,积极实施货币化安置,通过“建、租、购”的组合安置方式,确保2023年未回迁群众实现户均一套房回迁。全力加快安置房交付和群众回迁,实现省房屋征收问题项目累计完全整改销号200个以上,销号率达到50%。完善安置房手续,开辟绿色通道,快速推进安置房手续办理,力争实现分房即网签的目标。
三是促进房地产业良性循环和健康发展。全面落实16条金融支持政策,加大金融支持力度,规范引导房企兼并、做强、转型、出清,支持优质房企健康发展。进一步优化房地产土地供给,强化房地产市场监测分析,做好疫情过后市场恢复,持续开展商品房促销活动,加快商品住房库存去化力度,力争去化周期达到18个月以内的合理区间。灵活运用降低首套自住商品房贷款利率、降低交易税费,实施购房补贴、契税补贴,提高住房公积金贷款额度等政策,积极满足刚性和改善性住房个人贷款需求。完善长租房发展政策,积极培育专业化、规模化住房租赁企业。
四是精准施策防范化解各类潜在经济风险。着力提升产业链供应链韧性和安全水平,补齐基础软件、核心硬件、基础原材料等突出短板,确保产业链供应链稳定畅通。防范化解重大经济金融风险,积极推动银行不良贷款化解,优化村镇银行资产结构,确保国有企业债券和房地产境外债券到期按时兑付,做非法集资防范处置。加强地方政府、国有企业及平台公司债务管理,坚决遏制新增地方政府隐性债务。密切关注基层财政运行风险,加强预算统筹和资金调度,确保各级财政平稳运行,不发生系统性风险。保障能源安全稳定供应,加强电力灵活调节能力建设,争取荥阳环翠峪和登封大熊山抽水蓄能项目开工,巩义后寺河项目完成投资3.8亿元;大力推进“外电入郑”工程,打造坚强智能电网;完善供暖设施建设,以供暖热度提升民生温度。积极拓展山西煤层气等外气入豫通道,加快伊川-薛店等管线建设。
(四)坚持谋创新与提质效并进,推动创新能力持续增强
加快实施创新驱动发展战略,释放创新活力,培育创新主体,促进科技成果转化,全力打造国家区域科技创新中心,积极在国家创新高地和人才高地建设中当好领头羊。
一是打造高端创新平台体系。实施《中共河南省委 河南省人民政府关于加快构建一流创新生态建设国家创新高地的意见》(豫发〔2021〕30号),推进创新园区建设,发挥郑洛新国家自主创新示范区郑州片区的创新引领作用,支持郑州高新区开展先行先试改革探索和制度创新,加快建设具有世界影响力的高科技园区。做好中原科技城与河南省科学院、国家技术转移郑州中心建设“三合一”融合推进,将中原科技城建设成为全周期、全链条、全过程的综合研发功能区。高效运转科学实验平台,积极对接国家战略科技力量体系,争取国家大科学装置、重点实验室、技术创新中心和省实验室等高能级创新平台在我市布局。重点抓好超短超强激光实验装置、智能传感器MEMS中试平台大科学装置等项目建设。推进嵩山实验室、黄河实验室等7家省实验室实现高标准建设、高效能运转,形成以省实验室为核心、优质高端创新资源协同创新的“核心+基地+网络”的创新格局。力争新建省级以上创新引领型平台100家,培育省级以上工业设计中心20家。纵深推进国家新一代人工智能创新发展试验区建设,力争培育20家人工智能标杆企业和5家人工智能典型应用场景。
二是培育壮大创新“生力军”。做好高新技术企业培育工作,完善高新技术企业孵化载体,力争全年新增高新技术企业1000家以上,全市高新技术企业总量突破6000家。推动规上工业企业研发活动全覆盖,力争研发活动覆盖率达70%左右,高技术制造业占规上工业比重稳定在30%以上。建设发展郑州技术交易市场,争创国家科技成果转移转化示范区。推进职务科技成果权属改革,探索“先赋权后转化”的职务科技成果赋权机制和模式。支持依托龙头企业、高校、科研院所、各类开发区建设中试基地。力争全市技术合同成交额超过650亿元,全社会研发投入强度突破2.6%。
三是抓好创新团队“引育用留”。以争创国家级人才示范区为引领,以实施青年创新创业行动为重点,加快建设“以高素质青年人才为主体,国内一流、国际知名的人才高地”,持续优化高层次人才认定政策,吸引更多高层次人才来郑开展创新创业活动。大力实施青年创新创业行动,力争新吸引20万名青年人才留郑,新引进博士以上优秀青年人才1500名,为青年人才提供更多更好的就业机会。加快实施青年人才安居工程,筹建一批短期免费住宿的青年人才驿站,扩大青年人才首次购房补贴政策支持范围,充分考虑青年习惯特点,积极营造适应青年人才创新交流、生活居住的城市场景。持续实施郑州市职业技能提升行动,大力推进“技能河南、人人持证”建设,开展培训35万人次以上。
四是大力营造一流创新生态。加强双创孵化载体培育,积极推动创意岛孵化器、中原智谷孵化器等争创国家级孵化器。争取谋划设立郑州市天使投资引导母基金,联合知名创投机构参股设立子基金,撬动社会资本支持郑州市种子期、初创期科技型企业,推动科技成果的快速转化落地。推进体制机制创新,紧盯科技创新重点领域、关键环节,着力破除体制性障碍,打通机制性梗阻,推动政策性创新。完善科技创新体系,加快推动科研经费管理、成果收益分配、人才服务保障、科技金融支撑等重点改革细则出台。
(五)坚持抓改革与强开放并进,推动内外循环畅通联动
积极推动高水平对外开放,持续深化重点领域改革,以制度型开放赢取竞争新优势,创建公平公正、公开透明的市场规则环境,全方位推进陆海空立体开放通道建设,打造国际化现代化综合交通物流枢纽和对外开放高地。
一是提升对外开放水平。深度融入共建“一带一路”,放大“四路”开放通道优势。推动“空中丝绸之路”强基扩面,深化郑州—卢森堡双枢纽战略合作,加快“河南—柬埔寨—东盟空中丝绸之路”建设;推动“陆上丝绸之路”提质扩量,加快中欧班列集结中心示范工程建设,高标准建设郑州国际陆港航空港片区,建设返程班列集散中心,鼓励开行冷链班列、电商班列、国际邮政班列等特色班列,开行中欧班列(中豫号)2800列;加快“网上丝绸之路”创新发展,培育“网购保税+线下自提”新模式,推动“电商+外贸+郑州制造”深度融合,打造千亿级跨境电商产业集群,跨境电商年交易额达到1250亿元,同比增长6%;推动“海上丝绸之路”无缝衔接,深化与中铁联集战略合作,开辟至广州、海南、云南线路,建设以东向为主的铁海联运国际通道,到发集装箱3万标箱。持续提升开放平台载体功能,实施自由贸易试验区提升战略,高水平建设RCEP企业服务中心,扩大第五航权配额,促进跨境电商零售进口药品试点业务提质扩面,落地实施合格境外有限合伙人试点,争取内陆启运港退税试点政策。抓好自贸试验区与综合保税区、功能性口岸统筹发展,发展“保税+”业态,大力提升经开综保区、功能性口岸能级。力争郑州航空港区纳入河南自贸试验区扩区范围,加快构建“临空+自贸+保税”叠加优势。加快构建对外经贸合作新格局,办好“空中丝绸之路”国际合作论坛,深入推进中欧区域政策合作案例地区建设,积极推动一批重大合作事项、重大开放项目落地实施,推动扩大二手车出口规模,加快国家进口贸易促进创新示范区和国家服务外包示范城市建设,积极培育新的外贸增长点。
二是持续打造更优营商环境。以省营商环境创新示范市建设为抓手,进一步深化简政放权改革,持续推行“一件事”政务服务改革和“一网通办”,开发上线更多惠企惠民服务事项和“三跨型”民生热点服务“一件事”。完善一体化政务服务平台建设,加快对接国家、省级部门业务办理系统平台,实现系统联通、数据共享,推动政务事项“全程网办”全覆盖,不断扩大“跨省通办”范围,跨省通办事项达100项、“免证办”事项达500项。推进审批服务便利化,持续提升办税服务能力,简化所得税申报填报,推进实施退税全流程电子化;全面实现水电气暖报装“一站式”服务,提高占掘路施工、管廊建设、破绿许可等行政审批效率;完善“1+16+204+2677”市县乡社区四级政务服务网络体系,打造“10分钟政务服务圈”;加强“郑好办”特色政务品牌建设,实现线上线下政务服务深度融合,打造全国一体化政务服务能力标杆城市。推动市场环境公平公正,全面落实市场准入负面清单制度,进一步健全公平竞争审查制度,建立健全市场竞争状况监测评估和预警机制,切实维护公平竞争的市场秩序,提高招标投标和政府采购透明度,构建政府采购诚信体系。
三是加大力度抓好招商引资。树牢全市“一盘棋”理念,实施“大员招商”。创新招商方式,探索构建完整统一的市场化招商引资机制,充分发挥各开发区在招商引资工作方面的主体作用;强化基金招商,借助“基金入豫”活动契机,探索建立财政资金与金融资源、社会资本之间的系统联动机制。拓展海外招商,充分发挥港资、台资、日韩、世界500强4个外资招商专班作用,进一步加强与境外世界500强企业、大型跨国公司和日韩、欧美在华商会、机构的联系和对接,精心策划欧洲、东南亚海外招商和港澳春茗、日韩经贸等活动,力争对接引入一批重点领域招商项目,实际吸收外资7.2亿美元。抓好系列活动,利用中国(河南)国际投资贸易洽谈会、黄帝故里拜祖大典、全球跨境电商大会等三大主场活动;中国国际投资贸易洽谈会、中国国际进口博览会、中国—东盟博览会等国家级重要经贸活动,积极开展投资推介、项目对接等活动,确保对接一批新线索、新项目,力争全年引进省外资金1328亿元。
四是推动改革走深走实。深入实施全面深化改革战略行动计划,聚焦聚力抓好标志性、战略性、牵引性重大改革。深化开发区改革,以“三化三制”“管委会+公司”为重点,确保全市开发区改革高质量落实,积极推进开发区扩区调规,重点推进郑州高新区与荥阳市、郑州经开区与中牟县合作共建,在要素流动、数据资源共享、科技成果转移转化、企业培育孵化、人才交流培养、项目建设等方面开展深度合作,确保合作共建区域高质量发展。深化要素市场化改革,积极申建国家试点,统筹省级资本、数据两个专项试点建设,在提高土地要素市场化配置效率等方面取得关键突破,着力提升全要素生产率。深化国资国企改革,有序推进国企重组整合,推进经营性国有资产集中统一监管;积极招引头部企业、行业领军企业等战略投资者,稳妥推进混合所有制改革,提升经营能力。深化投融资体制改革,搭建政府投资基金管理信息系统,推进金融资本投资集团组建及基金板块整合,组建郑州市产业母基金管理公司,加快设立各类子基金,推动基金峰会已签约的12个基金项目尽快落地,建立政府投资基金考核机制及让利激励机制。深化教育改革,继续推进教育“双减”试点改革,深入推进教育集团化特色化办学,高标准建设教育强市。深化“五医”联动改革,按照“四有”标准推动市属医院与县域医共体合作共建。深化基层治理改革,依托“政务网、视联网、物联网、网格”四网融合,打造四级平台体系,形成全市党建引领推进基层治理一套网格。
(六)坚持强引领和促融合并进,推动城市能级不断提升
坚持内涵式、集约型、绿色化城市高质量发展道路,推进城乡融合发展,不断提升城市能级,引领区域协调发展,加快建设宜居韧性智慧的现代化国家中心城市,为全国全省发展大局作出更大贡献。
一是加强城市高质量发展顶层设计。以《郑州市国土空间总体规划(2021—2035年)》为引领,加快构建郑州市国土空间规划体系。统筹编制38项支撑类、协同类、传导类专项规划,开展编制TOD战略规划、郑州南站交通规划研究、交通枢纽效率提升研究、畅通《郑州白皮书(2023—2025年)》,编制完成郑州历史文化名城保护规划、韧性城市规划纲要、郑州市竖向规划、城市更新专项规划,完善单元控规编制体系,科学优化城市发展空间布局。编制《郑州国家中心城市市域一体化发展规划》,以体制机制创新打破行政区划壁垒,推动中心城区和周边县域一体发展。以郑东新区、郑州经开区东扩联动白沙组团、绿博组团、中牟县城,着力提升郑州东站东广场建设质量,做强主城东翼;推动郑州高新区、中原区与上街、荥阳的融合并联,做强主城西翼;加快北部惠济区郑州黄河战略核心示范区起步区建设;以郑州南站建设为带动,引导主城向南与龙湖等城镇节点双向融合,实现有序竞争错位发展,力争在更大空间更广领域实现资源优化配置,进一步增强郑州国家中心城市的综合竞争力、持续发展力、基础承载力、要素调配力、辐射带动力。全面实施城市更新行动,开工建设金水河“一河两岸”重点片区、国棉三厂、芝麻街二期、二砂文化创意园等项目,入库项目达到60个,新开工项目20个。
二是引领郑州都市圈协同发展。积极落实《郑州都市圈发展规划》,稳步推进都市圈城市协同发展,着力打造郑汴许核心引擎。加快推进郑开同城化发展,制定实施《郑开同城化发展规划》,编制我市《推进郑开同城化实施方案》,探索建立郑开同城化示范区,支持郑州高新区与兰考县深度合作,积极推进郑开同城化、郑港融合发展、郑洛西高质量发展合作带等取得更多实质性成果。以项目为驱动,以同城化指标为导向,稳步推进基础设施共畅、产业发展共促、科技创新共推等同城化重点任务,在市场一体化和公共服务一体化等关键领域率先取得突破,加快形成协同高效、资源共享、功能齐全的同城化发展新局面,引领带动中原城市群一体化发展。
三是建设国际化现代化综合交通枢纽。编制印发《郑州市“十四五”现代综合交通运输体系和枢纽经济发展规划》,推动我市综合交通运输体系和枢纽经济深度融合发展,打造具有国际影响力的枢纽经济先行示范区。完善国际航空运输网、米字型高铁网和轨道交通网建设,推动“枢纽+通道+网络”有机衔接,抓好国家综合货运枢纽补链强链,实现交通区位优势向枢纽优势转变,促进多站点、多线路、多口岸的国际多式联运物流网络无缝衔接。力争郑州机场三期扩建工程、郑州南站及陇海外绕线工程及郑许、郑洛、焦平等高速公路“13445工程”早日全面开工,加快推进新国道107快速化、陇海路东延等项目建设,持续推进轨道交通6号线一期、7号线一期等三期规划项目建设,加快推进低运量轨道交通建设规划、轨道交通第四期建设规划相关工作。探索“新能源汽车+智能互联+共享”模式,优化共享汽车出行方式。推动公共交通一体化融合发展。开展轨道与地面公交一体化运营、完善公共交通支付互通渠道、研究换乘优惠政策。有序推动农村客运班线公交化改造。
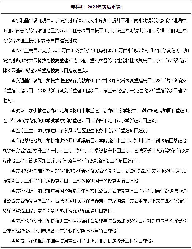
四是提升城市综合承载能力和精细化管理水平。大力推进灾后恢复重建,重点抓好179个在建项目,提升城市防灾减灾能力。构建“西蓄、东疏、南截、北分、中调”的区域防洪总体布局,加快推进防汛预报、预判、预警、预案、预演“五预”系统建设,有序推进全市“一库一案”实施,强力落实郑州市城市防洪规划和贾鲁河流域防洪能力提升规划,使郑州主城区骨干河道防洪标准达到200年一遇。持续推进城市防洪排涝预警体系建设,完善修订《郑州市防洪排涝三年攻坚建设实施方案(2022—2024年)》《郑州市城市排水防涝应急预案》及八个提升专案、12个应急专案,谋划推进城市防洪排涝预警监测系统(二期)工程。继续实施防汛排涝设施改造提升,完成道路积水点整治49处,更新改造排水管网25公里、疏通疏挖排水管网1000公里以上;提升改造雨水泵站8座,续建杨金明渠雨水系统完善工程;加强城市防汛专业队伍建设和物资保障,全方位提升城市防汛应急处突能力。推进海绵城市建设,确保全市海绵城市达标区面积占建成区面积28%以上。全力推进南四环供热管网、裕中百万机组“引热入郑”紫辰路供热输配管网、华润登封电厂引热入郑长输供热管线等重点项目建设,新建改造供热管网35公里,新增集中供热入网面积400万平方米。集中开展静态交通综合治理,推行机动车存放服务差别化收费。深入开展“全城清洁行动”,市区机械化清扫率达到98%以上。全力推进市政道路工程建设,新增通车10条、开工15条。继续推进机场高速及其连接线(机场航站楼—陇海路)亮化工程,对紫荆山南路等35条道路路灯高低压设施、西三环中原路立交和南三环嵩山路立交2座立交桥功能性照明设施进行改造提升,力争实现道路亮灯率、照明设施完好率双达标。
(七)坚持强农业与兴农村并进,推动乡村振兴深入实施
坚持以全面乡村振兴推动高质量发展,巩固拓展脱贫攻坚成果,加快农业农村现代化步伐,全方位夯实粮食安全根基,促进农业高质高效、乡村宜居宜业、农民富裕富足。
一是着力推进农业科技创新。围绕发展科技型、服务型、示范型、生态型农业要求,以建立全国重要的农业科创中心为目标,加强农业科技创新,推动都市现代农业迭代升级。扛稳粮食安全生产责任,提升改造高标准农田1.02万亩,力争全年粮食播种面积稳定在440万亩,推广大豆玉米带状复合种植1.2万亩。抓好农业双创中心建设,为农业科研机构和企业创新创业搭建好平台、聚集好人才,推动农业科技成果从实验室走向企业、走向市场。充分发挥郑州农业技术科学研究院作用,抓好科技攻关,特别是种业科技攻关,形成与神农种业实验室、中原农谷互为支撑、协调发展的格局,做大做强种业企业,推动种业基地集聚发展。改革探索农业科技推广市场化机制,加大农业科技成果转化力度,做好人人持证及农民教育培训工作。
二是着力推进现代农业提质增效。围绕构建一二三产业融合、富有郊区特色的现代农业产业体系要求,加快推进产业振兴。以现代农业示范园建设为抓手,以土地适度规模经营为载体,培育壮大特色优势产业,示范引领农业设施化、园区化、融合化、绿色化、数字化发展,加强农产品质量监管,提高都市现代农业质量效益。进一步拓展农业多种功能、挖掘乡村多元价值,推进农业与休闲旅游、生态涵养、教育科普、文化传承、健康养生、食品加工深度融合,最大限度延伸产业链、提升价值链,打造一二三产业融合发展郑州样板。紧紧抓住互联网、人工智能、5G技术发展新动向,大力发展数字农业、智慧农业、认养农业、可视农业等新产业、新业态。探索增加村级集体经济收入新路径,推进脱贫乡村产业振兴,持续巩固拓展脱贫攻坚成果。
三是着力推进美丽乡村建设。围绕统筹城乡协调发展,建成一批特色彰显、风貌独特、文明善治的美丽乡村目标要求,实施好乡村建设行动,加快编制聚集提升类和特色保护类村庄规划,实现有条件、有需求的村庄规划全覆盖,新建20—30个精品村。持续深入实施农村人居环境整治提升五年行动,扎实推进农村厕所革命、生活污水治理、生活垃圾处理,建立健全长效管护机制,建设生态宜居新家园。加快实施村庄道路、农村供水安全、农村电网升级改造、乡村物流体系建设、农村住房质量提升、美好教育、健康郑州等工程项目,形成社会公共资源向农村倾斜、城市公共服务向农村覆盖、城市文明向农村辐射的新局面。
四是着力深化农村综合改革。稳步推进农村“三块地”制度改革,进一步完善农经信息一体化平台,实现农村承包地合同、土地流转合同网上签订;探索宅基地“三权分置”有效实现形式,持续开展闲置宅基地盘活利用工作,逐步实现规范化管理常态化审批宅基地;加快推进农村集体经营性建设用地入市步伐,建立农村集体产权交易市场。深化农村金融改革,构建普惠性、政策性、商业性金融相互支持、相互补充的金融支农新格局。探索绿水青山转为金山银山的具体实现形式,加快推进农村生态价值补偿机制改革,推动生态价值转化、变现。
五是着力壮大县域经济。坚持以强县富民为主线,充分发挥县域比较优势和发展潜能,加快转变发展方式,培育发展新动能,注重错位发展,做强主导优势产业,营造县域创新生态、产业生态的小气候小环境,推动城乡居民收入持续增加,进一步巩固脱贫攻坚成果。把县域作为城乡融合发展的重要切入点,积极推动城乡基础设施一体化和公共服务均等化,促进空间融合、要素融合、产业融合,走好共同富裕之路。
(八)坚持高质量和高品质并进,推动生态环境宜居宜业
坚持“两山”理念,全面贯彻落实绿色低碳转型战略,以黄河流域生态保护和高质量发展核心示范区建设为主抓手,全面开展生态环境保护,加快推进发展方式绿色转型,推动经济社会发展绿色转型,协同推进降碳、减污、扩绿、增长,建设人与自然和谐共生的美丽郑州。
一是大力推进黄河流域生态保护和高质量发展。围绕黄河流域生态保护和高质量发展核心示范区建设“十四五”目标,制定实施新一轮黄河战略专项三年行动计划(2023—2025年),细化制定2023年黄河核心示范区建设工作要点,加快制定起步区、文博旅游、防洪与水资源、生态综合治理、交通工程等专项年度实施方案。紧盯中央、省资金重点支持方向,积极谋划项目,聚焦生态环保与黄河安澜、水资源节约集约利用、保护传承弘扬黄河文化等领域,持续实施重大项目引领示范,加快推进黄河下游引黄涵闸(马渡)改建工程、黄河国家博物馆、黄河颂剧院、大河村国家考古遗址公园、双槐树河洛古国遗址保护展示、东赵夏商遗址公园等项目建设。
二是稳妥有序推进绿色低碳转型。坚持发展和安全并举,在落实碳达峰碳中和目标任务过程中创造新的产业竞争优势。产业结构方面,着力推动产业发展绿色化,持续开展“亩均论英雄”,淘汰出清耐材、碳素、水泥等低效过剩产能,确保战略性新兴产业增加值占比达到40%,高技术制造业占规上工业比重稳定在30%以上,高耗能产业占比稳定在30%以下。能源结构方面,大力推进“减煤、稳油、增气、强电、加绿”,推动传统能源绿色转型,大力发展可再生能源,持续提升天然气和外电引入比重,加快构建以新能源为主体的新型电力系统,力争光伏发电新增并网装机规模58万千瓦,投资23.2亿元。交通运输结构方面,持续推动交通运输车辆新能源替代工作,加快氢燃料公交车和新能源城市配送物流车的推广应用力度,加快城市绿色货运配送示范工程创建,持续推进运输结构调整和多式联运示范工程创建。用地结构方面,完成工业用地区块线专项规划和管理细则编制,全面推行工业用地“标准地”出让,建立工业用地全生命周期管理机制,健全长期租赁等工业用地市场供应体系和工业项目退出机制。以我市废旧物资循环利用体系重点城市建设为契机,加快全市废旧物资回收网络建设。
三是持续加强污染防治。坚决打赢蓝天保卫战,深入推进大气污染防治,持续开展工业企业、施工工地全面达标行动,开展龙头配套企业绩效分级提升培育行动,加大对高排放车辆(机械)污染防治力度,抓好散煤、生物质焚烧、“散乱污”等污染源排查整治,推动全市空气质量稳步改善。着力打好碧水保卫战,以河流断面水质改善和水生态功能恢复为重点,以饮用水安全为底线,推进污水处理基础设施建设,开展入河排污口排查整治,确保国省控断面全面达标、市控断面水质稳定达标、水源地保护区环境问题“动态清零”。扎实推进净土保卫战,统筹做好全市土壤、地下水及农业农村生态环境保护,建立健全农村生活污水处理设施长效运维管护机制,推进农村黑臭水体持续实现动态清零,确保农村生活污水治理率达到65%以上;强化地下水质量目标管理,确保4个地下水国考点位水质类别保持稳定;巩固农用地分类管理成效,确保全市受污染耕地安全利用率达到100%。
四是积极做好国土绿化。精准实施国土绿化,深入开展“增绿量、提品质、添色彩、精管理”行动,着力推进荒山困难地植被恢复,持续加强林木抚育管护和退化林修复,全年完成国土绿化0.21万亩、中幼林抚育4.3万亩;不断加强乡村绿化美化工作,建成森林乡村100个、森林特色小镇9个。巩固黄河流域专项行动整治成果,持续开展“绿盾”专项行动,严厉打击黄河流域生态破坏违法行为。高标准推动第十一届中国花卉博览会筹办工作,促进花卉苗木产业全产业链融合建设。高质量开展城市绿化,高水平打造宜居城市环境,新建绿地面积300万平方米以上,新建公园游园40个,新建道路(廊道)绿化40条,加快第二动物园、第二植物园建设,完成花园路、中原西路等2条示范性绿道提升工程,扎实推进世纪公园、人民公园等11个公园改造提升工程,加快郑韩故城北城墙中段、巩义窑址遗址等生态文化公园建设,加速推进郑州由“绿城”变“绿都”。
(九)坚持惠民生与守底线并进,推动社会大局和谐稳定
坚持以人民为中心的发展思想,采取更多惠民生、暖民心举措,尽力而为、量力而行,在发展中保障和改善民生,着力解决好人民群众急难愁盼问题,牢牢守住社会民生底线。
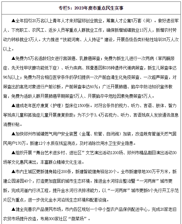
一是千方百计稳定就业。以实现更加充分更高质量就业为目标,以落实落细就业优先政策为抓手,聚焦稳定市场主体,推进就业补贴政策“直补快办”;聚焦拓展就业空间,强化创业带动就业;聚焦稳定重点群体,强化精准就业帮扶;聚焦促进供需匹配,提升就业服务质量。力争新增城镇就业13万人,城镇调查失业率5.5%以内,新增农村劳动力转移就业3万人。
二是办好人民满意的教育。巩固和拓展教育双减工作,打造良好教育生态。全市新建公办园11所、投用13所,继续增加普惠学位供给;市区新建、扩建中小学15所,投用16所,深入推进义务教育优质均衡县创建工程;纵深推进普通高中新课程、新教材示范区建设,落实三年行动计划,加快推进郑州市第十四高新校区等10所高中段学校建成投用,进一步改善学校办学条件;推进产教融合试点城市建设,加快提升职业学校标准化建设水平,支持郑州职业技术学院、郑州旅游职业学院升本;加快推进哈工大郑州研究院二期工程建设,推动郑州工程技术学院、郑州财税金融职业技术学院等新校区建设项目,支持助推驻郑高校“双一流”建设。
三是提升卫生健康保障水平。推动国家儿童区域医疗中心建设,争创国家创伤区域医疗中心,联合创建国家中医医学中心。加快郑州市第七人民医院滨河院区、郑州市中心医院高新医院建设(一期)等项目建设。实施公立医院能力提升三年行动计划,以城市医联体、县域医共体为依托,着力构建市域一体化整合型医疗卫生服务体系。培育引进高层次人才(团队)100名以上,努力打造30个品牌学科。加快公共卫生“三大中心”建设,加强重大疾病防控和重点人群健康管理。传承创新中医药发展,创建全国基层中医药工作示范市。开展基层医疗卫生机构“赋能”工程,探索建立“县管乡用”的基层人才柔性流动管理机制,30%以上的社区卫生服务中心服务能力达到国家推荐标准。按照新标准推进国家卫生城市建设。
四是持续强化“一老一小”服务保障。深入落实国家积极应对人口老龄化战略,加快推进养老服务设施建设,健全居家社区机构相协调、医养康养相结合的养老服务体系,提高普惠养老服务供给能力,建设一批方便可及、普惠优质的养老服务机构,初步形成我市积极应对人口老龄化创新先行先试“郑州模式”,新增养老床位6万张;加快推进市、县、乡、村四级老年健康服务平台建立,完成30个乡镇级老年健康服务中心建设。着力提升托育服务水平,开展婴幼儿照护服务示范创建,全市千人托位达到4个以上。全力推进儿童友好城市建设,加快推进郑州经开区蝶湖公园适儿化改造等项目,构建适合儿童身心健康成长的城市环境。
五是大力发展社会事业。大力建设以“郑州炎黄子孙寻根之地、中华文化朝圣之地、中华文明体验之地、国学教育的实践之地”为支撑的华夏历史文明传承创新基地中的全国重地,加快推进中华文明主题乐园、大河村国家考古遗址公园、黄河国家博物馆、郑州商城国家考古遗址公园、北宋皇陵考古遗址公园、郑州纺织工业遗址博物馆等重大文化项目建设,加快推进郑州中央文化区“四个中心”建设。办好郑州国际少林武术节、郑州马拉松、郑开马拉松、F1摩托艇世界锦标赛中国郑州大奖赛。持续做好文化惠民重点工程,开展郑州市最美公共文化空间评选、规范“文化驿站”管理运行,推进图书馆、文化馆总分馆制建设,开展文化馆分馆数字化建设试点工作。坚持送演出到基层,组织开展河南省“舞台艺术送基层”、2023年郑州市“舞台艺术进乡村、进社区”、郑州市“戏曲进校园”等文化惠民演出。加快构建更高水平的全民健身公共服务体系,进一步完善城市社区“15分钟健身圈”。
六是兜住兜牢社会民生底线。优化落实新冠肺炎疫情防控措施,提升传染病应对处置能力,切实保障群众生命安全和身体健康。积极做好社会保险扩面参保,全面推进被征地农民基本养老保险补贴,积极开展工伤预防,持之以恒抓好社会保险基金风险防控,扩大社会保障卡应用场景和范围,提升服务效率。扎实推进应急管理治理体系和治理能力现代化建设,全面提升安全生产防控、防灾减灾救灾工作水平,打造与国家中心城市相匹配、与特大城市应对巨灾风险相适应的现代化应急管理体系。深入开展“三零”平安创建活动,强化安全生产和食品药品安全监管,持续抓好保供稳价工作,持续深化社会治理,深化网络安全治理,保持信访稳定,积极回应社会关切,维护社会大局稳定。
责编:史健 | 审核:李震 | 总监:万军伟