开年遭罚后,实测长银五八消金个人信息收集,多处暗藏隐忧
北京商报
2023-02-10 10:19:22
央行开出持牌消费金融公司新年来首张罚单

央行开出持牌消费金融公司新年来首张罚单。2月9日,北京商报记者注意到,根据央行长沙中心支行2月8日发布的多则处罚信息,湖南长银五八消费金融股份有限公司因存在未经同意查询个人信息的违法违规行为,被处75万元罚款。针对此次被罚以及整改进展,长银五八消费金融官方告知不便接受采访,不过北京商报记者及消费者多次实测发现,该公司旗下App列出的信息授权协议,内藏隐忧。

开年首遭监管双罚

长银五八消费金融因一纸罚单,引来多方舆论关注。从处罚信息来看,央行对该公司违规行为采取了“双罚制”。

一方面,公司层面因未经同意查询个人信息,被处罚75万元;另外四名相关责任人同样被罚,其中既有员工也有高管,包括时任长银五八消费金融风险合规部贷后中心主任胡少成、风险合规部总经理唐小杰分别被处8万元罚款,另外风险合规部大数据中心主任许洋、风险合规部员工朱虹分别被罚7万元。

对于此次罚单具体情况及最新整改进展,2月9日北京商报记者向长银五八消费金融进行采访,但后者回应:“我司目前稳健经营,不接受对外采访。”

“消费金融行业逐步呈现出监管趋严的态势,此次长银五八消费金融收到罚单便是其中的一个缩影”,易观分析金融行业高级咨询顾问苏筱芮认为,双罚制是金融监管采取的主要手段之一,强调了机构部门负责人所应当承担的责任,能够对市场形成一定的震慑作用。

从处罚原因来看,此次长银五八消费金融踩的红线主要为未经同意查询个人信息,金融行业资深研究者于百程告诉北京商报记者,此举和征信中个人信用信息采集相关,属于金融机构违规的高发领域。在他看来,金融机构在个人信息使用合规层面,一方面需要根据《征信业务管理办法(征求意见稿)》等监管办法,从制度、执行流程到内控全方面地做出规范;另一方面要善用隐私计算等安全技术,用数据“可用不可见”的方式,既发挥个人信息的业务价值提升服务效率,又对个人敏感信息进行有效保护。

实测多处授权藏隐忧

虽官方不予回应,但针对罚单中提到的信息收集问题,北京商报记者2月9日对长银五八消费金融相关产品进行了亲测体验。

官网介绍,长银五八消费金融提供的产品主要为一款无抵押、免担保、可循环使用的消费信贷产品,北京商报记者根据官网披露的二维码进行了下载测评,该App名为“城一代”,页面设置简单,打开后首页便宣称“最高可借20万元,年利率10.8%至21.6%”,可“快速到账、借还灵活、按日计息”。

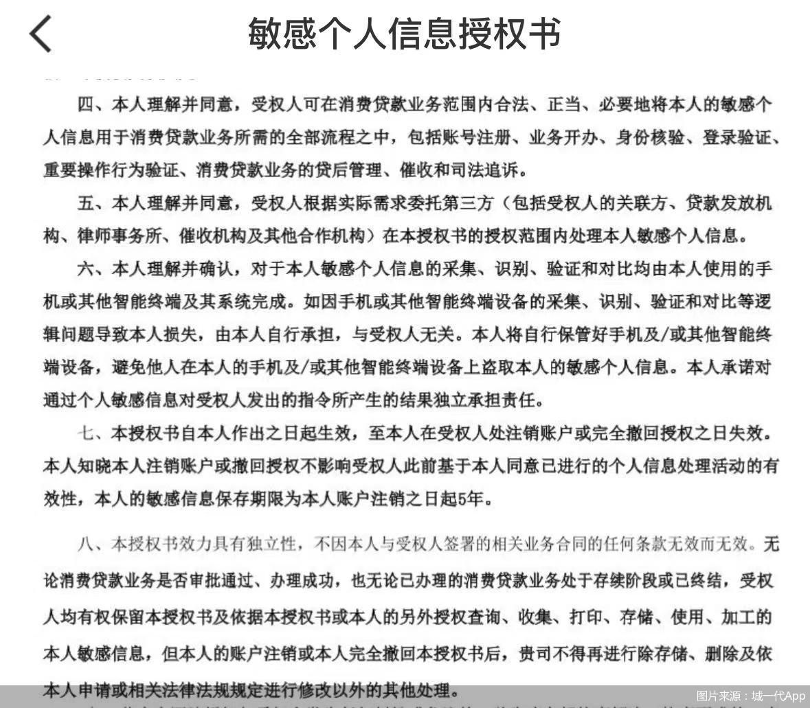
输入手机号和对应验证码后,用户仅需填写个人姓名、身份证号,阅读并同意《个人信息授权书》《个人征信授权书》《敏感个人信息授权书》《长银五八信贷从业人员清廉信贷从业告知书》,再进一步识别人脸就可完成信贷申请。不过,也就是这一系列协议授权,引发了不少争议。

北京商报记者注意到,根据前述系列协议要求,无论用户消费贷款业务是否审批通过、办理成功,也无论已办理的消费贷款业务处于存续阶段或已终结,受权人均有权保留本授权书及依据本授权书或本人的另外授权查询、收集、打印、存储、使用、加工的本人敏感信息。

另外,用户本人须理解并同意,受权人根据实际需求委托第三方(包括受权人的关联方、贷款发放机构、律师事务所、催收机构及其他合作机构)在本授书的授权围内处理本人敏感个人信息。

图片来源:城一代App

值得一提的是,截至发稿,北京商报记者申请的信贷仍显示“额度计算中”,也就是说,不管通过与否,长银五八消费金融都将“有权对用户个人敏感信息进行查询、收集、打印、存储、使用、加工”。

为了避免偶然性,北京商报记者邀请另一消费者进行了同样测评,但经历与记者一致,贷款额度超过6小时仍未下发,但个人信息已被机构收集掌握。

图片来源:城一代App

在业内看来,这一系列授权操作,或已存在违规之嫌。正如中南财经政法大学数字经济研究院高级研究员金天告诉北京商报记者,“从长银五八消费金融目前展业中的一系列做法看,要求借款申请人同意将敏感个人信息授权给未明确列示的关联方、其他合作机构,以及在申请失败及业务完结后继续存储和使用个人敏感信息等,均存在违反‘最小、必要’原则之嫌”。

苏筱芮同样称,长银五八消费金融这一协议及授权内容与个人信息保护工作中的“最小必要”原则不符,过度收集金融消费者的个人信息,将不利于金融消费者的权益保护,同时也加剧了个人信息被泄露和违规使用的风险。

此外,央行此前发布的《个人金融信息保护技术规范》曾规定,金融机构不应委托或授权无金融业相关资质的机构收集用户个人金融信息。其中,在信息使用上,原则上不应共享、转让、公开披露其收集的个人金融信息;在信息保存上,金融机构在委托第三方处理个人金融信息时,在委托关系解除后,金融机构应当要求受托方销毁所处理的个人金融信息。

针对授权问题,北京商报记者向长银五八消费金融求证采访,但同样未获得后者回应。

谋扩张但不能忘合规

湖南长银五八消费金融于2017年1月24日正式开业,由长沙银行、北京城市网邻信息技术有限公司、长沙通程控股股份有限公司共同发起设立,总部位于湖南长沙。

2022年上半年,长银五八消费金融实现营收9.8亿元,同比增长38.42%;实现净利润2.34亿元,同比增长108.93%。资产质量方面,长银五八消费金融2019至2021年末,公司资产不良率分别为1.18%、1.59%和1.5%。

“2022年上半年,长银五八消金资产规模突破200亿元,在消费金融公司中处于中游,营收和净利润都实现了高速增长,不良率也控制得比较好,目前处于快速扩张的过程中。”于百程评价道。

不过谋扩张也不能忘合规。金天指出,长银五八消金是长沙银行控股子公司,股权关系相对简单,也较少与大型互联网平台开展助贷、联合贷合作,近年来业务规模增长较快主要还是依托自身渠道特别是在线下渠道的发力。考虑到2023年线下消费整体复苏,金天认为,长银五八消费金融在线下消费场景和渠道上的前期布局有望取得相应回报,但伴随其业务规模的急剧扩张,也要注意加强合规能力建设,避免因为“鱼龙混杂”造成更多的客户投诉与监管处罚。

“一方面不能放松了对直营渠道的管控,另在加速拓展合作渠道的过程中,尤其要注意合规管理。”金天补充道。

苏筱芮则建议,对于消费金融机构来说,应当从数据的采集、存储、加工、传输、披露等环节规范用户个人信息管理,例如采集前需征求用户同意,必要时应采取去标识化原则等,通过制度及流程的梳理来加强内部管控,遵循“用户授权、最小够用、专事专用、全程防护”原则,建立健全个人信息保护的全流程防控机制。

责编:陈玉尧 | 审核:李震 | 总监:万军伟


相关推荐
下载