
【大河财立方消息】1月10日消息,江苏省人民政府办公厅近日印发关于《江苏省生产性服务业十年倍增计划实施方案》(以下简称《方案》)的通知。《方案》明确,到2025年,生产性服务业重点领域年营业收入增速力争高于全省服务业营业收入增速,两业融合标杆引领示范典型、高质量发展领军企业、高质量发展集聚示范区创建数量中生产性服务业领域占比超过70%。到2030年,生产性服务业增加值达到6万亿元左右,比2020年生产性服务业增加值增长一倍,实现倍增目标。
《方案》提到,要打造以南京、无锡、苏州为核心,以苏中、苏北为辅助的大数据产业创新发展布局,鼓励有条件的地区争创国家新型工业化产业示范基地。
积极发展在线研发、数字金融、智慧物流、在线检测、工业电商等生产性服务业领域在线新经济,推广云计算、大数据、人工智能、虚拟仿真、区块链等技术在咨询、信用、知识产权、广告等服务业领域的应用,稳妥有序推进数字货币、元宇宙等新模式新业态健康发展。
支持南京建设综合性科学中心、苏州创建综合性产业创新中心,积极推动太湖湾科技创新圈及G312、G328科创走廊建设,建成具有国际影响力的沿沪宁产业创新带。
促进重点先进制造业产业集群向专业化和价值链高端延伸。围绕江苏先进制造业产业集群,重点提升新型电力和新能源装备产业、高端新材料产业、高端纺织产业、生物医药和新型医疗器械产业、高端装备制造产业等产业集群的生产性服务能力。
鼓励新型电力和新能源装备企业向产业和专业服务解决提供商转型,协同发展风电、光伏、特高压装备及智能电网产业的安装、运维等关联产业。支持高端新材料企业提供研发设计、材料定制、质量追溯管理、废物处置、循环利用等产品增值服务。
招引知名跨国公司、国内企业在省内设立企业总部,汇聚一批区域性、全国性、全球性总部企业。实施现代服务业高质量发展领军企业培育工程,鼓励有能力的生产性服务业企业开展跨行业、跨区域、跨所有制的并购重组,建设一批具有全国竞争力和国际影响力的领军企业。
附全文:
江苏省生产性服务业十年倍增计划实施方案
为贯彻落实《江苏省国民经济和社会发展第十四个五年规划和二〇三五年远景目标纲要》和《江苏省“十四五”现代服务业发展规划》,实现全省生产性服务业十年倍增目标,制定本方案。
一、总体要求
(一)指导思想。
以习近平新时代中国特色社会主义思想为指导,全面贯彻落实党的二十大精神和习近平总书记对江苏工作重要讲话指示精神,扛起“争当表率、争做示范、走在前列”光荣使命,以高质量发展为根本,以产业转型升级需求为导向,聚力建设制造强省,深入开展数智赋能、协同创新、主体培育、载体提质、品牌塑造、开放合作,着力推进生产性服务业与先进制造业在更高水平上实现融合发展、集聚发展、创新发展、品牌发展、开放发展,推进生产性服务业向专业化和价值链高端延伸,促进生产性服务业成为我省基本建成具有国际竞争力的先进制造业基地的有力支撑,助力构建优质高效的江苏服务业新体系。
(二)发展目标。
到2025年,生产性服务业重点领域年营业收入增速力争高于全省服务业营业收入增速,两业融合标杆引领示范典型、高质量发展领军企业、高质量发展集聚示范区创建数量中生产性服务业领域占比超过70%。到2030年,生产性服务业增加值达到6万亿元左右,比2020年生产性服务业增加值增长一倍,实现倍增目标。
二、数智赋能,推动江苏智造转型升级
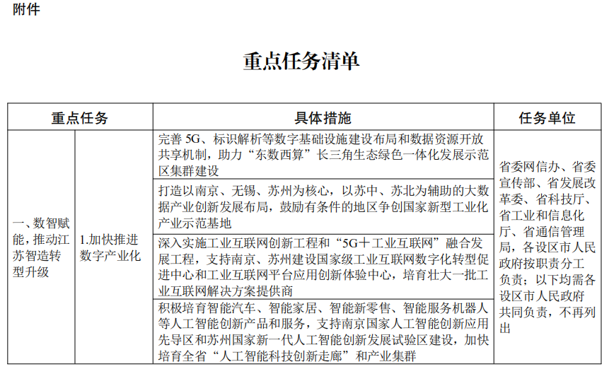
(一)加快推进数字产业化。完善5G、标识解析等数字基础设施建设布局和数据资源开放共享机制,助力“东数西算”长三角生态绿色一体化发展示范区集群建设。打造以南京、无锡、苏州为核心,以苏中、苏北为辅助的大数据产业创新发展布局,鼓励有条件的地区争创国家新型工业化产业示范基地。深入实施工业互联网创新工程和“5G+工业互联网”融合发展工程,支持南京、苏州建设国家级工业互联网数字化转型促进中心和工业互联网平台应用创新体验中心,培育壮大一批工业互联网解决方案提供商。积极培育智能汽车、智能家居、智能新零售、智能服务机器人等人工智能创新产品和服务,支持南京国家人工智能创新应用先导区和苏州国家新一代人工智能创新发展试验区建设,加快培育全省“人工智能科技创新走廊”和产业集群。(省委网信办、省委宣传部、省发展改革委、省科技厅、省工业和信息化厅、省通信管理局,各设区市人民政府按职责分工负责;以下均需各设区市人民政府共同负责,不再列出)
(二)加快推进生产性服务业数字化转型。积极发展在线研发、数字金融、智慧物流、在线检测、工业电商等生产性服务业领域在线新经济,推广云计算、大数据、人工智能、虚拟仿真、区块链等技术在咨询、信用、知识产权、广告等服务业领域的应用,稳妥有序推进数字货币、元宇宙等新模式新业态健康发展。实施中小企业数字化赋能专项行动,加快企业上云用云步伐,支持面向企业级和行业级用户定制化平台解决方案。建设一批省级生产性服务业数字化转型标杆示范,打造全国生产性服务业数字化转型引领城市。(省委网信办、省发展改革委、省科技厅、省工业和信息化厅、省通信管理局、省知识产权局按职责分工负责)
三、协同创新,推进生产性服务业和先进制造业、现代农业融合发展
(一)坚持生产性服务业科技创新。提升研发设计、创业孵化、技术转移、科技金融、知识产权、科技咨询、检验检测等业态发展水平,形成覆盖科技创新全链条的科技服务体系。系统开展基础研究,加快突破新一代信息技术、新材料、先进制造、生物医药、新能源等产业关键核心技术。巩固提升企业创新主体地位,加快推进全省重大科技平台、重大产业创新载体、重大科技开放合作载体建设。加强与上海科技创新中心联动发展,提升苏南国家自主创新示范区创新引领能力,支持南京建设综合性科学中心、苏州创建综合性产业创新中心,积极推动太湖湾科技创新圈及G312、G328科创走廊建设,建成具有国际影响力的沿沪宁产业创新带。(省发展改革委、省科技厅、省工业和信息化厅、省市场监管局、省知识产权局按职责分工负责)
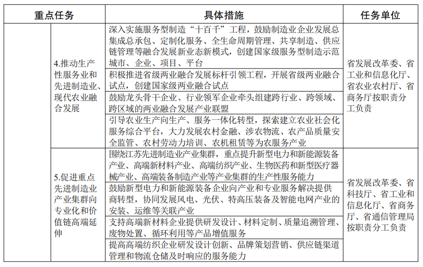
(二)推动生产性服务业和先进制造业、现代农业融合发展。深入实施服务型制造“十百千”工程,鼓励制造业企业发展总集成总承包、定制化服务、全生命周期管理、共享制造、供应链管理等融合发展新业态新模式,创建国家级服务型制造示范城市、企业、项目、平台。积极推进省级两业融合发展标杆引领工程,开展省级两业融合试点,创建国家级两业融合试点。鼓励龙头骨干企业、行业领军企业牵头组建跨行业、跨领域、跨区域的两业融合发展产业联盟。引导农业生产向生产、服务一体化转型,探索建立农业社会化服务综合平台,大力发展农村金融、涉农物流、农产品质量安全监管、农村劳动力培训、农机租赁等为农服务产业。(省发展改革委、省工业和信息化厅、省农业农村厅、省商务厅按职责分工负责)
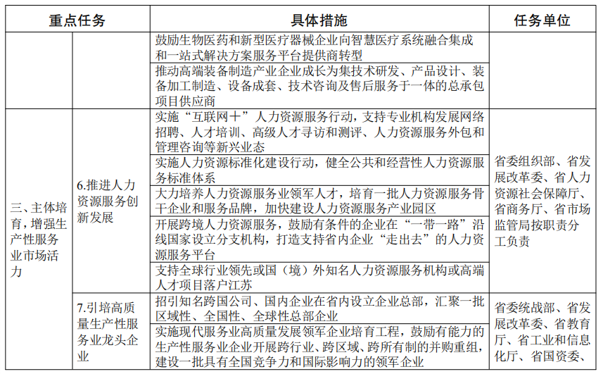
(三)促进重点先进制造业产业集群向专业化和价值链高端延伸。围绕江苏先进制造业产业集群,重点提升新型电力和新能源装备产业、高端新材料产业、高端纺织产业、生物医药和新型医疗器械产业、高端装备制造产业等产业集群的生产性服务能力。鼓励新型电力和新能源装备企业向产业和专业服务解决提供商转型,协同发展风电、光伏、特高压装备及智能电网产业的安装、运维等关联产业。支持高端新材料企业提供研发设计、材料定制、质量追溯管理、废物处置、循环利用等产品增值服务。提高高端纺织企业研发设计创新、品牌策划营销、供应链渠道管理和物流仓储及时响应的服务能力。鼓励生物医药和新型医疗器械企业向智慧医疗系统融合集成和一站式解决方案服务平台提供商转型。推动高端装备制造产业企业成长为集技术研发、产品设计、装备加工制造、设备成套、技术咨询及售后服务于一体的总承包项目供应商。(省发展改革委、省科技厅、省工业和信息化厅、省商务厅、省通信管理局按职责分工负责)
四、主体培育,增强生产性服务业市场活力
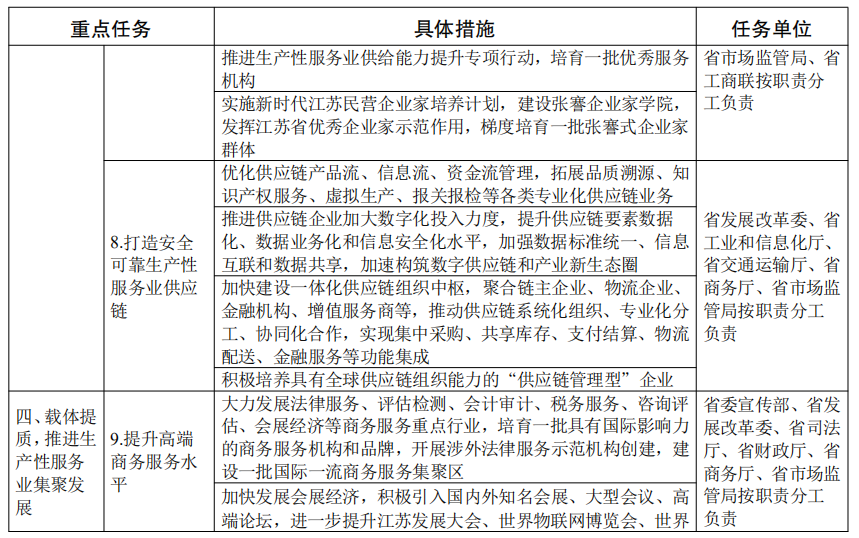
(一)推进人力资源服务创新发展。实施“互联网+”人力资源服务行动,支持专业机构发展网络招聘、人才培训、高级人才寻访和测评、人力资源服务外包和管理咨询等新兴业态。实施人力资源标准化建设行动,健全公共和经营性人力资源服务标准体系。大力培养人力资源服务业领军人才,培育一批人力资源服务骨干企业和服务品牌,加快建设人力资源服务产业园区。开展跨境人力资源服务,鼓励有条件的企业在“一带一路”沿线国家设立分支机构,打造支持省内企业“走出去”的人力资源服务平台。支持全球行业领先或国(境)外知名人力资源服务机构或高端人才项目落户江苏。(省委组织部、省发展改革委、省人力资源社会保障厅、省商务厅、省市场监管局按职责分工负责)
(二)引培高质量生产性服务业龙头企业。招引知名跨国公司、国内企业在省内设立企业总部,汇聚一批区域性、全国性、全球性总部企业。实施现代服务业高质量发展领军企业培育工程,鼓励有能力的生产性服务业企业开展跨行业、跨区域、跨所有制的并购重组,建设一批具有全国竞争力和国际影响力的领军企业。推进生产性服务业供给能力提升专项行动,培育一批优秀服务机构。实施新时代江苏民营企业家培养计划,建设张謇企业家学院,发挥江苏省优秀企业家示范作用,梯度培育一批张謇式企业家群体。(省委统战部、省发展改革委、省教育厅、省工业和信息化厅、省国资委、省市场监管局、省工商联按职责分工负责)
(三)打造安全可靠生产性服务业供应链。优化供应链产品流、信息流、资金流管理,拓展品质溯源、知识产权服务、虚拟生产、报关报检等各类专业化供应链业务。推进供应链企业加大数字化投入力度,提升供应链要素数据化、数据业务化和信息安全化水平,加强数据标准统一、信息互联和数据共享,加速构筑数字供应链和产业新生态圈。加快建设一体化供应链组织中枢,聚合链主企业、物流企业、金融机构、增值服务商等,推动供应链系统化组织、专业化分工、协同化合作,实现集中采购、共享库存、支付结算、物流配送、金融服务等功能集成。积极培养具有全球供应链组织能力的“供应链管理型”企业。(省发展改革委、省工业和信息化厅、省交通运输厅、省商务厅、省市场监管局按职责分工负责)
五、载体提质,推进生产性服务业集聚发展
(一)提升高端商务服务水平。大力发展法律服务、评估检测、会计审计、税务服务、咨询评估、会展经济等商务服务重点行业,培育一批具有国际影响力的商务服务机构和品牌,开展涉外法律服务示范机构创建,建设一批国际一流商务服务集聚区。加快发展会展经济,积极引入国内外知名会展、大型会议、高端论坛,进一步提升江苏发展大会、世界物联网博览会、世界智能制造大会、全球苏商大会、东亚企业家太湖论坛、世界运河城市论坛等影响力,打造一批有影响力的综合性会展业发展平台,建设一批国际化会展中心城市。增强总部经济发展能级,优化总部经济发展布局,积极发展楼宇经济。(省委宣传部、省发展改革委、省司法厅、省财政厅、省商务厅、省市场监管局按职责分工负责)
(二)优化现代物流枢纽布局。大力发展专业化物流、跨境物流、冷链物流、电商物流、航空物流、应急物流等重点行业,创新发展供应链物流、快捷物流、精益物流等新业态新模式,推动发展无人配送、分时配送、共同配送、多式联运等运输方式。围绕提质、降本、增效,着力提升枢纽网络服务能级和物流主体国际竞争力,加快物流数字化转型和智慧化改造。以南京都市圈多类型国家物流枢纽叠加优势为物流枢纽增长极,以苏锡常通和徐连淮物流枢纽组团为两翼,以省级物流枢纽为支撑,形成“一极两翼多节点”的物流枢纽布局。(省发展改革委、省交通运输厅、省商务厅、南京海关按职责分工负责)
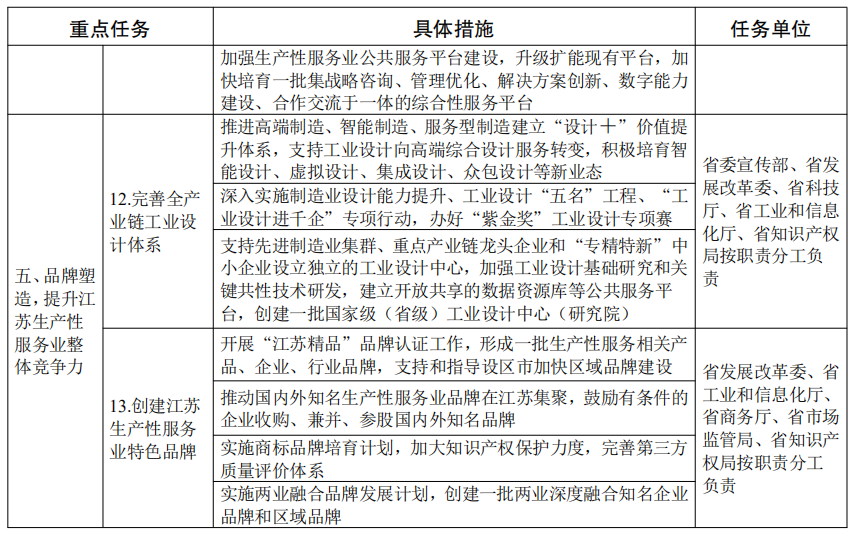
(三)打造生产性服务业优质发展平台。积极创建标杆示范城市,支持南京、苏州等市建设生产性服务业标杆城市。深入推进省现代服务业高质量发展集聚示范区建设,加快重点项目布局、科技资源导入、高端人才引进、政策制度试点落地。积极构建集聚示范区产业生态体系,鼓励同区域、跨区域集聚示范区实现产业链动、空间联动、业务互动。加强生产性服务业公共服务平台建设,升级扩能现有平台,加快培育一批集战略咨询、管理优化、解决方案创新、数字能力建设、合作交流于一体的综合性服务平台。(省发展改革委、省工业和信息化厅、省商务厅按职责分工负责)
六、品牌塑造,提升江苏生产性服务业整体竞争力
(一)完善全产业链工业设计体系。推进高端制造、智能制造、服务型制造建立“设计+”价值提升体系,支持工业设计向高端综合设计服务转变,积极培育智能设计、虚拟设计、集成设计、众包设计等新业态。深入实施制造业设计能力提升、工业设计“五名”工程、“工业设计进千企”专项行动,办好“紫金奖”工业设计专项赛。支持先进制造业集群、重点产业链龙头企业和“专精特新”中小企业设立独立的工业设计中心,加强工业设计基础研究和关键共性技术研发,建立开放共享的数据资源库等公共服务平台,创建一批国家级(省级)工业设计中心(研究院)。(省委宣传部、省发展改革委、省科技厅、省工业和信息化厅、省知识产权局按职责分工负责)
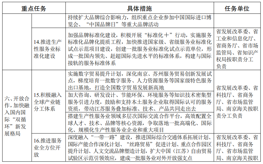
(二)创建江苏生产性服务业特色品牌。开展“江苏精品”品牌认证工作,形成一批生产性服务相关产品、企业、行业品牌,支持和指导设区市加快区域品牌建设。推动国内外知名生产性服务业品牌在江苏集聚,鼓励有条件的企业收购、兼并、参股国内外知名品牌。实施商标品牌培育计划,加大知识产权保护力度,完善第三方质量评价体系。实施两业融合品牌发展计划,创建一批两业深度融合知名企业品牌和区域品牌。持续扩大品牌综合影响力,组织重点企业参加中国国际进口博览会、“中国品牌日”等重大品牌活动。(省发展改革委、省工业和信息化厅、省商务厅、省市场监管局、省知识产权局按职责分工负责)
(三)推进生产性服务业标准化建设。加强品牌标准化建设,积极开展“标准化+”行动,实施服务标准化品牌化提质工程,加快推进国家级、省级服务业标准化试点示范项目建设,创建一批服务业标准化试点示范单位,形成一批国内领先、赶超国际先进水平的标准体系,构建与国际接轨的服务标准体系。(省发展改革委、省工业和信息化厅、省商务厅、省市场监管局、省知识产权局按职责分工负责)
七、开放合作,加快融入国内国际“双循环”新发展格局
(一)积极融入全球产业链分工体系。实施数字贸易提升计划,深化南京、苏州服务贸易创新发展试点,梯度培育一批数字服务、人力资源服务等国家级特色服务出口基地,打造全国数字贸易发展新高地。加大咨询、研发设计、节能环保、环境服务等知识技术密集型服务引进力度,鼓励和支持本土服务企业取得国际认可的服务资质,带动江苏服务叠加标准、技术、产品共同走出去。搭建生产性服务业领域多层次国际交流合作平台,高效配置全球人才、技术、品牌等核心资源,争取落地一批高端化、国际化、规模化生产性服务业企业和重大项目。(省发展改革委、省科技厅、省商务厅、省市场监管局、南京海关按职责分工负责)
(二)推进服务业全方位开放。深度融入“一带一路”建设,推进国际综合交通体系拓展计划、国际产能合作深化计划、“丝路贸易”促进计划、重点合作园区提升计划、人文交流品牌塑造计划,扩大中国(江苏)自由贸易试验区示范引领效应,建成一批服务业对外开放强支点。充分发挥综合保税区保税功能载体优势,围绕综合保税区培育研发设计、维修检测、跨境电商、物流分拨产业集群,支持企业在区内设立产业创新中心、技术创新中心、工程研究中心、新型研发中心。积极争取新一轮服务业扩大开放综合试点,在科技服务、金融服务、数字服务等领域先行先试。(省发展改革委、省科技厅、省商务厅、省市场监管局、南京海关按职责分工负责)
八、保障措施
(一)健全产业发展支持体系。构建生产性服务业重点领域协调推动机制,充分发挥省服务业发展领导小组及其办公室作用,牵头组织落实推进全省生产性服务业统计制度,加强年度发展进度分析,按季度监测分析生产性服务业重点领域运行态势,跟踪研判生产性服务业发展方向变革和重大风险波动等情况。完善产业链服务体系,围绕重点生产性服务业产业建立对应政产学研对接联系平台及专业高效的服务平台,积极打造重点产业专属政策组合包。(省发展改革委、省科技厅、省工业和信息化厅、省生态环境厅、省交通运输厅、省商务厅、省市场监管局、省统计局、省地方金融监管局、省知识产权局按职责分工负责)
(二)建立试点示范推广制度。建立生产性服务业经验案例推广机制,试点单位和各地定期报送生产性服务业领域模式创新、政策服务等优秀典型案例,不断总结完善改革创新试点的成功经验,形成一批具有江苏特色的可复制经验做法,切实增强先发地区样板引领和辐射带动作用,补足补齐后发地区技术、经验和资源短板,全面提升全省生产性服务业均衡发展水平。(省发展改革委、省科技厅、省工业和信息化厅、省生态环境厅、省交通运输厅、省商务厅、省市场监管局、省广电局按职责分工负责)
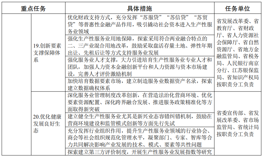
(三)创新要素支撑保障体系。优化财政支持方式,充分发挥“苏服贷”“苏信贷”“苏贸贷”等普惠性金融产品作用,吸引撬动社会资本进入生产性服务业领域。强化生产性服务业用地保障,探索采用符合两业融合特点的二、三产业混合用地改革,鼓励采取盘活存量土地、弹性年期出让、先租后让等方式支持服务业发展。强化服务业人才支撑,大力引进培育生产性服务业专业人才和团队,加强人力资本金融创新平台和人力资源与资本市场建设,完善人才评价激励机制。加快培育数据要素市场,建立制造服务业数据资产名录,探索建立数据确权体系。(省发展改革委、省教育厅、省财政厅、省人力资源社会保障厅、省自然资源厅、省地方金融监管局、省税务局、人民银行南京分行、江苏银保监局、省知识产权局按职责分工负责)
(四)优化健康发展良好生态。深化服务业管理制度改革创新,在营造法治化营商环境、优化要素资源配置、深化跨界融合发展、推进服务政策精准化等方面取得新突破。建立健全生产性服务业尤其是新兴业态容错纠错机制,鼓励在营商环境建设和监管模式创新等方面先行先试。充分发挥行业组织作用,提升生产性服务业领域的行业协会、商会等社会组织规范化管理水平,凝聚部门、专家、智库等合力共同解决影响产业发展的技术、模式、要素等共性问题。探索建立第三方评价制度,开展生产性服务业发展指数等研究。(省委宣传部、省发展改革委、省市场监管局、省统计局按职责分工负责)
附件:重点任务清单
责编:史健 | 审核:李震 | 总监:万军伟