
【大河财立方消息】12月20日,宁波银保监局连发23张罚单。中国工商银行、中国邮政储蓄银行、光大银行、宁波通商银行、临商银行、宁波甬城农商银行等6家银行被罚,罚款金额合计1580万元。
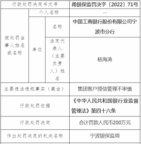
行政处罚信息公开表显示,工商银行宁波市分行因集团客户授信管理不审慎,被罚款200万元。赵嘉军、冯炯、吴继伟、潘海英等相关责任人因对所在机构集团客户授信管理不审慎相关问题承担直接管理责任,被予警告。
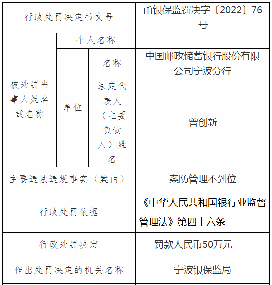
邮储银行宁波分行因案防管理不到位,被罚款50万元。郑亚凤、徐忠、章晓涛被予警告。
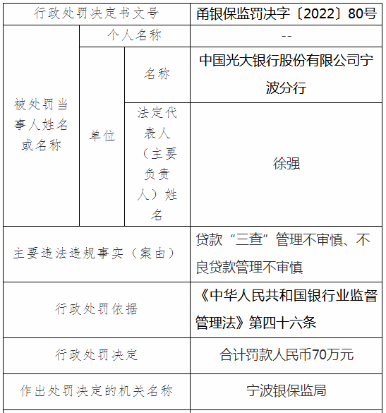
光大银行宁波分行因贷款“三查”管理不审慎、不良贷款管理不审慎被罚款70万元。
行政处罚信息公开表显示,宁波通商银行被开出两张大额罚单,罚款合计780万元。
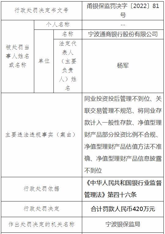
宁波通商银行因同业投资投后管理不到位、关联交易管理不规范、将同业存款计入一般性存款、净值型理财产品部分投资比例不合规、净值型理财产品估值方法不准确、净值型理财产品信息披露不到位,被罚款420万元。
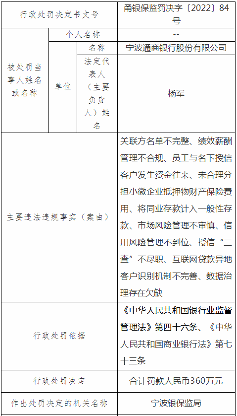
宁波通商银行还因关联方名单不完整、绩效薪酬管理不合规、员工与名下授信客户发生资金往来、未合理分担小微企业抵押物财产保险费用、将同业存款计入一般性存款、市场风险管理不审慎、信用风险管理不到位、授信“三查”不尽职、互联网贷款异地客户识别机制不完善、数据治理存在欠缺,被罚款360万元。
周晓科、朱承毅、张晖、杨晔、王磊等人因对上述违法违规事实负相应责任,被予以警告。
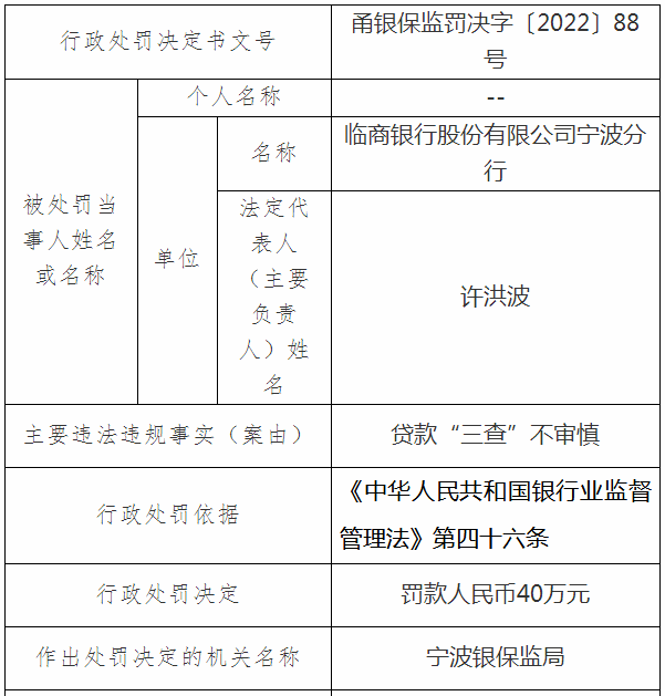
临商银行宁波分行因贷款“三查”不审慎,被罚款40万元。
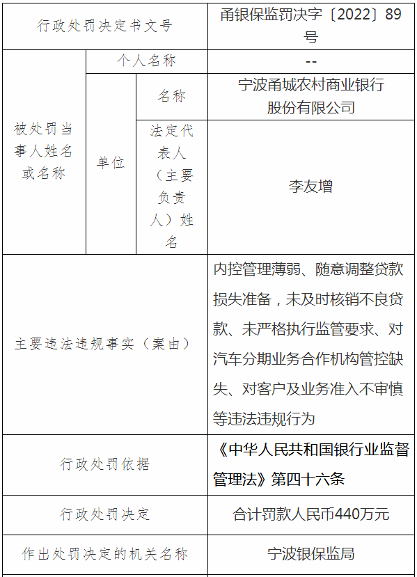
宁波甬城农商银行因存在内控管理薄弱、随意调整贷款损失准备,未及时核销不良贷款、未严格执行监管要求、对汽车分期业务合作机构管控缺失、对客户及业务准入不审慎等违法违规行为,被罚款440万元。
宁波甬城农商银行法定代表人李友增对该行随意调整贷款损失准备,未及时核销不良贷款、未严格执行监管要求、对汽车分期业务合作机构管控缺失、对客户及业务准入不审慎等违法违规行为负直接领导责任,被罚款7万元。刘军、陈育洲、周鸿秉等人被予以警告。
责编:史健 | 审核:李震 | 总监:万军伟