百亿级光伏项目突发火灾,致5死2伤!上市公司回应
中国证券报
2022-12-04 18:25:57
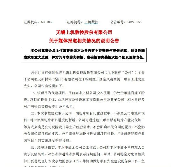
上机数控回应

(原标题:痛心!百亿级光伏项目突发火灾,致5死2伤,影响多大?上市公司回应!)

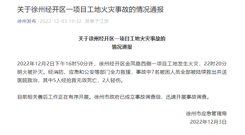
12月3日,徐州发布通报称,2022年12月2日16时50分许,徐州经开区金凤路西侧一项目工地发生火灾,22时20分明火被扑灭。经消防、应急和公安等部门全力救援,事故中7名被困人员全部被陆续救出并送医院救治,其中5人经抢救无效死亡,2人轻伤。

图片

来源:徐州发布

据了解,发生火灾事故的公司是弘元新材料(徐州)有限公司,建设年产25GW单晶硅切片及年产24GW N型高效晶硅电池生产项目,该公司是上机数控全资子公司。

12月4日,上机数控回应中国证券报记者称,徐州项目建设为厂房代建租赁模式,目前项目尚在建设中,还未交付;项目投资主体及建设施工方均非上机数控或下属子公司。“项目的实施进度整体可控,上机数控方面无人员伤亡。”

善后工作有序开展

据了解,该项目是徐州今年以来新开工的重大产业项目,11月份首批设备进驻。

上机数控8月15日的公告披露,公司拟于徐州经济技术开发区投资建设新能源产业园,包括年产25GW单晶硅切片及年产24GW N型高效晶硅电池生产项目,项目分为三期实施,一期建设25GW单晶硅切片产能,二期建设14GW高效晶硅电池产能,三期建设10GW高效晶硅电池产能。

项目用地约1100亩,拟选址于徐州经济技术开发区房亭河北侧、金凤路西侧,项目建设期为2-3年。项目投资约150亿元,占公司最近一期经审计净资产的50%以上。

上机数控彼时表示,本次投资项目是公司在光伏产业链布局的重要组成部分,公司在借助徐州当地政策及产业配套优势下,进一步扩大现有产业规模的同时进行业务领域延伸,拓展建设TOPCON、异质结等N型电池产能。

记者注意到,徐州经济技术开发区管理委员会网站介绍,今年8月中旬,弘元新材料新能源产业一体化项目破土动工,仅用80天时间便建成了10万平方米厂房,完成了看似不可能完成的目标,刷新了经开区项目建设的新速度。11月6日,首批设备进驻厂区,计划月底前试生产。

对此,上机数控回应中国证券报记者称:“一期切片项目尚处于代建阶段,还未交付公司使用。相关事项仅发生于一期切片项目代建过程中,不涉及公司电池片项目。”“项目的实施进度整体可控。上机数控方面无人员伤亡。”

上机数控12月4日晚公告表示,对于徐州切片项目进度的暂缓,公司可通过包头项目原有切片产能及代加工等方式来满足公司现阶段日常生产经营需求,不会影响相关合同的履行,不会影响公司经营目标的实现。

公司对本次事故不幸遇难人员表示沉痛哀悼,对伤者和遇难者家属表示深切慰问。同时,公司将全力配合相关部门妥善处理好本次事故的善后工作,并协助做好项目安全建设的保障工作,坚决杜绝此类事故的再次发生。

图片

来源:公司公告

就上述火灾情况,徐州市应急管理局介绍,目前相关善后工作正在有序开展。徐州市政府已成立事故调查组,迅速开展事故调查。

订单频频

上机数控定位于高端智能化装备制造领域与光伏晶硅材料供应领域,自2004年进入太阳能光伏行业。

上机数控10月17日公告,公司下属全资子公司弘元新材料(包头)、弘元新材料(徐州)与一道衢州、一道泰州就“单晶硅片”销售签订合同。

公告称,对方自2023年1月至2024年12月总计向子公司采购单晶硅片8.25亿片(上下浮动不超过20%),其中2023年1-12月采购3.45亿片,2024年1-12月采购4.80亿片。预计2023-2024年销售金额为62.04亿元(含税),不含税为54.90亿元。

同日,上机数控披露,公司下属全资子公司弘元新材料(徐州)与一道衢州及一道泰州就“N型硅材料产品”的销售签订合同,对方2023年总计向子公司采购N型硅材料产品3.00亿片(上下浮动不超过20%)。参照PVInfoLink公布价格测算,预计2023年销售金额为31.92亿元(含税),不含税为28.25亿元。

11月24日,上机数控披露的2022年度非公开发行股票预案(三次修订稿)显示,公司非公开发行股票募集资金总额不超58.19亿元,扣除发行费用后,42亿元用于“年产5万吨高纯晶硅项目”。

上机数控对此表示,布局硅料领域是公司实现战略不可或缺的一环,可以有效解决公司高效单晶硅片产能扩张的隐忧,增强公司运营的抗风险能力。

责编:陈玉尧 | 审核:李震 | 总监:万军伟


相关推荐
下载