银保监会通报13家私募股权基金管理人不良记录名单,叫停合作
上海证券报
2022-11-10 15:06:00
附名单

在持续拓宽保险资金投资渠道、丰富投资品种的同时,监管部门也在不断完善监管手段、提升监管效能。上海证券报独家获悉,为加强保险资金投资私募股权基金监管,保障保险资产安全,银保监会近日在行业内下发了《中国银保监会办公厅关于私募股权基金管理人不良记录名单的通报》。

依据《保险资金投资股权暂行办法》(第三十七条)和《中国银保监会关于加强保险机构资金运用关联交易监管工作的通知》相关规定,结合现场检查和风险排查中发现的问题,银保监会梳理形成了私募股权基金管理人不良记录名单。

根据通报要求,各保险机构依据相关规定和程序,停止与名单中私募股权基金管理人的投资合作,不得与其发生任何业务往来,审慎与其核心管理人员开展任何业务往来。

实际上,对于私募股权投资,监管政策总体上是很支持的。去年底,银保监会发布《中国银保监会关于修改保险资金运用领域部分规范性文件的通知》,不但取消此前保险资金投资创业投资基金单只基金募集规模不得超过5亿元的限制,还允许保险资金投资由非保险类金融机构实际控制的股权投资基金,为保险资金扩大股权投资范畴提供新的政策支持。

随着保险资金市场化改革持续推进,保险机构投资能力不断加强,保险资金可投资品种不断丰富,保险资金私募股权投资日渐升温。记者梳理发现,通过私募股权投资,保险资金积极响应国家战略,将长期“活水”灌溉到实体经济各个领域。

今年3月,中国人寿新增投资无锡国寿成达股权投资中心(有限合伙)。这只股权投资基金将主要投向健康医疗产业相关的企业,与中国人寿的保险业务形成紧密互动,打造“保险+医疗+健康管理”的生态,支持健康中国战略。中国人保早在2020年便设立人保上海科创基金,总规模30亿元,重点投资于生物医药、新一代信息技术、集成电路、高端装备、新材料、新能源、节能环保等科技创新领域,支持科技强国建设。

在私募股权投资升温的过程中,也出现了一些不正当利益输送、监管套利行为,对此,监管的态度一直很明确:零容忍。

《保险资金投资股权暂行办法》第三十七条明确要求:投资机构和专业机构参与保险资金投资股权活动,存在违反有关法律、行政法规和本办法规定行为的,监管部门有权记录其不良行为,并将有关情况通报其监管或者主管部门。情节严重的,监管部门将责令保险公司停止与该机构的业务,并商有关监管或者主管部门依法给予行政处罚。保险公司不得与列入不良记录名单的投资机构和专业机构发生业务往来。

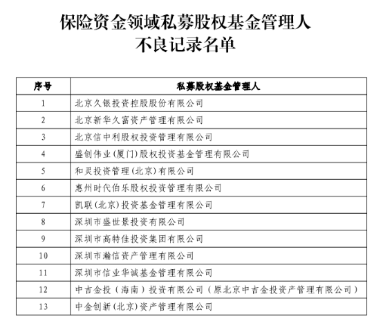
记者注意到,此次通报也是《保险资金投资股权暂行办法》2010年出台实施以来监管部门首次公开公布私募股权基金管理人不良记录名单。据上海证券报记者了解,首批名单共有13家私募股权基金管理机构,而随着监管部门对保险资金投资私募股权基金监管的进一步加强,经营不规范的私募股权基金管理人都要小心了,未来不排除还会有第二批、第三批“黑名单”被发布。此外,保险机构在选择投资合作伙伴时,也要火眼金睛并做好充分调研,同时加强合规管理,切勿铤而走险。

这也是银保监会严监管态势的延续。2019年以来,银保监会已向社会公开五批、共计124名银行保险机构重大违法违规股东。银保监会表示,将持续加大监管力度,完善股东监管制度机制,加大对违法违规股东的教育惩戒和公开披露力度,进一步提高股东违法违规成本,切实提升银行保险机构公司治理水平,增强防范化解金融风险能力。

责编:史健 | 审核:李震 | 总监:万军伟


相关推荐
下载