
【大河财立方消息】11月4日,中国证监会官网披露民生证券《关于焦作卓立膜材料股份有限公司首次公开发行股票并上市辅导备案报告》。
报告显示,10月28日,焦作卓立膜材料股份有限公司与民生证券签署辅导协议,计划到2023年3月至4月完成辅导计划,报送辅导验收申请。
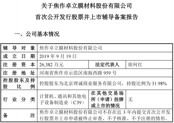
据焦作卓立膜材料股份有限公司官网介绍,该公司成立于2019年,注册资本26382万元,位于焦作国家高新技术产业开发区,是国内主要从事智能识别信息材料研发、生产和经营的国家高新技术企业。
目前,该公司已形成中国卓立与英国Thistle(思索)双品牌运营模式,主导产品条码碳带、热打码色带、医用热转印膜、特种双向拉伸聚酯薄膜广泛应用于电子、通讯、医药、交通、物流、服装、食品、日用品、包装等行业,是重要的智能识别信息材料。拥有行业第一家CNAS国家认可实验室,是首批河南省中试基地重点培育单位、2022年河南省质量标杆。
责编:史健 | 审核:李震 | 总监:万军伟