
【大河财立方消息】11月3日,武汉市人民政府印发《武汉市促进元宇宙产业创新发展实施方案(2022—2025年)》,力争到2025年,高水平建成2个以上元宇宙产业基地、3个以上元宇宙重点平台,聚焦重点行业领域打造50个以上元宇宙典型应用场景和项目,培育引进200个以上元宇宙创新企业,建成创新链、产业链、价值链协同发展的我国元宇宙创新发展先导区与核心区。
通知涵盖强化元宇宙技术创新、鼓励元宇宙内容创作、加速元宇宙产品培育等多个领域。
鼓励企业、机构、个人等各类主体以创作者身份参与元宇宙建设,重点支持基于武汉市历史文化、山川地貌、城市地标等独有资源的元宇宙IP开发,鼓励拓展游戏动漫、音视频、艺术藏品、会展活动等文化数字内容生产,打造国内元宇宙内容创作高地。
组建元宇宙研究院,重点围绕元宇宙理论研究、技术创新、应用创新、项目孵化、行业标准、地方立法等方面开展创新研究。支持组建元宇宙创新联盟,建立元宇宙领域政企联络、研产对接、交流合作机制和渠道。
开展元宇宙应用场景“揭榜挂帅”,对揭榜后经考核认定实施成功的,按照项目总投入30%的比例给予最高不超过200万元的资金支持。发挥算力资源支撑和赋能产业发展关键作用,在中小企业服务补贴券中增列算力服务方向,为中小企业使用算力服务提供支持。对担任中国电子工业标准化技术协会元宇宙工作委员会副理事长、理事单位的分别给予15万元、10万元的一次性奖励。鼓励有条件的区出台区域元宇宙发展扶持政策。
武汉市促进元宇宙产业创新发展实施方案
(2022—2025年)
为加快促进我市元宇宙产业创新发展,开辟经济发展新领域新赛道,结合我市实际,特制订本方案。
一、总体要求
坚持以习近平新时代中国特色社会主义思想为指导,深入实施创新驱动发展战略,抢抓数字经济发展新机遇,着力构建以技术创新为根本、内容创作为引领、产品培育为抓手、行业赋能为驱动、要素保障为支撑的元宇宙创新发展体系。力争到2025年,高水平建成2个以上元宇宙产业基地、3个以上元宇宙重点平台,聚焦重点行业领域打造50个以上元宇宙典型应用场景和项目,培育引进200个以上元宇宙创新企业,建成创新链、产业链、价值链协同发展的我国元宇宙创新发展先导区与核心区。
二、重点任务
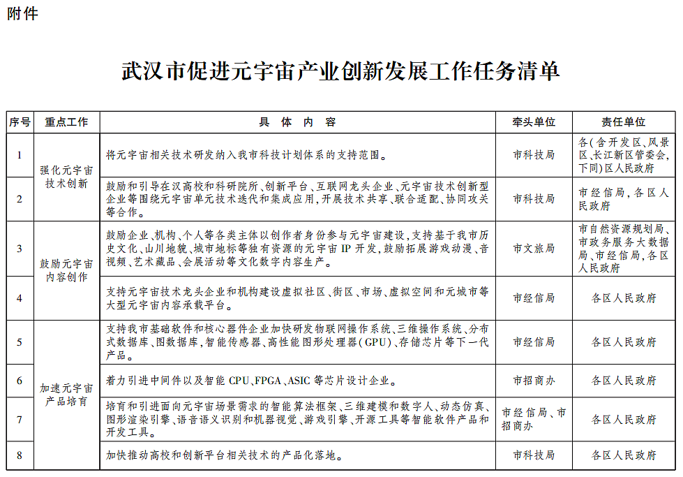
(一)强化元宇宙技术创新
1.筑牢关联技术根基。大力布局扩展现实(虚拟现实、增强现实、混合现实)、近眼显示、三维显示、全息影像等元宇宙沉浸式联接技术,着力突破机器视觉(动眼跟踪、虹膜识别等)、自然语言处理、脑机接口、类脑计算等元宇宙感知交互技术,全面发展先进计算(云计算、边缘计算、AI计算、超算)、5G+/6G、区块链、分布式存储等元宇宙有关支撑技术,促进人工智能、数字孪生、Web 3.0等加快融合发展。将元宇宙相关技术研发纳入我市科技计划体系支持范围,着力推动我市在部分重要技术领域的研发实力和技术积累达到国内领先水平。
2.引导技术融合创新。促进元宇宙相关技术的集成应用与融合创新,鼓励和引导在汉高校和科研院所、创新平台、互联网龙头企业、元宇宙技术创新型企业等围绕元宇宙单元技术迭代和集成应用,开展技术共享、联合适配、协同攻关等合作。
(二)鼓励元宇宙内容创作
1.发展创作者经济。鼓励企业、机构、个人等各类主体以创作者身份参与元宇宙建设,重点支持基于我市历史文化、山川地貌、城市地标等独有资源的元宇宙IP开发,鼓励拓展游戏动漫、音视频、艺术藏品、会展活动等文化数字内容生产,打造国内元宇宙内容创作高地。
2.搭建大型内容承载平台。支持元宇宙技术龙头企业和机构建设虚拟社区、街区、市场,虚拟空间和元城市等大型元宇宙内容承载平台,鼓励平台方推行去中心化的运营模式,充分赋予平台用户创作权、管理权、分配权,并为用户提供创作所需场景素材、可视化编辑工具、交互工具、交易系统等,逐步形成平台支撑、大众参与的元宇宙内容创作生态。
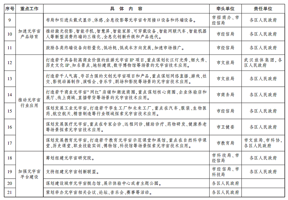
(三)加速元宇宙产品培育
1.壮大元宇宙基础软件和核心器件集群。支持我市基础软件和核心器件企业加快研发物联网操作系统、三维操作系统、分布式数据库、图数据库,智能传感器、高性能图形处理器(GPU)、存储芯片等下一代产品。着力引进中间件以及智能CPU、FPGA、ASIC等芯片设计企业。
2.推出元宇宙智能软件产品和开发工具集群。重点培育和引进面向元宇宙场景需求的智能算法框架、三维建模和数字人、动态仿真、图形渲染引擎、语音语义识别和机器视觉、游戏引擎、开源工具等智能软件产品和开发工具。加快推动高校和创新平台相关技术的产品化落地。
3.布局元宇宙智能终端设备集群。重点布局和引进头戴式显示、体感、全息投影等元宇宙专用接口设备和终端设备。大力推动激光投影、智能手机、智慧屏、智能家居、可穿戴设备、智能网联汽车、智能机器人等新型消费终端的三维化、全息化创新升级和产品迭代。鼓励各类终端设备向轻量化、低功耗、低成本方向发展,加速市场推广。
(四)推动元宇宙行业应用
1.激发消费元宇宙新空间。以服务提质、消费升级为价值导向,加速探索元宇宙技术在消费领域的应用。
旅游元宇宙,重点在长江灯光秀、烟火秀、历史文化IP、知名景点、地标建筑、数字博物馆等场景探索浮空投影、数字人讲解、全景摄像、时空虚拟影像等新型游览模式,打造若干具备较高商业价值的旅游元宇宙IP项目。
文创元宇宙,重点在网络直播、游戏、社交、影视动画制作、演唱会、音乐节、剧场和影院等场景探索虚拟直播间、虚拟实景搭建、XR游戏、虚拟社区、虚拟主持人、虚拟偶像等沉浸式娱乐体验,打造若干人气高、号召力强的文创元宇宙项目和产品。
商业元宇宙,重点在核心商圈、企业体验店和展厅、线上商城、直播带货等场景探索室内导航、泊车指引、虚拟导购、同屏互动、虚拟电影、语音动作指令、虚拟下单、虹膜识别支付等沉浸式购物体验,打造若干商业元宇宙“网红”店铺和潮流商圈。
2.提升行业元宇宙新效能。以生产增效、产品赋能为内生动力,逐步深化元宇宙技术在行业领域的应用。
工业元宇宙,重点在汽车、服装、生物医药、航空航天、精密制造等行业领域,探索利用元宇宙3D虚拟仿真技术赋能研发设计、生产制造、运维管理、销售服务等业务场景,推动全要素、多元场景协同、数字孪生和流程再造等,打造若干孪生工厂和未来工厂。
医疗元宇宙,重点在专家会诊、远程问诊、辅助诊疗、药物研发、健康养老等场景,探索基于虚拟仿真映射技术的微观三维成像、病理病程推演、术前规划与术中指导、疾病预测与防治等元宇宙解决方案。
教育元宇宙,重点在自然科学课堂、历史课堂、职业技能实训、博物馆、科技馆等场景,探索基于虚拟技术的模拟仿真、场景重现、实操演练、立体展示等新型教学教具和科普产品,打造若干教育元宇宙示范课堂和展馆。
(五)加强元宇宙平台建设
1.建设元宇宙创新平台。组建元宇宙研究院,重点围绕元宇宙理论研究、技术创新、应用创新、项目孵化、行业标准、地方立法等方面开展创新研究。支持组建元宇宙创新联盟,建立元宇宙领域政企联络、研产对接、交流合作机制和渠道。
2.搭建元宇宙展示平台。谋划建设城市元宇宙概念馆、展示体验中心或者主题公园,集中展示我市元宇宙领域创新成果,搭建相关创新型企业、用户、机构交流合作渠道。策划举办元宇宙相关会议、论坛、音乐会、赛事等活动,营造我市元宇宙创新发展良好氛围。
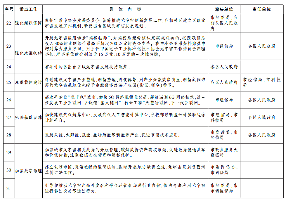
三、保障措施
(一)强化组织保障。依托市数字经济发展委员会,统筹推进元宇宙创新发展工作,加强对重点问题研究、重要事项部署、重大项目建设的协调和推进。各相关区要建立区级元宇宙发展工作机制,研究出台区域元宇宙发展规划。
(二)强化政策扶持。开展元宇宙应用场景“揭榜挂帅”,对揭榜后经考核认定实施成功的,按照项目总投入30%的比例给予最高不超过200万元的资金支持。发挥算力资源支撑和赋能产业发展关键作用,在中小企业服务补贴券中增列算力服务方向,为中小企业使用算力服务提供支持。对担任中国电子工业标准化技术协会元宇宙工作委员会副理事长、理事单位的分别给予15万元、10万元的一次性奖励。鼓励有条件的区出台区域元宇宙发展扶持政策。
(三)注重载体建设。在重点区域谋划建设元宇宙产业基地、创新基地、孵化器等,鼓励园区和所在区针对创新创业团队入驻配套制定场地租金减免,共享研发工具、网络环境、算力资源、数据库资源等降成本政策,引入各类专业机构为入驻企业提供人力资源、知识产权、股权投资、战略咨询等增值服务。对产业聚集效应明显、创新氛围浓厚的元宇宙基地优先授予市级数字经济产业园(街区、楼宇)称号。
(四)完善基础设施。高水平建设“双千兆”城市、加快5G网络规模化部署、超前谋划6G网络技术,进一步发展工业互联网、区块链“星火链网”“行云工程”天基物联网、下一代互联网,夯实网络基础设施。加快建设武汉超算中心,发展武汉人工智能计算中心,积极部署新型云计算和边缘计算平台,构建高性能、广覆盖的公共算力资源。发展风能、太阳能、氢能、生物质能等新能源产业,促进节能技术应用,着力解决能源需求。谋划建设其他新型元宇宙基础设施。
(五)加强数据管理。加强城市元宇宙相关数据的开放管理,破解数据资产确权难题,促进数据流通共享和价值传输,注重数据安全管理和隐私保护。建立包容审慎、灵活敏捷的监管机制,适时开展地方数据立法、元宇宙发展负面清单制订等工作。引导和推动元宇宙产品开发者和平台运营者加强行业自律,依法打击利用元宇宙进行非法交易等违法行为,保障元宇宙安全有序发展。
附件:武汉市促进元宇宙产业创新发展工作任务清单
责编:王时丹 | 审核:李震 | 总监:万军伟