2022年文化和旅游数字化创新实践案例公布,河南1案例入选
大河财立方
2022-10-08 15:40:00

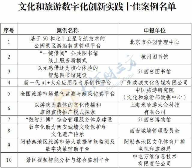
【大河财立方消息】近日,文化和旅游部办公厅发布2022年文化和旅游数字化创新实践案例,确定“基于5G和北斗卫星导航技术的公园景区游船智慧管理平台”等10个案例为2022年文化和旅游数字化创新实践十佳案例,“黄山风景区实践‘数智化转型’大数据精细化运营监管新探索”等20个案例为2022年文化和旅游数字化创新实践优秀案例。

其中,龙门石窟世界文化遗产园区旅游局申报的“龙门石窟智慧文旅数字孪生平台项目”,入选2022年文化和旅游数字化创新实践优秀案例。

责编:高帅 | 审核:李震 | 总监:万军伟


相关推荐
下载