十一届省委第二轮巡视完成进驻
河南日报
2022-08-24 07:20:00

河南日报记者 刘勰 河南日报社全媒体记者 崔文

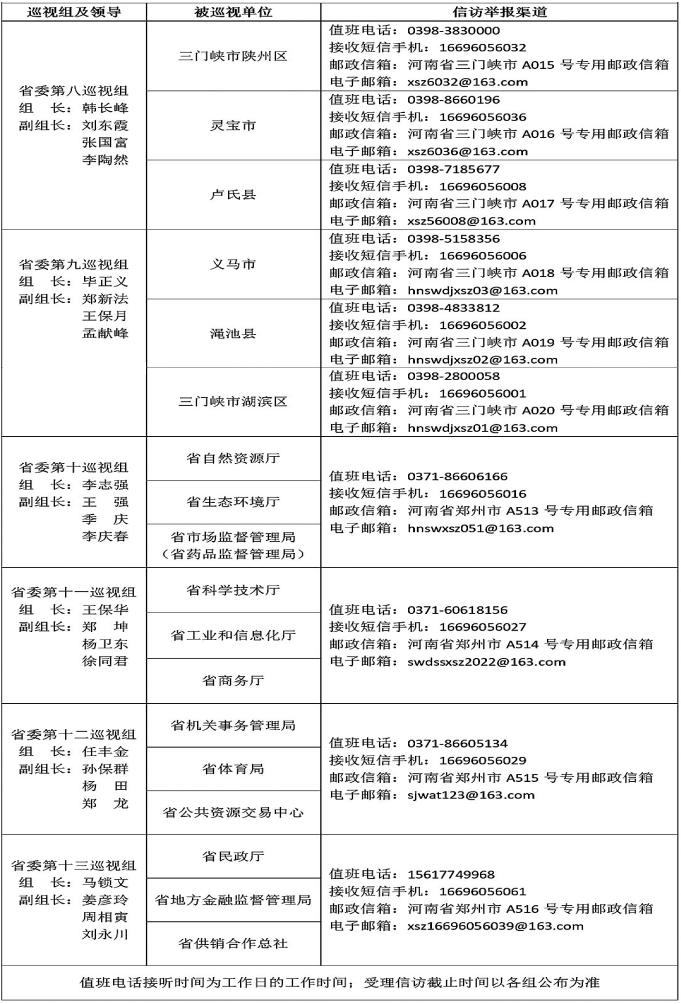
8月23日,记者从省委巡视办了解到,十一届省委第二轮巡视13个巡视组完成对部分省辖市及所辖县(市、区)、相关省直单位的巡视进驻。

据悉,本轮巡视时间两个月左右,巡视期间设置专门值班电话和专用邮政信箱等,主要受理反映被巡视党组织领导班子及其成员、下一级党组织领导班子主要负责人和重要岗位领导干部问题的来信来电来访。巡视期间,省委巡视组将严格落实中央八项规定及其实施细则精神和省委相关规定,主动接受被巡视对象和社会各界的监督,省纪委监委监督举报电话12388,省委组织部监督举报电话12380。

附十一届省委第二轮巡视进驻一览表

责编:陶纪燕 | 审核:李震 | 总监:万军伟


相关推荐
下载