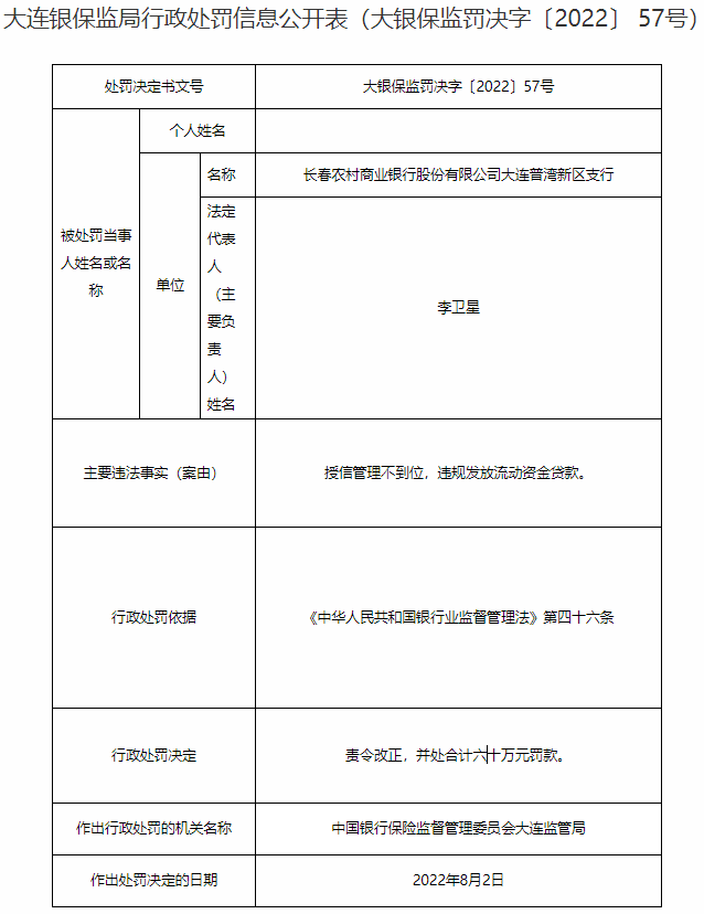
【大河财立方消息】8月9日,大连银保监局公布多条行政处罚信息,长春农商行大连普湾新区支行因授信管理不到位,违规发放流动资金贷款,被责令改正,并处罚金90万元。
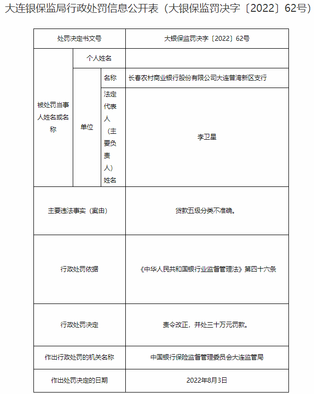
行政处罚信息表显示,长春农商行大连普湾新区支行存在贷款五级分类不准确;授信管理不到位,违规发放流动资金贷款等违规行为。根据《中华人民共和国银行业监督管理法》第四十六条,大连银保监局责令长春农商行大连普湾新区支行改正,并合计处罚金90万元。


隋广军对长春农商行大连普湾新区支行授信管理不到位,违规发放流动资金贷款的违规行为,负有直接责任,大连银保监局责令其改正,并给予警告。

责编:史健 | 审核:李震 | 总监:万军伟