
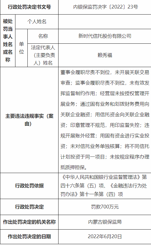
【大河财立方消息】8月3日,内蒙古银保监局披露多条行政处罚信息,其中,新时代信托因11项违法违规行为被处罚700万元,2名责任人被终身禁止从事银行业工作。
行政处罚信息显示,新时代信托主要违法违规事实如下:董事会履职尽责不到位,未开展关联交易审查;监事会履职尽责不到位,未有效发挥监督制约作用;经营层未按授权管理开展业务;通过固有业务和划拨财务费用向关联企业融资;用信托资金向关联企业融资;印章管理不规范,用印监督失控;违规开展账外经营;用固有资金进行实业投资;未对信托业务单独核算;将不同信托计划投资于同一项目;未按规定程序办理抵质押担保。
根据《中华人民共和国银行业监督管理法》第四十六条第(五)项、《金融违法行为处罚办法》第十一条第(四)项,内蒙古银保监局对新时代信托处罚700万元。
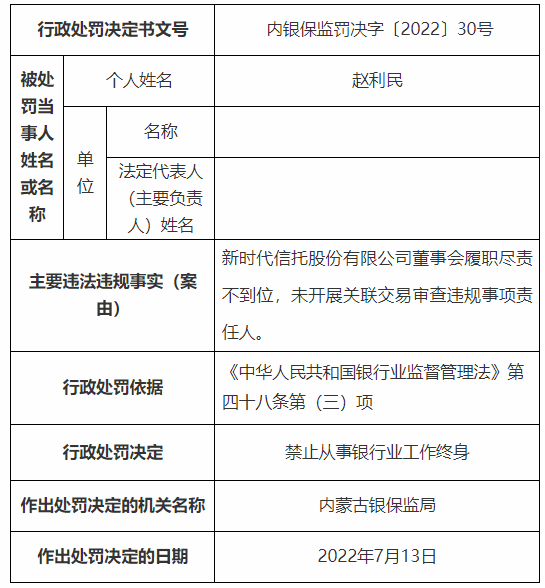
此外,赵利民作为新时代信托董事会履职尽责不到位,未开展关联交易审查违规事项责任人,被终身禁止从事银行业工作。
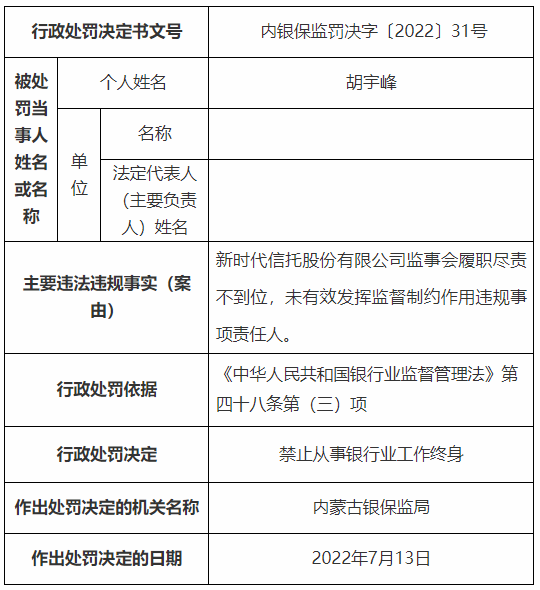
胡宇峰作为新时代信托监事会履职尽责不到位,未有效发挥监督制约作用违规事项责任人,被终身禁止从事银行业工作。
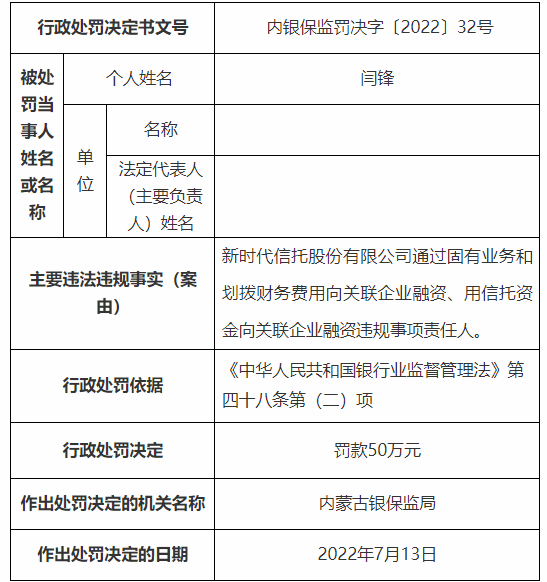
闫锋作为新时代信托通过固有业务和划拨财务费用向关联企业融资、用信托资金向关联企业融资违规事项责任人,被处罚50万元。
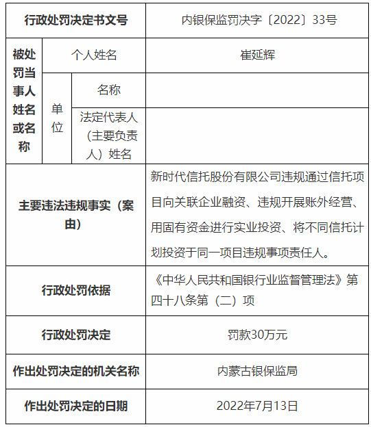
崔延辉作为新时代信托违规通过信托项目向关联企业融资、违规开展账外经营、用固有资金进行实业投资、将不同信托计划投资于同一项目违规事项责任人,被处罚30万元。
边风杰作为新时代信托违规通过信托项目向关联企业融资违规事项责任人,被处罚20万元。
李永丰作为新时代信托未对信托业务单独核算违规事项责任人,被处罚10万元。
责编:史健 | 审核:李震 | 总监:万军伟