
【大河报·大河财立方】(记者 陶纪燕)4月18日消息,《河南省“十四五”现代物流业发展规划》(简称《规划》)全文公布,明确了河南物流业未来发展目标、主要任务及重点工程。
发展目标是啥?
《规划》明确,到2025年,河南省基本建成“通道+枢纽+网络”的现代物流运行体系,服务构建新发展格局的物流支撑体系基本形成,现代物流强省建设取得突破性进展。
具体来看:
——物流综合实力显著增强。物流业产业规模突破万亿元, 全省3A级以上物流企业超过400家。
——物流设施网络更加完善。国家物流枢纽、示范物流园区、骨干冷链物流基地等重大载体发展水平位居全国前列。
——物流组织效率明显提升。多式联运货运量年均增长15%;物流成本费用持续降低,社会物流总费用占GDP的比率下降至13%,物流服务便捷 度和群众获得感持续增强。
重点任务有啥?
为实现上述目标,《规划》提出了一系列重点任务。
其中包括:围绕郑州国家中心城市和航空 港经济综合实验区建设,增强国际国内物流资源要素吸附能力,打造以空港型、陆港型国家物流枢纽为引领,以生产服务型、商贸服务型国家物流枢纽为支撑的现代国际物流中心。
加快洛阳、 安阳、商丘、南阳、信阳等国家物流枢纽建设,打造全国重要的 供应链组织中心和商贸物流集散分拨中心。配合国家开展物流枢纽评估和动态调整工作,积极争取条件具备的枢纽和所在城市纳入国家规划范围。
在打造区域物流枢纽和节点方面,规划提到,加快开封等12个省辖市区域物流枢纽建设,为制造业集群和区域商贸活动提供全链条物流服务。
加快永城、邓州、林州、台前、长垣、灵宝、新蔡等省际交界县(市)区域物流枢纽建设,为跨区域产业合作和居民消费提供集散分拨、衔接转运等服务。
推动原阳、尉氏、长葛、 武陟等县(市)区域物流枢纽积极承接郑州国际现代物流中心功能溢出,提升淮滨、唐河、项城、沈丘等县(市)区域物流枢纽 内河航运服务能级,强化兰考、临颖、潢川等县(市)区域物流枢纽集散分拨功能。支持具备条件的县(市)围绕服务本地生产服务、生活消费需求,建设功能集聚、设施集约的物流节点,畅通物流末端运行,提升物流配送时效。
在推动国际物流交流合作方面,《规划》围绕支撑拓展"空中、陆上、 海上、网上"四条丝绸之路,建立健全国际物流协作机制,畅通国际物流。推进卢货航亚太枢纽和运营基地建设,扩大"空中丝绸之路南南合作伙伴联盟"覆盖范围,加密国际航线,加快建设空空转运中心,构建链接全球主要经济体的空中经济廊道。
在促进产业融合方面,支撑商贸流通体系建设。完善商贸物流服务网络,围绕现代服务业开发区、品牌消费集聚区等城市重点区域,完善面向采购商的网络化仓储配送体系、面向网商的便捷化供应链物流服务体系、面向小品牌的专业化共同配送服务体系。围绕城市核心商圈、次级商圈、社区商圈建设,推动商圈物流资源整合提升,建设商圈物流高效配送体系。支持第三方物流企业与大型商贸企业、专业批发市场合作,探索开展标准化、定制化、协同化物流服务。
在民生保障方面,完善电商快递服务网络。加快郑州新郑国际机场邮件处 理中心建设,开拓郑州直航国际邮路,推进进境邮件“一点通 关、分拨全国"试点工作,推动中欧班列(郑州)运输国际邮件常态化,打造全国性快递物流集散交换中心。围绕电子商务发展需求,加快完善区域性快递专业类物流园区、城市快件处理中心、城乡快递营业网点、快递末端投递等四级快递物流设施功能。结合城市更新行动,推进城乡快递服务站、智能快件箱、智能信包箱、无人配送车(机)等智能终端设施建设和资源共享。鼓励电商快递企业在全省布局智慧云仓服务,建立"乡村集货、 云仓集单、数据互通、统仓共配"的电商供应链体系。
重点工程有啥?
《规划》还确定航空物流、冷链物流、多式联运等六类重点工程,梳理确定240个总投资近3000亿元的重大项目,建立要素保障机制,确保项目靠前实施、尽早发挥投资带动效应。
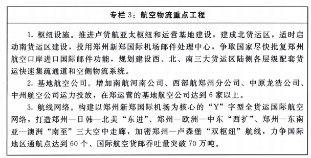
航空物流工程:争取中国邮政集团公司在郑 州建设中国邮政航空第二基地,打造全国重要的国际邮件枢纽口岸;打造全球枢纽伙伴网络,国际航空货邮吞吐量突破70万吨。
冷链物流工程:推进郑州国家骨干冷链物流基地建设,支持洛阳、新 乡、商丘、漯河等省辖市争创国家骨干冷链物流基地;培育10个左右省级骨干冷链物流基地,力争全省冷库库容达到2000万立方米。
多式联运工程:建设高铁货运设施,探索开展空铁联运业务;建设中欧班列郑州集结中心,推进多式联运示范工程。
应急物流:研究建立应急物流保障重点企业名单制度;建设一批应急物流基地和物资中转站,积极争创国家应急物流核心枢纽。
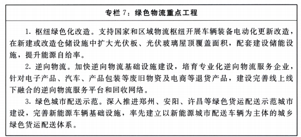
绿色物流:开展枢纽绿色化改造,建立逆向物流体系,深化绿色城市配送示范。
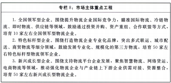
市场主体:培育100家左右全国领军型、特色标杆型、新兴成长型物流企业;支持省属国有企业剥离整合物流业务板块和物流资产,探索组建具有全国影响力和服务能力的省物流产业集团。
另外,在重大项目实施工程方面,《规划》明确,聚焦物流枢纽、专业物流、服务创新、应急储备等重点领域和关键环节,建立现代物流重大项目库,谋划建设一批亿元以上的标志性项目。将物流重大项目纳入全省"三个一批""万人助万企"等活动工作重点范围, 健全"要素资源跟着项目走"机制,推进项目加快建设,尽早发挥投资拉动作用。
责编:史健 | 审核:李震 | 总监:万军伟