
【大河财立方消息】1月24日,河南省人民政府印发《河南省“十四五”战略性新兴产业和未来产业发展规划》,明确指出,到2025年,战略性新兴产业综合实力在中西部地区领先,未来产业引领带动作用初步显现,基本形成具有自主技术支撑的新兴产业体系,成为引领全省高质量发展的主导力量。战略性新兴产业规模实现翻番,增加值占规模以上工业增加值比重超过30%;未来产业取得重大突破,增加值占战略性新兴产业增加值比重超过15%。
划重点:
聚焦科技变革最前沿和产业发展新趋势,主动对接长三角、京津冀、粤港澳大湾区等创新优势区域,积极融入国家“一带一路”科技创新行动计划,吸引国内外重大科技成果在我省落地转化,全面融入国家新兴产业发展格局。
建设10个左右省实验室,力争在种业、新一代信息技术等优势领域创建国家实验室或分支(基地),争创5个国家重点实验室。建设100个高水平创新平台。
形成智能装备、生物医药、新能源、节能环保等10个优势战略性新兴产业链,培育引进100家引领型企业,新增一批国家级、省级战略性新兴产业集群,打造10个具有国内竞争力的千亿级新兴产业集群。
创新资本规模突破3000亿元,汇聚银行、证券、保险等金融资源规模超万亿元,初步建立创新效能大幅提升、创新活力竞相迸发的创新生态系统。
推动省智能传感器产业研究院、中试基地加快建设,支持郑州·中国智能传感谷和开封、洛阳、新乡、鹤壁、三门峡、南阳智能传感器产业园“一谷多园”建设。
建设一批软件产业园,争创国家级软件名园。着力引进一批行业骨干企业,推动软件产业集聚发展,支持有条件的地方创建“中国软件特色名城”。
加快推进省大数据中心建设,建设国家(郑州)数据枢纽港,推动政务数据资源汇聚、交换、共享和开放,支持各类大数据公共服务平台和大数据产业(交易)中心建设。
支持数字资产交易平台建设,鼓励有条件的地方探索开展基于区块链的数字资产确权交易业务,打造数字资产区块链交易平台。
重点打造伏牛山产区、大别山产区、太行山产区、怀药产区和黄淮海平原产区五大道地药材生产基地。
支持新乡、安阳、平顶山等打造医用物资应急储备基地和医用卫材生产基地。
支持洛阳、安阳、商丘、鹤壁等地生物农药、生物兽药、新型动物疫苗等重大产品开发,研制可替代抗生素的生物兽药、生物饲料添加剂,促进产业化规模化生产与应用。
培育壮大新乡、许昌、周口、濮阳等生物制造产业集群,支持建设生物制造产业园,提升氨基酸、乳酸、维生素等大宗发酵产品的产业自主创新能力,实现产业良性和高端化发展。
依托郑州高新区、柘城县、方城县、长葛市等,规划建设超硬材料特色园区,大力发展聚晶金刚石复合片、精密高效磨具等高端超硬材料及制品,打造全球最大的超硬材料研发生产基地。
推进郑州铝合金、鹤壁镁合金、安阳钢铁、洛阳钨钼钛等金属材料基地建设,引导企业开发高端装备用特种合金钢、核心基础零部件用钢,加快发展中高端铝加工、镁合金、钼钨铜钛深加工等轻型化、专用化合金材料,积极发展航空航天用铝合金、硬质钨合金等高性能专用材料,延伸精深加工产业链,推动向高精尖制品延伸。
支持许昌、安阳、信阳、濮阳等风机主机生产基地扩能提效,带动叶片、轴承、制动器、塔筒等风电配套产业集聚发展,推动风电装备产业链更加完备。
培育汽车与能源、交通等融合发展新业态,建设全国重要的新能源及智能网联汽车产业基地。
在涉及国家安全、社会公共安全、国计民生及大众消费等7个重点行业领域实施100个应用场景精品解决方案。建设河南省地理信息产业园、鹤壁空间地理信息与5G融合应用试验区。
培育1—2家具有一定国内影响力和竞争力的通用航空整机制造企业,培育壮大郑州上街、安阳北关、周口西华等无人机研发制造产业集群,推动“5G+无人机”“北斗+无人机”走在全国第一方阵。
依托郑州都市圈丰富的文化创意资源,打造国家文化创新高地,支持建设一批文化创意节点城市和文旅文创名镇(城)。
筹建河南省量子信息技术创新中心,争创国家量子信息技术创新中心。
聚焦氢能重点领域和关键环节,构建多层次、多元化创新平台,支持高校、科研院所、企业加快建设重点实验室、前沿交叉研究平台,开展氢能应用基础研究和前沿技术研究。
推动信息工程大学、郑州大学、河南师范大学与复旦大学类脑智能科学与技术研究院等进行战略合作,加强大数据智能、跨媒体感知计算、混合增强智能、群体智能、自主协同控制与优化决策等基础理论研究。
加快建设郑州大学第一附属医院、河南省人民医院等健康领域应用基础研究重大平台和健康产业创新服务综合体,提升临床研究水平和医疗技术临床应用试验能力。
建设嵩山实验室、神农种业实验室、黄河实验室等10个左右省实验室,力争在种业、新一代信息技术等优势领域创建国家实验室或分支(基地)。
提升国家技术转移郑州中心、中国(新乡)知识产权保护中心运行质效,积极参与中部地区技术交易市场联盟,争创国家科技成果转移转化示范区,推动郑州建设技术要素交易市场,布局建设一批区域性或行业性技术转移中心和知识产权交易中心。
附全文:
河南省“十四五”战略性新兴产业和
未来产业发展规划
“十四五”时期是我省开启全面建设社会主义现代化河南新征程、谱写新时代中原更加出彩绚丽篇章的关键时期,也是推动高质量发展、加快由大到强的转型攻坚期。大力培育发展战略性新兴产业、谋篇布局未来产业意义重大,既是推动制造业高质量发展、提升我省战略位势的重要举措,也是加快建设现代化经济体系、全面塑造发展新优势的有力支撑,更是建设现代化强省、应对全球变革与挑战的重大战略抉择。根据《“十四五”国家战略性新兴产业发展规划》《河南省国民经济和社会发展第十四个五年规划和二〇三五年远景目标纲要》精神,制定本规划。
一、立足新阶段,谋划战略性新兴产业发展新蓝图
(一)发展基础。2016年以来,我省深入实施创新驱动发展战略,持续优化产业发展环境,培育壮大了一批特色明显、发展潜力大的优质企业和产业集群,推动战略性新兴产业实现规模化、高端化、集聚化发展,量子信息、氢能等未来产业也呈突破发展态势,成为推动全省经济高质量发展的重要引擎。
产业发展水平不断提升。“十三五”期间,我省战略性新兴产业增加值年均增速10.4%,高于同期规模以上工业增加值年均增速4.2个百分点;占规模以上工业增加值比重达到22.4%,较2015年提高10.6个百分点。初步建成全球重要的智能终端制造基地,农机装备、航空轴承、诊断试剂、血液制品、智能传感器等研发和产业化处于全国上游水平,在盾构、新能源客车、光通信芯片、超硬材料、流感疫苗等领域技术水平处于全国领先、市场占有率居全国首位,全省新兴产业呈现加快发展态势,初步形成错位发展、优势互补的格局。
创新驱动发展成效显著。郑洛新国家自主创新示范区建设取得重大进展,高新技术企业数量翻两番以上,国家级创新平台数量达到172家,国家生物育种产业创新中心、国家农机装备制造业创新中心、国家超级计算郑州中心、国家技术转移郑州中心等落户我省,中科院计算所郑州分所、中德智能产业研究院等一批高水平研究机构落地建设,一批创新成果和装备在蛟龙号、港珠澳大桥等重大工程上应用。2020年全省研究与试验发展(R&D)经费支出超过850亿元,是2015年的两倍;每万人拥有发明专利4.5件、技术合同成交金额384.5亿元,分别为2015年的2.3倍和8.4倍;科技进步贡献率达到60%以上。双创发展成效显著,郑州高新区、洛阳高新区等7个国家双创示范基地建设成绩突出,双创市场主体数量稳居中部六省第一位。
链式集群化优势逐步显现。聚焦新一代信息技术、生物医药、智能传感器、智能装备、新能源及智能网联汽车等领域,围绕产业链部署创新链,优化产业发展生态,逐步形成了一批特色鲜明的战略性新兴产业集群。郑州下一代信息网络和信息技术服务、许昌节能环保、平顶山新型功能材料等国家战略性新兴产业集群引领带动作用进一步凸显。新型显示和智能终端、新一代人工智能等十个新兴产业链现代化水平逐步提升,产业链关键环节支撑能力不断增强。
前沿技术加快突破发展。我省是国内较早关注并超前布局量子信息和氢燃料电池等前沿技术的省份之一,在氢能与储能、量子通信、未来网络和类脑智能等部分领域具有先行优势,未来产业呈现点状布局、突破发展态势。中国人民解放军战略支援部队信息工程大学(以下简称信息工程大学)在脑机交互和多模态脑信号解析等领域取得多项专利,在拟态防御、量子通信、量子计算机等方面位居全国第一方阵。宇通客车取得行业首家氢燃料电池客车产品公告,河南电池研究院与同济大学合作建成年产500台套(40千瓦)的氢燃料电池堆示范线。全省科技人力资源和产业技术工人数量居全国前列,拥有超大规模的人才储备和消费市场,对未来产业发展的牵引带动作用明显。
(二)面临形势。当前和今后一个时期,世界百年未有之大变局加速演变,国际国内发展环境发生了深刻变化,严峻性复杂性前所未有,给战略性新兴产业和未来产业发展提出新问题、带来新挑战,也迎来新机遇、指明新方向。
发展机遇。当前世界新一轮科技革命和产业变革加速推进,全球科技创新进入空前密集活跃期,前沿技术呈现集中突破态势。“十四五”时期,国家加快壮大新一代信息技术、生物技术、新能源、新材料、高端装备等战略性新兴产业,前瞻谋划类脑智能、量子信息、基因技术、未来网络、深海空天开发、氢能与储能等未来产业,为我省发展战略性新兴产业和未来产业指明了路径方向。构建新发展格局、推动中部地区高质量发展、黄河流域生态保护和高质量发展三大国家战略交汇叠加,战略性新兴产业和未来产业的发展环境进一步优化。经济步入平稳增长期,城乡居民收入稳步增加,人民对美好生活的向往为战略性新兴产业和未来产业加快壮大发展形成利好效应。
面临挑战。全球产业合作格局重构,发达国家与新兴国家逐渐从错位竞争向正面竞争转变,国际技术贸易壁垒持续增加,先进制造业发展的国际环境趋于复杂。我省经济总量连续多年稳居全国第五位,仍存在创新驱动能力不强、产业结构不优等突出问题,正处于新旧动能接续转换的关键阶段。面对旧力渐弱、新力渐强的分水岭,只有在破解结构性矛盾上聚焦发力,大力发展战略性新兴产业,突破发展未来产业,才能全面迈入高质量发展的轨道。
整体看来,“十四五”时期是我省战略性新兴产业和未来产业发展的关键期和攻坚期,加快发展战略性新兴产业和未来产业事关高质量发展大局,必须将其作为经济发展工作的重中之重,集中资源要素加快推进,将战略性新兴产业和未来产业打造成为全省高质量发展的重要引擎。
(三)指导思想。以习近平新时代中国特色社会主义思想为指导,深入贯彻党的十九大和十九届二中、三中、四中、五中、六中全会精神,深入学习贯彻习近平总书记视察河南重要讲话重要指示,围绕“两个确保”目标和“十大战略”举措,坚持稳中求进工作总基调,科学把握新发展阶段,完整、准确、全面贯彻新发展理念,紧抓构建新发展格局战略机遇,以推动高质量发展为主题,以深化供给侧结构性改革为主线,以扩大内需为战略基点,以满足人民日益增长的美好生活需要为根本目的,把创新摆在发展的逻辑起点和现代化建设的核心位置,着力抓创新、强主体、育集群、促融合、拓开放、优生态、提能级,高位嫁接4大优势主导产业,抢滩占先5大高成长产业,前瞻布局6大未来产业,推动产业链、创新链、供应链、要素链、制度链深度耦合,构建具有核心竞争力的战略性新兴产业和未来产业体系,实现战略性新兴产业和未来产业整体跃升,推动我省在中部地区高质量发展中“奋勇争先、更加出彩”,在服务全国发展大局中彰显河南担当、作出更大贡献。
(四)主要原则。
创新驱动、重点突破。集聚创新资源,加快关键核心技术攻关、重大科技成果转化和自主创新产品迭代应用,集中突破一批具有自主产权、安全可控的“卡脖子”技术,促进以点带面推动补链强链延链实现系统性突破,打造具有更强创新力、更高附加值、更安全可靠的产业链供应链。
开放合作、融合发展。聚焦科技变革最前沿和产业发展新趋势,主动对接长三角、京津冀、粤港澳大湾区等创新优势区域,积极融入国家“一带一路”科技创新行动计划,吸引国内外重大科技成果在我省落地转化,全面融入国家新兴产业发展格局。
优化生态、激发活力。构建更加完善的要素市场化配置体制机制,破除阻碍人才、技术和资本等要素自由流动的体制机制障碍,强化金融支持产业发展能力,引导各类要素协同向战略性新兴产业集聚,营造稳定、公平、透明、可预期的营商环境,激发产业发展潜力、市场主体活力。
科学布局、产业集聚。坚持集聚集约发展模式,持续优化产业布局,推动人才、技术、资本等有效集聚和供给,推进战略性新兴产业各领域之间、战略性新兴产业和未来产业之间、战略性新兴产业与传统产业之间深度融合,形成一批创新能力强、创业环境优、竞争能力强的新兴产业集群。
需求引领、供需并重。发挥市场规模优势,通过高质量供给适应引领创造新需求,培育新业态、创造新模式、激发新消费,促进新消费释放和新型消费产业体系发展,形成需求牵引供给、供给创造需求的更高水平动态平衡。
(五)发展目标。到2025年,战略性新兴产业综合实力在中西部地区领先,未来产业引领带动作用初步显现,基本形成具有自主技术支撑的新兴产业体系,成为引领全省高质量发展的主导力量。
产业规模迈上新台阶。战略性新兴产业规模实现翻番,增加值占规模以上工业增加值比重超过30%;未来产业取得重大突破,增加值占战略性新兴产业增加值比重超过15%;在新一代信息技术、生物技术、新材料、节能环保等领域形成一批支柱产业,成为拉动全省经济发展的新动能。
自主创新取得新突破。按照“强化储备、建立梯次、创建高峰”的原则,建设10个左右省实验室,力争在种业、新一代信息技术等优势领域创建国家实验室或分支(基地),争创5个国家重点实验室。建设100个高水平创新平台,集中攻克一批关键领域的产业共性技术和“卡脖子”技术,产业链整体效能显著提升,重点领域创新能力跻身国内前列。
链式集群形成新格局。产业链现代化水平持续提升,形成智能装备、生物医药、新能源、节能环保等10个优势战略性新兴产业链,培育引进100家引领型企业,新增一批国家级、省级战略性新兴产业集群,打造10个具有国内竞争力的千亿级新兴产业集群。
产业生态呈现新局面。重点领域和关键环节改革取得重要进展,突破一批影响战略性新兴产业发展的体制机制障碍,持续完善政府资金稳健投入机制,国有企业、民营企业加速布局战略性新兴产业并加大投入,产业资本与天使风投创投等各类基金结合更加紧密,创新资本规模突破3000亿元,汇聚银行、证券、保险等金融资源规模超万亿元,初步建立创新效能大幅提升、创新活力竞相迸发的创新生态系统。法规、信用和标准体系进一步健全,市场环境更加公平,适应新模式、新业态蓬勃涌现的产业生态更加优化。
到2035年,基本建立相对完善的未来产业体系,战略性新兴产业成为推动我省经济社会持续高质量发展的决定性力量,培育形成一批创新引领、要素富集、空间集约的战略性新兴产业集聚区域,成为全国战略性新兴产业和未来产业发展新高地。
二、提升产业基础能力,做优做强优势主导产业
聚焦新一代信息技术、生物技术、新材料、节能环保等优势主导产业,大力建链延链补链强链,加快引进培育一批头部企业和拥有核心技术的零部件企业,提升产业链水平和自主可控能力,全面增强品牌影响力和市场竞争力,突出打造一批布局结构优、规模体量大、延伸配套性好、支撑带动性强的主导产业集群。
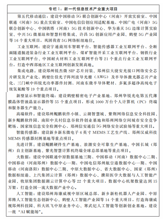
(一)新一代信息技术产业。聚焦“补芯、引屏、固网、强端、育器”,强化信息制造、信息基础设施和信息安全等重点领域创新,推动大数据、人工智能、区块链等技术和实体经济深度融合,构建万物互联、融合创新、智能协同、绿色安全的产业发展生态。到2025年,新一代信息技术产业营业收入超过1万亿元。
提升信息领域制造能力。集成电路。坚持特色化、差异化发展,加快布局建设较大规模特色工艺制程生产线和先进工艺制程生产线,推进集成电路设计、专用芯片制造封装研发及产业化,重点发展光通信芯片、电源管理芯片等,建设专用芯片产业和封装测试基地。加快发展大尺寸单晶硅抛光片、电子级高纯硅材料、区熔硅单晶、碳化硅(SiC)、氮化镓(GaN)、砷化镓(GaAs)等半导体材料产品,推进新型敏感材料、复合功能材料研发及产业化。推动半导体封测切片、磨片、抛光等专用设备产业化。新型显示和智能终端。坚持“龙头带动、屏端联动、集群配套、链式延伸”,引进培育高世代薄膜晶体管液晶显示器件(TFT—LCD)、有源矩阵有机发光二极管显示器件(AMOLED)等高端显示产品,前瞻布局微型发光二极管显示器件(Micro—LED)、量子点、印刷显示等新型显示产品,巩固提升高端智能手机产能,实现屏端并重、链式发展。积极发展基于5G技术的数字影音、智能家居、智能安防、智能可穿戴设备、增强/虚拟现实(AR/VR)等新型智能终端产品,培育超高清视频产业,推动上下游配套产业集聚。先进计算。加快发展自主可控计算产业,深化与行业龙头企业的合作,积极承接服务器、计算机产业转移,建设许昌黄河鲲鹏等计算产业硬件生产基地,打造千亿级产业集群。智能传感器。推动省智能传感器产业研究院、中试基地加快建设,支持郑州·中国智能传感谷和开封、洛阳、新乡、鹤壁、三门峡、南阳智能传感器产业园“一谷多园”建设,力争在智能传感器材料、设备、封装等细分领域培育一批创新能力强、竞争优势明显的企业,推动智能传感器全产业链发展。支持龙头企业突破核心关键技术,提升微机电系统(MEMS)工艺芯片等核心芯片的自主研发、设计、制造能力,引领产业创新发展。其他电子元器件。顺应高频化、高速化、片式化、微型化、低功耗、多功能等新型元器件发展趋势,引进实施摄像模组、连接器、滤波器、陶瓷电容、分立器件、超硬功能薄膜、滤光片等关键零部件配套项目,积极引导整机龙头企业在本地配套。
大力发展高端软件。基础软件。加大对操作系统、数据库、中间件、办公软件等基础软件技术和产品研发、应用的支持力度,大力发展面向新型智能终端、智能装备等的基础软件平台和面向各行业应用的重大集成应用平台。提升工业软件发展水平,发展工业操作系统及工业大数据管理系统等一批工业软件产品。推进工业软件发展“云化”新业态,鼓励龙头企业开放应用开发平台,支持有条件的企业直接发展云原生产品。应用软件。面向重大行业领域应用需求,加快软件与互联网、物联网、第五代移动通信技术(5G)、大数据、云计算、人工智能、虚拟现实、区块链等新一代信息技术的融合创新应用,围绕政务、金融、医疗、教育、文化、工业等重点行业需求构建智能软件产业生态体系。建设一批软件产业园,争创国家级软件名园。着力引进一批行业骨干企业,推动软件产业集聚发展,支持有条件的地方创建“中国软件特色名城”。
完善信息基础设施。5G。推进5G独立组网(SA)网络建设,实现乡镇以上5G网络全覆盖,逐步实现5G网络在重要交通枢纽、学校场馆、工业园区等场景连续覆盖,统筹基站站址、室分系统、电力等配套设施建设,推动社会公共资源向5G网络设施开放共享,推进多杆合一。深入实施“5G+”示范工程,在智能制造、现代农业、现代服务业、智慧城市、医疗健康、智慧节能、智慧环保等领域打造一批标杆应用场景。物联网。统筹移动互联网和窄带物联网(NB—IoT)协同发展,完善支持窄带物联网的全省性网络。加快交通、物流、市政等重点领域物联网终端和智能传感器规模部署,推动感知设备统一接入、集中管理和感知数据共享利用。工业互联网。加快郑州、洛阳、新乡、许昌、漯河等工业互联网标识解析二级节点建设和推广应用,打造“1+N+N”(1个综合性平台、N个细分行业和特定领域平台、N个产业集群平台)工业互联网平台体系,支持郑州建设国家级工业互联网平台应用创新推广中心,推动建设国家工业互联网大数据分中心,争创国家工业互联网示范区。固定网络。推进“全光网河南”升级,持续扩大千兆光网覆盖范围,实现城市家庭千兆宽带、农村家庭百兆光纤网络全覆盖。实施郑州直联点提升工程,提升互联网国际出口带宽能力和城际出口带宽能力,推进基础电信运营商骨干网络大区节点和中心建设,全力打造国家重要的信息通信枢纽和信息集散中心。加快基于互联网协议第六版(IPv6)的下一代互联网规模部署,提升IPv6活跃用户和流量占比。争取建设国家新型互联网交换中心。算力设施。推动国家超级计算郑州中心、中原人工智能计算中心等建设发展,不断提升运行效能,围绕重点领域加快构建可持续创新应用生态体系,为经济社会发展提供强大算力支撑。
推动新兴技术跨界融合。提升大数据综合应用水平。加快建设国家大数据综合试验区,积极发展与大数据有关的硬件、软件、终端、内容与服务产业,构建完善的大数据产业生态体系。加快推进省大数据中心建设,建设国家(郑州)数据枢纽港,推动政务数据资源汇聚、交换、共享和开放,支持各类大数据公共服务平台和大数据产业(交易)中心建设。推动大数据在工业、农业、电信、金融、能源、环保、社会治理、公共安全等领域创新应用,充分释放产业发展潜力。加强人工智能创新应用。加强人工智能领域基础理论研究与关键共性技术攻关,重点突破图像识别感知、数字图像处理、语音识别、智能判断决策等核心应用技术,引进一批人工智能龙头企业,加快培育壮大本地企业,做强智能网联汽车、智能机器人、智能无人机、智能计算设备、智能家居产品等优势智能产品。深化人工智能技术在智能制造、现代农业、智慧城市、智慧文旅、智慧医疗等领域的创新应用,创建国家新一代人工智能创新发展试验区。加快推进区块链场景应用。支持区块链公共服务平台、算力公共服务系统、联盟链底层平台等各类区块链技术创新平台建设,推动区块链在经济社会各领域融合创新应用示范,打造区块链典型应用场景,加快区块链同实体经济深度融合发展。支持数字资产交易平台建设,鼓励有条件的地方探索开展基于区块链的数字资产确权交易业务,打造数字资产区块链交易平台。
强化信息安全保障。大力发展网络安全产业。支持郑州建设省信息安全产业示范基地,创建国家网络安全产业园,突破拟态防御、可信计算、零信任等关键技术,重点加强云计算、工业互联网、物联网、车联网等新兴领域信息安全产品和服务研发。加快关键信息基础设施国产化产品替代,推动先进适用产品和服务在政务、通信、金融、交通等重要领域部署应用,打造全国一流的网络安全技术创新中心和网络安全设备制造基地。提升信息安全监管服务水平。加强安全防护、安全培训、安全运营、安全信息等领域的服务平台建设,提升网络公共安全服务能力,建立适应新型基础设施的安全保障体系,健全网络数据安全监测机制,提升数据泄露预警、重要敏感数据监测等能力,保护网络数据安全和用户个人隐私。
(二)生物技术产业。抢抓生物技术加速演进、生命健康需求快速增长带来的产业发展机遇,加强生物产业基础和应用研究,聚焦关键共性技术突破,提升产业发展水平,引导生物医药、生物医学工程、生物农业、生物制造和生物安全高质量发展,更好满足人民美好生活需要。
提升生物医药基础创新能力。围绕恶性肿瘤、重大传染性疾病、免疫系统疾病、心脑血管疾病、神经精神疾病、慢性病等领域,加速生物技术与人工智能、大数据等新兴技术融合,重点突破基因编辑、原料药绿色制造、儿童用药制剂、新型疫苗及新型抗体药物制备等技术,提高药物设计和研发能力,加快构建先导化合物筛选、药物分析测试、临床前药效和安全性评价等关键共性技术平台,推动创新药、高端仿制药、现代中药、生物技术药等加快研发和产业化。深入推进仿制药质量和疗效一致性评价,促进仿制药替代使用。推动中药大品种质量升级,提升中药材标准化水平,加快中药配方颗粒与标准提取物开发,促进生物技术药技术升级和工艺优化。聚焦青蒿、牛至、丹参等河南道地药材资源,进一步加大创新研发力度,重点打造伏牛山产区、大别山产区、太行山产区、怀药产区和黄淮海平原产区五大道地药材生产基地。
推进生物医学工程产业升级。鼓励有产业基础的地方集聚发展高性能麻醉产品、新型留置针、静电丝神经导管、医用胶片等高端医用耗材,开发血液净化材料、医用生物可降解高分子材料、人造关节等高值耗材产业,支持新乡、安阳、平顶山等打造医用物资应急储备基地和医用卫材生产基地。发展免疫诊断产品和微生物检测等体外诊断试剂、配套仪器及关键原材料等系列技术和产品。加快临床精准分子检测系统、医电无创呼吸机、新型智能康复设备等产品开发。发展可穿戴设备、高端超声成像设备、5G互联网医疗器械、医用机器人等智能医疗器械。组织开展优势企业与医疗机构药医联合的第三方合作试点工作。
支持生物农业突破发展。加快建设国家生物育种产业创新中心,积极推动神农种业实验室建设,争创种业国家实验室,优化完善主要农作物育种技术体系,重点突破工程化单倍体育种、高通量基因分型、基因编辑、细胞诱变等育种关键共性技术,创制具有自主知识产权的动植物新品种和新种质。完善生物育种安全追控和产品追溯体系,建设一批具有国际领先研发水平的生物育种研究机构,打造一批具有国际竞争力的现代生物种业企业(集团)。支持农业种质资源保护利用、育种创新、品种测试和制繁种基地建设,培育推广突破性新品种,提升种业企业核心竞争力。支持洛阳、安阳、商丘、鹤壁等地生物农药、生物兽药、新型动物疫苗等重大产品开发,研制可替代抗生素的生物兽药、生物饲料添加剂,促进产业化规模化生产与应用。
加快壮大生物制造产业。提高生物制造产业创新发展能力,重点围绕生物基材料、生物基化学品发展,在原料利用、生物工具创制、生物加工过程等方面开展关键技术研发,构建生物制造核心菌种与关键酶创制技术体系,推动生物基材料、生物基化学品、新型发酵产品等规模化生产与应用,增强生物基产品经济性和市场竞争力,推动绿色生物工艺在化工、医药、轻纺、食品、污染治理等行业的应用示范,促进生物制造绿色、循环、可持续发展。培育壮大新乡、许昌、周口、濮阳等生物制造产业集群,支持建设生物制造产业园,提升氨基酸、乳酸、维生素等大宗发酵产品的产业自主创新能力,实现产业良性和高端化发展。
强化生物安全保障。支持有条件的地方超前部署重大传染性疾病的前瞻性、基础性研究,推动省内行业优势企业、科研院所和高校加快建设P3实验室,提升生物安全体系基础支撑能力。生产和储备一批重大传染性疾病防治药物,提高生物防护设备生产和储备能力,加快高端应急医疗设备、负压救护车及重症加强护理病房(ICU)必备的检测、抢救设备研制,提高突发公共卫生事件应急响应能力。
(三)新材料产业。顺应新材料高性能化、多功能化、绿色化发展趋势,大力发展电子功能材料、高性能化工材料、先进金属材料、无机非金属新材料,加强新材料基础研究、应用技术研究和产业化的统筹衔接,聚力突破一批重点应用领域核心关键共性技术,加快新材料创新成果转化及产业化示范应用,着力推动产业链向中高端发展,建成具有全国重要竞争力和影响力的新材料产业基地。
加快发展新型功能材料。围绕新能源、集成电路、新型显示、电子元器件等发展需求,重点发展电子级多晶硅、电子级玻璃纤维、电子级化学品、高端盖板玻璃、新型3D显示等关键材料,提升国外垄断材料国产化替代和本地化配套能力,打造千亿级电子材料产业。依托郑州高新区、柘城县、方城县、长葛市等,规划建设超硬材料特色园区,大力发展聚晶金刚石复合片、精密高效磨具等高端超硬材料及制品,打造全球最大的超硬材料研发生产基地。
培育壮大高性能化工材料。加快推进尼龙新材料产业发展,在综合论证资源环境承载能力的基础上合理扩大己二酸、己内酰胺、尼龙66聚合物等上游原料生产规模,做大做强尼龙工业丝、复合尼龙面料等织造产业,推动尼龙改性注塑、尼龙薄膜等工程塑料产业向精深加工发展。加快发展碳基新材料、氟化聚合物、改性聚甲醛、绿色纤维、新型橡胶助剂、离子交换材料等化工新材料和精细化学品,培育特色精细化工产业集群。加快濮阳聚碳新材料科技园建设,推进聚碳级双酚A一体化、4.5万吨特种聚碳酸脂等项目建设,扩大特种聚碳酸酯生产规模,耦合汽车零部件、光学镜头等高端制造产业,打造全国重要的聚碳等聚合物生产研发基地。
大力发展先进金属材料。围绕航空航天、新能源汽车、轨道交通、节能环保等发展需求,推进郑州铝合金、鹤壁镁合金、安阳钢铁、洛阳钨钼钛等金属材料基地建设,引导企业开发高端装备用特种合金钢、核心基础零部件用钢,加快发展中高端铝加工、镁合金、钼钨铜钛深加工等轻型化、专用化合金材料,积极发展航空航天用铝合金、硬质钨合金等高性能专用材料,延伸精深加工产业链,推动向高精尖制品延伸。
积极发展无机非金属新材料。围绕绿色建筑、节能环保、高端装备、新能源等领域需求,重点发展特种玻璃、高性能玻璃纤维、新型耐火材料、先进陶瓷材料、新型碳材料等无机非金属新材料及制品。巩固高性能耐火材料等传统优势,强化生产技术研发和高端制品生产制造,打造全球耐火材料产业基地。大力发展特种高性能陶瓷材料,突破高活性、高纯功能陶瓷原料粉体制备、先进成型与烧结等关键共性技术,提高材料成品率和性能稳定性。加快超高功率石墨电极、新型研磨材料等新产品研发,推进碳纳米材料生产技术实现突破。
(四)节能环保产业。加快节能环保产业与信息技术、先进制造技术融合,促进节能环保技术创新突破瓶颈,加速节能环保技术装备数字化、网络化与智能化转型升级,大力发展节能环保服务业,推动“智慧环保”深化发展,构建产业间耦合、上下游衔接、技术先进的节能环保产业链,建成全国重要的节能环保产业基地。
提升高效节能装备竞争力。以工业节能、建筑节能和低碳交通等为重点,强化高效节能技术、装备与产品研发及应用,推动钢铁行业氢气代替碳作为还原剂和能量载体的绿色钢铁技术研发。加快研发高效节能环保锅炉、大型高效盘式过滤机、高效节能电机、余热余压发电利用设备和高效复合型冷却(凝)设备等成套装备产品及关键零部件,推进节能家电、节能照明等绿色消费产品开发与产业化。加快重点用能单位用能设备数字化、智能化发展,提高综合能效水平。推进智能建造与建筑工业化协同发展,大力发展钢结构建筑和装配式建筑自动化成套设备及产品。
促进先进环保装备及材料提质增效。加快发展高浓度废水处理设备、水处理剂等专用装备及材料,推动发展适用农村生活污水治理的分散式可移动低能耗、远程运维的技术装备。支持碳捕集、利用和封存技术研发与应用,加快发展脱硫、脱硝、挥发性有机物(VOCs)等大气污染治理装备,推动煤炭替代技术及设备研发。提升发展垃圾压缩、大型矿渣及钢渣立磨和智能分拣等固体废物利用、处置设备,积极开发危险废物处理利用技术装备和适应农村生活污水、生活垃圾处理处置的分散式、小型化技术装备。鼓励可降解材料规模化、连续化生产,提升各类可降解塑料替代产品规模和水平。
做强资源循环利用技术装备。聚焦工业固体废物利用处置、报废汽车(电子废弃物)整体拆解、有机固废热裂解等领域,加快发展高效资源综合利用技术装备,推动城市矿产开发、工业固体废物、新能源绿色废物、建筑垃圾、餐厨垃圾和农林废弃物回收综合利用。规范再制造市场秩序,推进工程机械、农业机械和高端机电产品等再制造关键工艺与技术研发。完善绿色采购制度,统筹推行绿色产品标识、认证,推动包装材料减量化、无害化和回收利用。
大力发展节能环保服务业。推行重点行业单位产品能效水效“领跑者”制度,深入推广清洁生产审核、合同能源管理、用能权交易等市场化节能环保机制。探索园区环境污染第三方治理、生态环境导向的开发模式等,打造全链条节能环境服务体系。完善环保服务信息平台,推动卫星、互联网、物联网等在环境监测中的应用。加强废弃物信息平台建设,推广“互联网+回收”新模式,建立再生金属、废旧铅蓄电池、动力电池等回收利用产业体系,建成国内重要的废旧资源再生利用基地。
三、加强创新突破和融合应用,培育壮大高成长产业
加强关键技术装备的突破应用和数字技术的融合赋能,促进新兴技术加速向高端装备、新能源、新能源及智能网联汽车、航空航天和新兴服务业等领域广泛渗透,持续提升产业能级和综合优势,培育形成具有更强创新力、更高附加值的新业态、新模式。
(一)高端装备产业。以自主安全可控为核心,深度应用移动互联网、大数据和云计算、物联网等新技术,支持首台(套)重大技术装备研制应用,推动智能制造装备高端化发展,提升高端工程装备发展水平,促进农业装备全产业链协同发展,增强优势高端装备的核心竞争力,打造中西部地区知名的高端装备制造基地。
推动智能制造装备高端化发展应用。集中突破智能数控系统、高精度新型传感器、关键功能部件、网络化系统集成等一批智能成套装备关键共性技术,增强智能机器人、高档数控机床和新型增材制造等智能装备供给保障能力。推进机器人本体技术、控制技术、系统集成技术等研发及产业化,加快发展新一代工业机器人、服务机器人、特种机器人和行业用无人机,构建新一代智能机器人创新生态和发展体系。加快突破数字化设计技术、高精度加工成型技术等高档数控机床关键共性技术,扩大中高端通用机床规模,推动高端数控机床向高速化、复合化、精密化、多轴化等方向发展。扩大工业级增材制造装备产业规模,搭建增材制造智能化研发平台,推动增材制造技术在航空航天、新能源及智能网联汽车、医疗器械、个性化制造等领域的产业化应用。开展轨道交通整车、车辆控制、信号、安全、车路协同、供配电、检测检修等领域关键技术攻关,推动传动部件、刹车盘、牵引电机等高品质零部件国产化,推动轨道交通检票、安全检测、屏蔽门等站用装备研发及产业化。
提升高端装备竞争力。适应工程装备智能化、高端化、轻量化发展趋势,大力发展大吨位装载机、新型盾构机、大型路面施工机械、煤矿智能国产综采成套装备、大型智能起重机、高压大流量液压件、高性能元器件和高端轴承、大型防爆电机等整机和关键部件等,提升自主配套能力。大力发展工程机械再制造,加快制造服务化和服务型制造进程,打造国际一流的高端工程装备产业集群。推动大型矿山成套装备智能化、低碳化发展。开展柔性直流输电换流阀、可控避雷器、直流耗能装置、混合直流控制保护、环保型开关、高精度传感、一二次融合、智能巡检、储能变流器等关键技术攻关,加快绿色、高效、智能输、变、配电及新能源电力装备研发,推动新材料新技术在电力装备上应用,提升核心元件国产化水平。
推进农业装备全产业链发展。推进农业生产系统数字化,加快农机装备与互联网、大数据、智能控制、卫星定位等信息技术深度融合,搭建全省统一的智能农业装备大数据管理工业互联网平台,提升农业装备智能化水平。支持建设国家农机装备创新中心,加快发展大型高效拖拉机及其复式作业机具、大型高效联合收割机、高效专用农机和农用无人机、农林生态植保器械等高端农业装备及关键核心零部件,构建具有国际竞争力的现代农机装备产业基地。围绕面、肉、油、乳、果蔬等产品加工,提高食品加工装备研发水平。加强设施园艺、设施畜牧、设施水产等成套设备技术研发推广。
(二)新能源产业。紧抓新能源快速发展机遇,加快推动太阳能产业高质量发展,推进风能装备产业链更加完备,积极发展生物质能和地热能,推进多种形式新能源规模化、产业化发展,促进全省能源结构优化调整,加快构建低碳高效能源支撑体系。
推动太阳能产业提质增效。大力发展先进晶硅电池、高效光伏组件和智能逆变系统,促进太阳能集成应用技术开发,推动高效率、低成本的太阳能利用新技术产业化。积极推动太阳能热利用与建筑一体化发展,促进分布式利用技术与储能技术融合,实现上游制造与下游应用市场协同立体化创新发展和转型升级。
推进风能产业集聚发展。重点突破大型风电场运行维护、变流变桨智能控制、风场大数据管理等关键技术,提升低风速风电机组生产制造水平。支持许昌、安阳、信阳、濮阳等风机主机生产基地扩能提效,带动叶片、轴承、制动器、塔筒等风电配套产业集聚发展,推动风电装备产业链更加完备。推进风电场数字化、智能化建设,加快风电与储能技术融合,提高风电基地消纳利用水平,提升风电稳定性和持续性能力。
积极发展生物质能和地热能。积极发展生物质资源收运、成型、气化、发电及供热综合利用装置,突破先进生物质能源与化工技术,培育发展非粮生物质液体燃料多联产产品,探索开展纤维素乙醇、绿色生物炼制产业化示范。稳步发展生物质供气供热、生物液体燃料等,培育一批生物质装备制造、高附加值产品开发、综合服务等特色骨干企业。加强地热能规模利用,推进地热供暖设备规模化、产业化,促进地热能供暖行业模式取得新突破。
实现新能源多元协同发展。积极布局新兴能源产业,加快先进基础工艺、关键基础材料等研究,开展先进储能与能源转化技术和装备研发,探索先进储能、氢能等商业化路径,加快应用示范,打造一批国内领先的新能源产业研发、制造与应用示范基地。加快发展智能电网、微电网、分布式能源、新型储能,构建适应能源互联网的基础支撑技术体系,促进“互联网+”智慧能源建设。
(三)新能源及智能网联汽车产业。顺应汽车产业电动化、网联化、智能化趋势,强化技术创新、示范应用,全面推进新能源及智能网联汽车产业发展,培育汽车与能源、交通等融合发展新业态,建设全国重要的新能源及智能网联汽车产业基地。
推动新能源汽车高质量发展。强化整车集成技术创新,优化新能源整车开发流程,突破整车设计、新能源动力总成、新能源汽车热管理系统、整车匹配等关键技术,重点发展全功能、高性能的整车控制系统和轻量化材料的车身及关键零部件,推出若干具有市场竞争力的新车型。深入开展动力电池基础研究,突破发展固体电解质、多元轻金属正极、纳米硅负极、石墨烯负极等电池关键材料,重点发展全固态锂电池、锂硫电池等新型电池。加快充电基础设施建设,因地制宜适度布局换电设施,发展智能有序充电、大功率充电、无线充电等新型充电技术,推动“车—桩—云—网”互联互通。加快氢燃料商用车研发布局,开展氢燃料汽车动力系统集成、整车系统动力匹配、氢燃料电池等研发与产业化。加快燃料电池汽车示范应用城市群建设,布局与氢燃料电池汽车需求相适应的氢能基础设施。
加快发展智能汽车体系。支持企业跨界协同,开展智能驾驶计算平台、自动驾驶云服务、智能网联系统软件等联合创新,打造智能网联及智能驾驶系统解决方案。推动整车企业智能网联汽车车型研发,集成应用智能交互、自动巡航、车路协同等功能,开发L3、L4级别新车;支持相关配套企业研发智能驾驶所需车规级芯片、传感器、智能语音系统及智能驾驶舱等产品及技术。鼓励有条件的地方率先开展智能汽车综合性应用试点,在矿山运输、出行、物流配送、机场、港口(铁路)货场、停车、环卫等场景开展示范应用,探索智能汽车商业化发展模式。推进交通标志标识等道路基础设施数字化改造升级,建设新型智能交通管控系统。
培育汽车发展新业态。加快新能源汽车在城市公交、城市配送、市政环卫、市政工程等领域应用,鼓励开展以新能源及智能网联汽车为载体的分时租赁、无人出租车、物流配送服务、智能泊车等商业化运营。推进智能汽车数据采集、使用和隐私保护,支撑以数据驱动的商业模式创新。推动基于车辆交互的商业化创新,培育发展出行个性化定制、智能家居互联互通等商业服务,探索打造出行新业态。
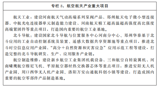
(四)航空航天产业。发挥现有产业基础和区域特色优势,大力发展航天工业、北斗应用、航空制造维修等航空航天产业,打造国内重要的航空航天产业集群。
提升航天工业配套能力。拓展高端系列泵阀产品、宇航级管路件、高端航空航天发动机管路系统等高端液压气动产业领域。实现航天特色连接器等在宇航产品上批量应用及微小型连接器、电缆网产品等在装备上应用,开展连接器单元制造能力建设。加强高端紧固件新型材料应用等技术研究,保障航天领域新型运载火箭、北斗、“嫦娥”、“天宫”等重点任务。
打造北斗导航全产业链。整合北斗产业重要创新和生产要素,打造基础产品、应用终端、应用系统和运营服务全要素北斗产业链。整合提升区域北斗地基增强系统,实现基准体系标准一致,实时提供米级、分米级、厘米级和后处理毫米级增强定位服务。建设北斗卫星导航检测认证体系,形成北斗产业融合应用标准体系。在涉及国家安全、社会公共安全、国计民生及大众消费等7个重点行业领域实施100个应用场景精品解决方案。建设黄河流域生态保护“北斗+高分”空间信息等应用示范工程,形成一批自主创新、技术先进的北斗产品和基于北斗时空信息服务的新业态。推动河南省卫星导航定位基准服务系统北斗三代技术升级,建设河南省地理信息产业园、鹤壁空间地理信息与5G融合应用试验区。
推进高分遥感产业化发展。统筹军民商各类遥感数据资源建设,畅通数据供应链,提升数据统筹能力,推动遥感数据资源开放共享,形成从原始数据到定制化信息的空间信息全链路服务能力,构建完整高分遥感技术应用推广服务体系和产业发展体系。加强与政务信息系统的深度融合,实现市、县、乡三级全覆盖,形成支撑经济社会高质量发展的空间信息服务保障体系。
培育壮大航空制造维修业。密切与中国商飞的战略合作,争取中国商飞把我省作为其重要战略基地进行战略布局。提升中航光电、新航工业等省内企业参与ARJ21支线飞机和C919大型客机项目配套能级。推动ARJ客改货和维修基地落户我省,建设我省首家航材共享中心,形成具有重要影响力的民用航空产业基地。建设国际航空维修基地园区和航材保税分拨中心。提升飞机整机研发制造、航空仿真技术和飞行模拟机、乘务模拟机制造能力。发展通用航空研发制造链,培育1—2家具有一定国内影响力和竞争力的通用航空整机制造企业,培育壮大郑州上街、安阳北关、周口西华等无人机研发制造产业集群,推动“5G+无人机”“北斗+无人机”走在全国第一方阵。
(五)新兴服务业。聚焦战略性新兴产业转型升级和居民消费升级需要,大力发展科技服务、金融科技、创意服务、康养服务等新兴服务业,提高服务效率和服务品质,赋能生产制造全面转型,持续创造生产和消费新需求,构建特色鲜明、优质高效、结构优化、竞争力强的新兴服务业新体系。
提升科技服务水平。推进科技孵化新业态发展,大力发展科技咨询、技术转移转化等科技服务,加快发展在线技术市场和在线科技服务,加大重大科技成果转移转化力度。鼓励检验检测资源开放共享,搭建一批检验检测公共服务平台,发展在线自动化检测服务。培育发展知识产权培训、专利运营、分析评议、专利代理和专利预警等服务,推动大规模科研与大规模生产深度黏合。引进培育各类科技服务企业,加快创新服务模式和商业模式。
强化金融科技应用。加快金融科技在交易结算、产品创新等领域广泛应用,加强大数据、云计算、人工智能、区块链等在金融领域的融合创新,推动金融数字化转型,提升金融业服务实体经济的效率效益。鼓励引导金融机构参与产学研合作创新,完善“政产学研用金”协同创新机制,加大对企业创新活动的金融支持力度。加快金融科技学科建设,推动工业设计、产业经济学和金融学、会计学等多学科交叉融合。
提升创意服务水平。推动工业企业与工业设计、服装设计、文化艺术品创意设计等企业深度合作,大力发展专业化设计及相关定制、加工服务,打造一批智能设计云平台,构建多领域、全方位的新型数字设计体系。强化科技型文旅产品体验,加大原创知识产权开发和技术应用研究力度,加快打造高新视频创意内容生态体系。提升文体场馆数字化、智能化水平,推动发展智慧场馆设施。加速推动文化创意资源数字化进程,促进中原文化、黄河历史文化元素和标识融入内容创作生产、创新设计。大力推进5G、AI、大数据、AR/VR等新技术深度应用,引进发展电竞、直播、短视频等新业态,依托商务中心区和服务业专业园区等高标准建设一批数字创意载体,培育一批具有核心竞争力的数字创意企业和精品IP,打造中西部地区数字创意产业高地。依托郑州都市圈丰富的文化创意资源,打造国家文化创新高地,支持建设一批文化创意节点城市和文旅文创名镇(城)。
促进康养服务升级。推进5G、人工智能等新兴技术与医疗健康产业不同机构、不同服务、不同阶段的深度融合,加快康养服务数字化转型。搭建河南省智慧医疗服务平台,提高医养服务资源利用效率,推动远程医疗应用转化落地,提升智慧医疗技术转化效率。推动智慧养老、智慧医疗、智慧康旅、智慧健康教育与健康管理等系统深度应用,为城乡居民提供智慧化康养服务。创新运动健康服务,推动智能体育发展。依托山水、中医药、少林、太极文化等优势,推动大文旅、大健康和乡村振兴有机融合,把具备条件的村落建设为休闲康养度假单元,打造全国重要的康养目的地和康养产业集群。高质量发展社区康养服务,鼓励发展日间照料、全托、半托等多种形式的康养照料服务,探索远程巡诊等康养延伸服务,大幅提升规范化、个性化康复服务能力。
四、强化前沿领域跟踪突破,谋篇布局未来产业
围绕“优中培精”“有中育新”“无中生有”三大路径,超前谋划支撑未来产业发展的核心要素,谋篇布局量子信息、氢能与储能、类脑智能、未来网络等未来产业,力争在若干前沿领域实现重大突破,培育形成一批引领能力强、经济效益好、具备核心竞争力的未来产业链群,争创国家未来产业先导试验区。
(一)优中培精引领型产业。立足具有一定基础、能够抢抓机遇率先布局的量子科学和氢能及储能领域,加强前沿技术多路径探索、交叉融合和颠覆性技术源头供给,培育一批初步具备国际引领作用的龙头企业和创新平台,力争产出一批原创性、颠覆性成果,抢占产业发展制高点。
量子信息。重点依托信息工程大学,推进量子通信、量子计算重大研究测试平台建设,积极参与国际、国内量子信息领域标准制定,集中突破量子芯片、量子编程、量子精密测量、量子计算机以及相关材料和装置制备关键技术,建立以量子计算和量子传输为基础的量子网络与信息安全体系。筹建河南省量子信息技术创新中心,争创国家量子信息技术创新中心。打造以量子技术应用为导向,涵盖多方要素的开放共享协同创新平台。开展“经典+量子”超融合计算系统关键技术及应用研究,研发与国家超级计算郑州中心超算系统能够开展协同计算的量子计算机,实现协同计算应用,为解决交通、农业、气象等领域发挥强大算力提供支撑,打造国内领先的新型高性能计算平台。
氢能与新型储能。聚焦氢能重点领域和关键环节,构建多层次、多元化创新平台,支持高校、科研院所、企业加快建设重点实验室、前沿交叉研究平台,开展氢能应用基础研究和前沿技术研究。依托龙头企业整合行业优质创新资源,布局建设省级重点实验室、工程研究中心等创新平台,争创国家级创新平台,构建高效协作创新网络,支持行业关键技术开发和工程化应用。扎实推动氢能技术发展和规模化应用,依托河南省燃料电池与氢能工程技术研究中心等,集中开展氢源低成本高效制备、低温和高温燃料电池电堆、关键材料、零部件及其系统集成的技术攻关,加快质子交换膜氢燃料电池电堆和高压储罐、低压固态储氢、低温液氢系统等技术装备研发,探索建设高效、智能氢气输送管网和加(液)氢站。开展低成本高效可再生能源制氢示范、高可靠高环境适应性燃料电池客车整车开发及示范、燃料电池商用车整车开发、长寿命高可靠燃料电池系统开发及整车应用,推动氢燃料电池在城市公交、厢式物流车、港区集卡车等商用车及分布式能源站应用。开展大型氢电解槽及相应配套设施的研发与制造。推动全新正负极材料配方、纳米级安全隔膜、新型高阻燃耐高温电解液等技术突破和推广。加大制、储、输、用氢全链条安全技术开发应用力度。积极发展安全有效的储能技术,坚持储能技术多元化,推动储能理论和关键材料、单元、模块、系统中短板技术攻关,加快实现核心技术自主化。结合“源网荷”等多场景,布局一批储能设施,提高电力系统灵活性,实现新型储能从商业化初期向规模化发展转变。
(二)有中育新先导型产业。结合我省产业基础和技术成熟度,紧跟国内外最新前沿技术、颠覆性技术发展趋势,加快释放类脑智能和未来网络的产业潜能,快速壮大产业规模,在产业链和创新链上占据一定位置、突出河南元素。
类脑智能。推动信息工程大学、郑州大学、河南师范大学与复旦大学类脑智能科学与技术研究院等进行战略合作,加强大数据智能、跨媒体感知计算、混合增强智能、群体智能、自主协同控制与优化决策等基础理论研究,致力于在类脑人工智能算法、重大脑疾病智能诊疗、类脑智能芯片、新药智能研发等领域产生重大原创突破,推动类脑智能的持续发展与深度应用。
未来网络。加强类脑芯片、超导芯片、石墨烯存储等新原理组件研发,超前谋划发展第六代移动通信技术(6G)、碳基芯片、空天信息、虚拟(增强)现实等细分领域,建立未来信息网络技术研发、生产制造和示范推广、应用服务等发展体系。深度参与国家6G技术专项,力争突破6G关键技术,在芯片、测试设备、移动终端等领域保持先发优势。聚焦加密算法、共识机制和大安全审计、防御部署等前沿领域,研究突破安全隐私计算、链上链下高效协同、跨链互联互通、智能合约审计、漏洞检测等一批区块链底层核心技术、组件化通用技术、细分行业专用技术,建立面向产业的区块链基础技术研发检测平台,构建覆盖全省主要城市的自主可控区块链应用服务平台。
(三)无中生有潜力型产业。紧密跟踪世界科技前沿,把握未来产业变革趋势,超前部署发展生命健康、前沿新材料,加快新技术产业化进程,力争在重大领域、细分领域换道抢滩,打造新赛道,领跑新转型。
生命健康。聚焦基因工程、蛋白质工程、精准医疗和新型生物医用材料、新发突发传染病等细分领域,努力突破生命信息解读、生物合成、基因编辑、靶向递送等关键技术,加快开发应用一批自主可控、填补空白的重大成果和产品。推动细胞技术临床应用、细胞工厂建设和合成生物学技术工业应用,加快重组蛋白药物、高性能影像设备、免疫治疗等新技术新产品研发和产业化,推进智慧诊疗、健康管理、生物安全治理等重点领域应用示范,促进生命健康产业精准化、高效化、智能化、预防化发展。加快建设郑州大学第一附属医院、河南省人民医院等健康领域应用基础研究重大平台和健康产业创新服务综合体,提升临床研究水平和医疗技术临床应用试验能力。
前沿新材料。开展智能仿生材料、增材制造材料、量子信息材料、高熵合金、石墨烯基新材料、功能金刚石、第三代半导体材料、超导复合材料、液态金属、先进储能材料等前瞻性研究,加快突破新型人工晶体、显示面板用电子信息材料和高性能生物基全降解材料、石墨烯改性材料与创新元器件等关键技术,实现规模化、高端化、集群化发展,推动以新一代材料形成新一代技术装备,建设一批前沿新材料中试验证基地和应用示范平台。
五、推动战略性新兴产业跨越发展,培育壮大新动能
强化战略性新兴产业和未来产业顶层设计,加快实施产业链提升、创新平台构建和产业生态优化三大系统工程,建立健全产业链协同发展机制,着力补链强链延链,加快构建具有战略性、全局性和河南特色的新兴产业生态体系。
(一)产业链提升工程。打造十大新兴产业链。深入推行产业链链长和产业联盟会长“双长制”,推进新型显示和智能终端、生物医药、节能环保、新能源及网联汽车、新一代人工智能、网络安全、尼龙新材料、智能装备、智能传感器、5G等10个新兴产业链现代化提升,打造具有战略性和全局性的产业链。优化产业链发展布局,推动城市功能定位与产业链发展协同匹配,探索更加有效的跨部门、跨区域的协调机制和产业链垂直管理架构。滚动编制重点产业链全景图,围绕产业链关键环节,着力补链强链延链育链,促进“政产学研金介用”合作,引进培育一批引领型链主企业和具有“杀手锏”产品的配套企业,加快形成上下游配套生产体系,打造具有战略性和全局性的产业链。
推动产业集聚集群发展。聚焦产业链供应链安全重点方向和关键领域,加快完善创新和公共服务综合体,开展省级以上战略性新兴产业集群和未来产业集群创建,谋划建设跨行政区域的战略性新兴产业基地,推进产业间链式发展、区域间相互合作,促进产业集群间资源共享、风险共担、效益共创。大力引进一批集群生态主导型企业,吸引配套企业和相关机构集聚。推动集群内部协同创新,探索发展“产业园区+创新孵化器+产业基金+产业联盟”模式。支持集群企业与信息服务、数字创意、智慧物流、现代供应链、会展经济等生产性服务业融合发展,提升集群产业价值链。
推动产业集群和城市建设融合发展。统筹战略性新兴产业集群、未来产业集群与城市群、都市圈建设,加快形成以产促城、以城兴产、产城融合的发展态势,打造创新引领、要素富集、空间集约、宜创宜居宜业的产业生态综合体。突出开发区主阵地、主战场、主引擎作用,支持每个开发区选择1—2个主导产业、1个新兴产业或未来产业,集中要素资源培育,加快形成特色优势。以国家级战略性新兴产业集群为引领,推动战略性新兴产业集聚区由单一生产功能向城市综合功能转型。聚焦产业集群建设,加大职业教育相关平台或基地建设力度,促进产教融合发展。支持具备条件的产业集群率先布局新型基础设施,推动传统基础设施数字化改造。构建以产业集群为核心的城市内以及城际间轨道、高速公路等交通网络,加快完善综合交通枢纽和物流网络。坚持生产、生活、生态融合,完善科研、医疗、教育、文化、金融等公共服务配套设施,加快形成一批战略性新兴产业发展典型示范城市(城市群)。
强化市场主体培育。依托双创基地和创新孵化载体,强化对创新创业型人才、团队和创新型企业等培育引进储备,完善中小微企业孵化体系和创新服务体系,加快培育一批特色鲜明、创新活跃、竞争力强的高新技术企业,支持符合条件的高成长性中小微企业上市,在细分领域培育一批“专精特新”小巨人、单项冠军、隐形冠军和“瞪羚”企业等。建立头部企业和引领型企业培育引进库,强化对重点企业、重点环节的数字化管理能力,培育一批“链主”企业和生态主导型企业,构建线上线下相结合的大中小企业创新协同、产能共享、产业链供应链互通的新型产业生态。
(二)创新平台构建工程。积极创建高端创新平台。坚持“强化储备、建立梯次、创建高峰”原则,建设嵩山实验室、神农种业实验室、黄河实验室等10个左右省实验室,力争在种业、新一代信息技术等优势领域创建国家实验室或分支(基地),在黄河流域生态保护和系统治理、动物免疫学、网络空间先进防御、药物化学、极端材料、分子催化与能源转化、纳米光电材料与器件、矿山安全科学与工程等领域择优培育创建5家国家重点实验室,高标准重组、整合、打造新的实验室体系。布局建设超短超强激光平台、量子信息技术基础支撑平台等科研基础设施。在光通信、高端轴承、诊断检测、安全芯片、隧道掘进装备等领域创建一批国家级创新平台。加快省内高端创新资源整合,推进世界一流研究型大学和特色高水平研究型大学建设,支持省科学院、农科院等重振重建,增强基础科学和基础材料等领域研究能力,提升关键核心技术攻关能力。
打造产业共性技术研发和转化平台。鼓励创新型企业、高校、科研机构和社会团体采取多种方式开展产学研合作,组建创新联合体。鼓励积极对接大院大所,引进共建新型研发机构;引导新型研发机构找准定位,围绕创新能力提升和产业经济发展需求精准发力,推动新型研发机构扩量提质。依托龙头企业、重点园区建设一批科技成果转化中试基地,构建“研发中心—中试基地—产业园区”全链条技术研发和转化体系。支持智能传感器、智能装备、生物医药郑洛新国家自主创新示范区产业共性关键技术创新与转化平台建设,实现重大科技成果的熟化和产业化,推进共性关键技术在产业中转移扩散,提升产业创新水平。提升国家技术转移郑州中心、中国(新乡)知识产权保护中心运行质效,积极参与中部地区技术交易市场联盟,争创国家科技成果转移转化示范区,推动郑州建设技术要素交易市场,布局建设一批区域性或行业性技术转移中心和知识产权交易中心。
加快建设创新创业载体。强化郑洛新国家自主创新示范区带动作用,加快郑开科创走廊、中原科技城、金水科教园区、周山科创谷等建设,积极创建国家区域科技创新中心。标准化推广“智慧岛”双创载体,突出“小政府大社会”和市场化运作,着力构建一流的创新生态小气候,探索形成能够自我盈利和可持续发展的标准化模式,建立“微成长、小升高、高变强”梯次培育机制,推动各类高端要素资源集聚,打造一批新兴产业聚集区、未来产业先行区和创新创业引领区。推动国家级、省级双创示范基地提质增效,开展创新街区建设试点,探索建设“楼上楼下”创新创业综合体,建立科技成果“沿途下蛋”高效转化机制。
深化创新开放合作。引进一批大院大所和一流大学在我省设立分支机构和研发中心,共建一批重大创新平台和新兴产业项目,积极吸引国家技术(产业、制造业)创新中心等重大创新平台在我省单独或依托省内单位设立分支机构(分中心)。鼓励省内骨干企业在先进地区建立研发中心,借力“外脑”开展技术联合攻关。持续深化与长江经济带、粤港澳大湾区、京津冀地区等创新优势地区对接合作,建立省际间创新资源共享、科技联合攻关、科技成果协同转化统筹协调机制,在有条件的地方采取区中园、委托管理等模式共建一批科技合作园区。加强国际科技交流合作,主动融入国家“一带一路”科技创新行动计划,鼓励在海外科技发达地区建立创新孵化中心,引导支持海外高层次人才和团队、先进技术项目在豫落地。
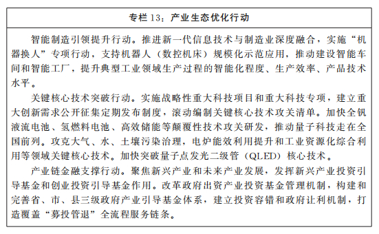
(三)产业生态优化工程。推进数字技术全方位、全角度、全链条赋能新兴产业发展,提升企业平台化设计、智能化生产、个性化定制、网络化协同、服务化延伸、数字化管理能力。鼓励金融机构创新开发适应战略性新兴产业特点的金融产品和服务,加大对战略性新兴产业和未来产业的普惠性金融支持力度,构建覆盖股权、债权、担保、上市全链条的金融支撑保障体系。依托郑州航空港经济综合实验区、中国(河南)自由贸易试验区、郑洛新国家自主创新示范区、中国(郑州)跨境电商综合试验区、国家大数据(河南)综合试验区等,加强与“一带一路”沿线国家合作,协同推进国际产业合作园区、产业“飞地”和中原—长三角经济走廊等建设,创新“飞地经济”合作模式。继续深化“放管服效”改革,争创营商环境最优省、市场机制最活省、改革探索领跑省。深入实施知识产权强省战略,提升知识产权价值和成果转化效率。健全要素市场化配置机制,加快发展技术要素、数据要素市场,促进技术与资本要素融合发展。
六、健全规划保障机制,营造良好发展环境
聚焦关键领域,优化产业生态,强化人才、资金、土地等要素市场化配置,充分对接各级国土空间规划,加强战略性新兴产业和未来产业空间需求内容分析和布局研究,完善与各地、各部门的政策协调和工作协同机制,推进产业基础高级化、产业链现代化,确保“十四五”期间各项重大任务顺利完成。
(一)强化组织制度保障体系。发挥战略性新兴产业和未来产业发展规划引领作用,围绕战略性新兴产业和未来产业重点领域,建立“一位省领导牵头、一套工作专班、一个产业研究院、一支产业引导基金”的“四个一”工作推进机制,着力延链补链强链,提升产业链现代化水平。省发展改革委负责牵头做好规划实施的协调落实工作,省直有关部门负责研究制定各相关产业发展措施,确定具体的任务目标和施工图。各省辖市、济源示范区结合本地实际,加强与本规划的衔接,制定政策措施,确保各项工作落到实处,构建省级专项支持政策和各地具体支持政策为支撑的新兴产业发展政策体系。坚持“三个区分开来”,树立尽职免责导向,建立健全鼓励创新容错机制。将战略性新兴产业和未来产业发展纳入政府目标管理考核体系,建立健全战略性新兴产业和未来产业统计指标体系、监测机制、评价制度和考核体系,完善新兴产业政策落实和资金使用监管机制。
(二)创新财政金融支持体系。加强政府资金引导,鼓励各地加大对战略性新兴产业发展的支持力度,通过直接资助、股权投资、贷款贴息、风险补偿等方式,加大战略性新兴产业优质企业培育力度。发挥省创业投资引导基金和新兴产业投资引导基金作用,带动各地和社会资本设立天使投资、创业投资和产业投资等各类基金为新兴产业发展提供中长期资本。建立基金备投优质企业项目库,依托区域性股权市场开展新兴产业优质企业常态化路演和资本市场业务培训,增强企业对接资本市场能力。鼓励金融机构大力发展股债联动、供应链金融和知识产权质押融资等信贷产品,推广“信易贷”新型融资模式,为战略性新兴产业企业提供长期限、低成本信贷资金支持。加强金融法治和基础设施建设,优化市场信用环境,发挥信用在金融风险防范化解和企业合法权益保护等方面的基础作用。完善落实重大技术装备首台(套)、新型材料首批次、软件产品首版次的各项认定及支持政策,建立并严格执行创新产品政府首购制度。
(三)健全人才支撑体系。大力培养引进高层次人才和急需紧缺人才,支持顶尖人才发挥引领作用,加快集聚创新领军人才,培育壮大青年拔尖人才,精准引进重点产业急需紧缺人才。实施“中原英才计划”等人才培育引进工程,建立高层次和急需紧缺人才动态数据库,开展靶向引才、按需育才、精准引才。充分发挥创新主体聚才用才作用,打造高端创新平台,扩大引才用才自主权,提高高层次人才薪酬水平。建立产业发展战略专家智库,优化省级人才引进培养项目,畅通高层次人才职称评聘“绿色”通道,改革科技成果管理和转化制度,对科研经费使用赋予更大自主权。完善人才服务保障政策,打造一站式人才服务平台。建立以创新价值、能力、贡献为导向的科技人才评价体系,完善科技成果分类评价体系和方式,健全充分体现知识、技术等要素价值的收益分配机制。
(四)构建对外开放体系。积极对接先进地区,加强与一流高校、科研院所和行业龙头企业合作,引导支持高层次人才和团队、先进技术项目在豫落地。推进与“一带一路”沿线国家在战略性新兴产业领域的合作,加快建设双边特色产业国际合作园区,支持龙头企业和国家级、省级开发区与发达国家和地区共建合作园区。鼓励战略性新兴产业和未来产业企业开拓国际市场,支持企业建立境外营销网络,提高出口产品附加值,大力培育出口品牌。
(五)健全重点项目管理体系。坚持“项目为王”,加强重大项目储备和分类指导,建立动态管理的战略性新兴产业和未来产业重大项目储备库,“十四五”期间谋划实施重点产业项目1000个,规划总投资10000亿元。围绕重大项目深入开展“双招双引”,采取专题招商、定向招商、上门招商、以商招商和展会招商等方式招引企业、资金和人才,变“招商引资”为“挑商选资”。优化重点项目审批程序,对重点项目手续办理实行容缺受理、并联审批,确保第一时间受理、最短时间办结。完善重大项目监管平台和项目分级分类协调推进体系,实行项目全程跟踪服务,动态掌握施工进展。