
【大河报·大河财立方】(记者 吴海舒 杨霄 文图)1月22日,大河报·大河财立方记者从郑州市商务局了解到,临近春节,正值郑州市新冠肺炎疫情防控关键时期,为有效应对降温和雨雪天气对全市肉、蛋、菜等生活必需品供应可能造成的不利影响,为留郑过年市民提供物资保障,确保广大市民度过一个欢乐祥和的新春佳节。郑州市政府定于1月24日启动猪肉、鸡蛋、蔬菜应急投放工作。
此次投放至2022年1月28日结束,为期5天。投放的2个品类冻猪肉价格分别为前腿肉16.3元/斤、后腿肉16.8元/斤;投放的鸡蛋价格为4.78元/斤;投放的10个品类蔬菜价格分别为大白菜0.98元/斤、圆白菜0.98元/斤、白萝卜0.98元/斤、土豆1.38元/斤、洋葱0.98元/斤、西红柿5.08元/斤、黄瓜4.98元/斤、辣椒4.78元/斤、蒜苔3.88元/斤、芹菜1.98元/斤。投放的猪肉按市场价格投放,投放的鸡蛋低于市场价格10%,投放的蔬菜均低于市场的25%。参与此次投放的企业有:丹尼斯、永辉、世纪联华、华润万家、北京华联、大润发、万邦生鲜、宏丽来、卜蜂莲花、景文百货、大商、大张超市等市区各大连锁超市70余家门店、24家农贸市场。
据悉,今年为方便市民购买、避免人员聚集,郑州市商务局首次联合美团优选、大河速递两家电商生鲜平台进行线上投放,市民可通过美团优选、大河鲜生小程序“郑州市政府投放专区”进行购买。
市民在购买政府投放肉蛋菜时,遇到问题可随时拨打监督电话0371-67180381。
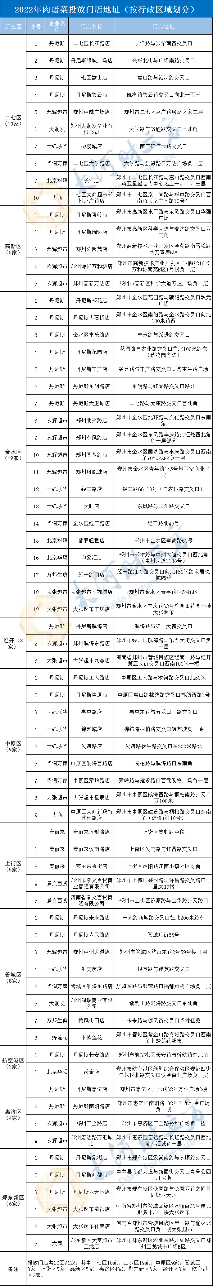
附投放门店地址:
责编:刘安琪 | 审核:李震 | 总监:万军伟