新规发威!科创板首只“准退市股”来了,刚连吃四跌停!最高已暴跌近80%
中国基金报
2022-01-22 16:58:52
恒誉环保或将成为科创板开市以来,首家被*ST的公司。

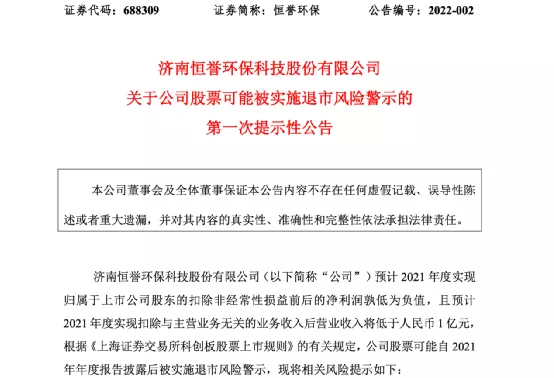
净利润为负且营收不足1亿元的恒誉环保,或将成为科创板首家“披星戴帽”的上市公司。1月21日晚间,恒誉环保公布2021年业绩预告称,预计公司2021年度净利润为-860.00万元到-1030万元;扣非后净利润为-2050万元到-2250万元。预计公司2021年实现营业收入为8300万元到8500万元。恒誉环保表示,根据《上海证券交易所科创板股票上市规则》的有关规定,公司股票可能自2021年年度报告披露后被实施退市风险警示。图片这也意味着,恒誉环保或将成为科创板开市以来,首家被*ST的公司。

这是退市新规执行后首家现身的“准退市股票”。在此消息影响下,*ST中新已经连续4天一字跌停。

图片

恒誉环保业绩大幅预亏1月21日,恒誉环保同时披露了2021年年度业绩预亏公告,营业收入、净利润均大幅下降。图片恒誉环保表示,经初步测算,预计公司2021年度实现归属于上市公司股东的净利润为-860.00万元到-1030万元;实现归属于上市公司股东扣除非经常性损益后的净利润为-2050万元到-2250万元。预计公司2021年度实现营业收入为8300万元到8500万元;扣除与主营业务无关的业务收入后,预计实现营业收入8150万元到8350万元。总结来看,恒誉环保2021年度业绩下滑主要是受到营业收入下降及信用减值损失、合同资产减值损失的影响。恒誉环保解释称,2021年度公司营业收入同比下降主要由于受到以下三方面的影响:其一,国内外新冠疫情及潜在客户自身情况变化等原因,公司2020年度新签订单金额较少,直接影响了2021年度收入确认金额;其二,2021年度个别项目因政府审批等原因暂缓或暂停执行并受到国内外新冠疫情等因素的影响,公司部分在手订单执行进度不及预期;其三,2021年度公司部分订单签约进度较预期有所延迟,使得2021年新签订单的收入确认金额不及预期。而业绩下滑的另一因素就是受信用减值损失、合同资产减值损失的影响。因部分项目前期欠款未及时收回,公司根据会计政策计提了应收账款及应收票据信用减值损失约2012万元:因部分项目未结算,形成大额合同资产,公司根据会计政策计提了合同资产减值损失约964万元。两者合计约2976万元,降低了公司的净利润金额。订单波动导致业绩预亏?恒誉环保:为短期业绩波动据悉,恒誉环保是中国首家专业从事废轮胎、废塑料裂解油化、油品蒸馏及炭黑深加工技术研发及设备制造的国家级高新技术企业。恒誉环保强调,本期业绩预亏是公司发展阶段中所经历的阶段性业绩波动,公司核心竞争力和持续经营能力未发生重大不利变化。恒誉环保在公告中表示,本期业绩预亏是公司发展阶段中所经历的阶段性业绩波动,恒誉环保为客户提供的各类工业连续化裂解生产线是一项大型系统工程,单项投资金额较大,客户需要具备一定的资本实力,具有客户数量少的行业特点。此外,公司形成订单周期较长、业务环节较多,项目推进易受各种因素影响;公司已签订的销售合同形成收入周期较长;工业连续化裂解方式在多领域处于起步阶段,具有不均衡等特点。上述情况仅为短期业绩影响因素,公司所在行业的相关政策、市场环境和具备的核心竞争力等业务基础没有发生实质性不利变化。截至目前,公司其它已进入执行阶段的在手订单执行情况基本正常,国内外客户储备良好,潜在订单推进较为顺利。2021年度公司新签署合同10个,合同金额1.9亿元(含税),与2020年相比,合同数量增长400%,合同金额增长540.93%。截至2021年12月31日,公司尚未确认收入的在手订单金额为2.09亿元(含税)。图片基金君发现,在恒誉环保冲刺科创板IPO之时,便因为客户集中度过高引质疑,市场直指其存在严重的“大客户依赖症”。在审核问询函中,恒誉环保前五大客户营业收入占当期主营业务收入的比重为100%,其中第一大客户贡献营收超6成,对单个客户的依赖程度较高。这一问题同样引起了监管机构及市场的关注。恒誉环保或成科创板首个*ST公司根据《上海证券交易所科创板股票上市规则》规定,若公司2021年度经审计归属于上市公司股东的净利润为负值且营业收入低于人民币1亿元(“净利润”以扣除非经常性损益前后孰低为准,“营业收入”应当扣除与主营业务无关的业务收入和不具备商业实质的收入),公司股票将在2021年年度报告披露后被实施退市风险警示。这也就意味着,恒誉环保或将成为科创板开市以来,首家被*ST的公司。恒誉环保透露,目前公司2021年年度报告的预约披露日期为2022年4月27日,公司2021年年度报告审计工作正在进行中,具体准确的财务数据以公司正式披露的经审计后的2021年年度报告为准。不过,根据《上海证券交易所科创板股票上市规则》,上市公司被实施退市风险警示后,若最近一个会计年度公司营收或净利润重新达标,仍有希望向交易所申请“摘星脱帽”。值得注意的是,恒誉环保此前的业绩情况也受到监管的密切关注。在恒誉环保披露2021年半年度业绩报告后,上交所便火速对其下发问询函,要求公司和相关中介机构就《问询函》关注的相关问题逐项进行认真核查落实,详细说明业绩下滑的具体原因等。另外,在三季报发出后,上海证券交易所再次对其下发监管问询函,要求公司详细说明营业成本减少的具体原因,是否存在故意调低营业成本提高营业利润的情形等。图片据统计,截至目前,科创板有64家公司披露了2021年对业绩预告,其中超9成公司实现预增,不少公司的业绩呈现出高增长的态势。而类似恒誉环保业绩“爆雷”的情况仅为少数。恒誉环保“上市即巅峰”随后股价不断下跌恒誉环保股价表现方面,上市即巅峰,自2020年7月上市以来股价不断下跌,表现远不及预期。2020年7月14日,恒誉环保登陆科创板,发行价为24.79元,上市首日全天涨幅239.73%,股价一度冲高至97.5元/股。但在上市第二天开始,股价便“跌跌不休”。截至目前,该股报20.61元,总市值为16.49亿元,当前股价较上市当日的历史高点已经累计跌超78.8%。图片值得一提的是,就在上市前夕,恒誉环保曾遭弃购10546股。截至去年三季度末,恒誉环保的股东户数为5914户,相较于上市之初的19666户股东而言,约1.4万户股东已离场。图片

责编:刘安琪 | 审核:李震 | 总监:万军伟


相关推荐
下载