任泽平:90%的人不愿意生三孩,建议建立鼓励生育支持基金
泽平宏观
2021-12-25 11:05:00
为什么生育率持续大幅下降?为什么这一代年轻人不愿意生了?为什么2021年中国生育率可能将低于日本?

图片

文:任泽平团队

特别鸣谢:白学松、张硕对本文数据整理有贡献

我们近期在“泽平宏观”平台进行了5万人参与的问卷调查,结果显示:

根据生育意愿调查,在“如果未来生育政策全面放开,你愿意生几个孩子”投票中,约90%选择了生育两个及以下,也就是只有10%的人选择生三孩及以上。

根据生育政策调查,在“以下支持生育的政策,您最呼吁的政策是哪2个”投票中,选择“直接发放生娃、养娃补贴”、“建立普惠托育服务体系”、“非义务教育阶段学费部分减免”的最多,均占比17%,而选择“奖励生娃父母带薪假期”的占比13%。

1、建议建立鼓励生育支持基金。

面对老龄化少子化挑战,今年初国家放开了三孩,各地出台了不少政策,其中最多的是给予休假激励,比如有的地方生三孩妇女可以休180天产假,十分慷慨,但确是政府慷企业之慨,既增加了企业负担,也导致女性就业歧视。

其实,根据我们的问卷调查,民众呼声最高的是现金补贴和普惠托育服务供给,以切实降低生育、养育、教育成本。

因此,建议中央和地方政府可考虑设立鼓励生育支持基金,甚至类似今年的央行碳减排支持工具和2016年的货币化棚改,直接由央行设立鼓励生育支持基金,给予生育二孩三孩多孩的家庭现金补贴和个税抵扣,对相关企业给予税收优惠。

这在发达国家很普遍,法国、德国、意大利等普遍给予100-300欧元/月不等的育儿补贴。

同时,增加普惠式托育服务供给(0-3岁),3-6岁幼儿园教育考虑纳入义务教育。辅以休假激励,女性就业权益保障,实现房价长期合理稳定。合理分担个人、企业和政府的生育成本。

我国老龄化正在加速到来,直追日本,少子化更严重,2020年综和生育率1.3,比日本的1.34低。根据各地数据看,2021年生育率还在下降,我国生育率将低于日本。是该采取切实有效的措施了,真正反应民众需要,以改变当前生不起、养不起、生育率持续下降的严峻形势。

图片

图片

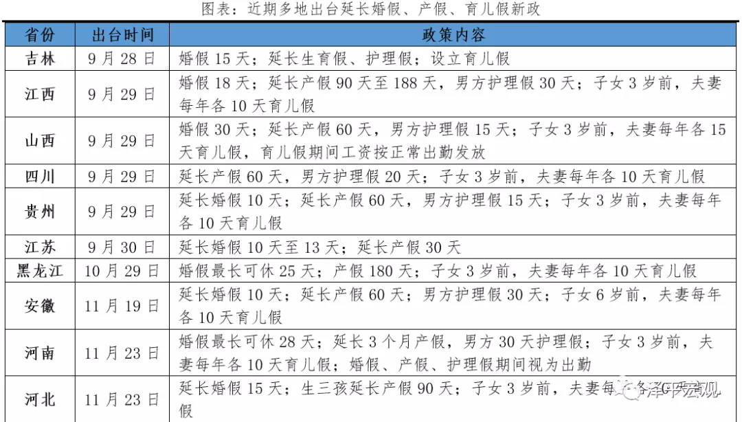
2、多地出台延长婚假、产假、育儿假新政。11月26日,北京将生育假延长至60天,子女3岁前夫妻每年各5天育儿假;湖北延长产假60天,男方护理假15天,子女3岁前夫妻每年各10天育儿假。据不完全统计,目前有17个省份已经或拟延长婚假、产假,增设护理假、育儿假等。增加婚假、产假、育儿假会提高生育率吗?答案可能并不尽如人意。从企业角度看,延长产假将使企业承担更多的风险、增加其用人成本,导致企业不愿意女性员工休产假,招聘时更倾向男性。从女性角度看,延长产假一定程度将提高女性就业风险,可能导致女性就业环境恶化、职场性别歧视加剧、生育机会成本增长,进一步挤压生育意愿。从调查数据看,根据我们的生育政策调查,在“以下支持生育的政策,您最呼吁的政策是哪2个”投票中,选择“直接发放生娃、养娃补贴”、“建立普惠托育服务体系”、“非义务教育阶段学费部分减免”的最多,均占比17%,而选择“奖励生娃父母带薪假期”的占比13%。说明父母普遍关心生育直接成本及教育成本,对休产假与就业之间的矛盾或存在一定顾虑。如何解决延长产假导致的女性生育与就业的矛盾?在当前地方政府财政吃紧的情况下,由国家设立专项三孩基金、地方政府根据当地三孩生育成本申请基金份额、覆盖企业因女性员工休产假产生的成本或可使政策真正见效。图片图片

3、为什么生育率持续大幅下降?为什么这一代年轻人不愿意生了?为什么2021年中国生育率可能将低于日本?

根据我们的生育意愿调查,在“如果未来生育政策全面放开,你愿意生几个孩子”投票中,约90%选择了生育两个及以下,也就是只有10%的人选择生三孩及以上。

这说明即使未来生育政策全面放开,在生育成本约束下,大多数家庭仍会选择生育两个及以下的孩子。2020年总和生育率降到1.3,比世界上人口老龄化最严重的国家—日本还低。

除了主力育龄妇女大幅减少、生育观念改变的原因,教育医疗住房等直接成本、养老负担、机会成本高抑制生育行为,“生得起、养不起”。

教育成本明显攀升,1997-2019年中国公立幼儿园在读人数比例从95%降至44%。

医疗费用持续上升,1990-2020年城镇居民医疗保健支出上涨85倍。

房价快速攀升,2004-2020年房贷收入比从17%增至56%。

“四二一”家庭结构养老负担重挤压生育意愿。

女性劳动参与率高但就业权益保障不够,导致生育机会成本高。

这些未来都将成为改革的对象,降低生育、养育、教育的成本。

图片

图片

4、国际上,鼓励生育有哪些经验?效果如何?

OECD国家鼓励生育政策体系主要涵盖保障休假、经济补贴、托幼服务、女性就业支持等四个方面,后三项效果更明显。

其中,休假长度和生育水平相关性弱,其中原因在于延长女性休假时间与保障其就业权益存在一定矛盾。

家庭福利开支比例与生育水平有一定相关,2020年OECD国家家庭社会福利与GDP的比例平均约15.3%。

入托率与生育水平有一定相关,0-2岁入托率越高,生育水平越高,2019年OECD国家0-2岁平均入托率为36.1%。

女性就业权益保护与生育水平有一定相关,男女就业差距越小,生育水平越高。

图片

5、法国积极推进家庭和工作的平衡,总和生育率1.83,效果较好。

法国早在二战前就开始鼓励生育,通过完善细致的津贴体系、多样化的托幼服务和打造家庭友好型企业氛围等来实现工作和家庭的平衡,2020年总和生育率达1.83,成为发达国家生育率最高的之一。

2020年法国家庭社会福利占GDP比重达22.6%,在OECD国家中排名第二;2019年0-2岁入托率达60.4%,远高于OECD国家平均水平。

法国大企业携手打造家庭友好型企业氛围,男女劳动参与率差距不到10%;此外,占比约9%的移民对法国生育率回升也起到一定作用。

图片

6、日本在应对老龄化少子化方面较失败,教训深刻。

2020年总和生育率1.34,2065年人口较2020年将减少25%,人口形势严峻,是世界上老龄化少子化最严重的国家之一,被称为“国难”,主要原因是:

1)错过调整生育政策最佳时机,日本1950-1989年长期实施控制人口政策,直到1990年总和生育率降至1.57才开始鼓励生育;

2)鼓励生育政策力度较弱,日本家庭社会福利占GDP比重仅12.2%,在OECD国家中处于较低水平;

3)“男主外、女主内”性别分工较为普遍,职场性别歧视严重,越来越多日本女性推迟或放弃结婚生育,1990-2019年女性结婚年龄从20-24岁推迟至25-39岁。

老龄化少子化导致日本老年人口过多社会活力下降、社会阶层固化、“M型社会”、年轻人步入“低欲望社会”、社会医疗养老负担持续加重等;老龄化少子化叠加90年代初股市房市大泡沫破裂,债务通缩循环,经济陷入“失去的三十年”。

日本的今天会不会是中国的明天?

图片

7、如何提高生育率?

综合国内外经验教训,我们建议加快构建生育支持体系。

一是实行差异化的个税抵扣及经济补贴政策,覆盖从怀孕保健到18岁或学历教育结束,经济补贴参考当地生活成本和工资水平,一线城市三孩经济补贴应在每月3000元以上,三四线城市根据各地生活成本补贴在每月500-1000元左右。

二是加快建设普惠托育体系尤其是托育服务供给,大力提升0-3岁入托率从目前的5.5%提升至50%,并对隔代照料实行经济鼓励。

三是将0-3岁托育和学前教育纳入义务教育,减免高中、大学部分学费。生孩子不仅是每个家庭的事,孩子长大了是国家的未来,是年轻劳动力、各个岗位的建设者、奋斗者、追梦者。

四是进一步完善女性就业权益保障,并对企业实行生育税收优惠,加快构建生育成本在国家、企业、家庭之间合理有效的分担机制。

五是加强保障非婚生育的平等权利。

六是加大教育医疗投入,促进教育公平,推动以城市群战略、人地挂钩、控制金融杠杆、房产税为主的新房改,降低抚养直接成本。

责编:陶纪燕 | 审核:李震 | 总监:万军伟


相关推荐
下载