"日薪208万"郑爽将5公司告上法庭,索要1个亿,发生了什么?
券商中国
2021-12-10 08:08:17
作为阴阳合同事件的主角,郑爽曾被前男友张恒爆料在《倩女幽魂》项目中获得收入1.6亿元,若按照工作日计算,日薪超208万元,一度令外界瞠目结舌,“日薪208万”也一时登上了热搜。

12月9日晚,上市公司ST北文发布的一份公告迅速成为各方关注焦点。

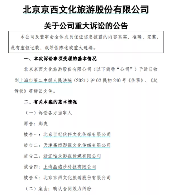
上述公告透露,此前因偷税漏税被罚2.99亿的郑爽,因为片酬纠纷正在起诉5家公司,要求支付超1亿元,其中就包括ST北文。

作为阴阳合同事件的主角,郑爽曾被前男友张恒爆料在《倩女幽魂》项目中获得收入1.6亿元,若按照工作日计算,日薪超208万元,一度令外界瞠目结舌,“日薪208万”也一时登上了热搜。

郑爽起诉5家公司,索赔1.08亿

ST北文公告称,公司近日收到上海市第二中级人民法院(2021)沪 02 民初 240 号《传票》、《起诉状》等诉讼文件。原告为郑爽,被告方共5个。郑爽请求判令上海晶焰沙科技有限公司向原告支付 1.0825 亿元,请求判令北京世纪伙伴文化传媒有限公司、天津嘉煊影视文化传媒有限公司、浙江唯众影视传媒有限公司、北京京西文化旅游股份有限公司(简称ST北文)对1.0825亿支付义务承担连带责任。

图片

值得一提的是,根据股权结构,被告一北京世纪伙伴文化传媒有限公司是ST北文的子公司。

此次案件所涉及的电视剧或正是《倩女幽魂》,郑爽起诉的5家公司均曾缠绕在《倩女幽魂》利益网中。据北京文化公告,《倩女幽魂》为其前全资子公司世纪伙伴投资拍摄,天津嘉煊为该剧的承制方,负责制作完成该剧。

对于郑爽的起诉,ST北文在公告中回应称,郑爽因某电视剧演员片酬纠纷问题起诉公司,公司作为该剧的投资出品方,但未与郑爽及其关联公司签署过相关协议。公司将积极应诉,密切关注上述案件的进展情况并及时履行信息披露义务,并将采取法律手段,维护公司合法权益。

此前,根据郑爽前男友张恒的爆料,郑爽从ST北文出品的《倩女幽魂》(后改名为《只问今生恋沧溟》)获得1.6亿片酬,涉及使用阴阳合同偷税漏税的行为。由于这部戏的拍摄周期在77天左右,当时网友算了一笔账,整部影片的片酬为1.6亿,折合下来日薪为208万元,如此高额的天价令人瞠目结舌,引起广泛讨论。

后经立案调查后,8月27日,国家税务总局公布了对郑爽偷逃税案件的处理决定。上海市税务局第一稽查局已查明,郑爽于2019年至2020年未依法申报个人收入1.91亿元,偷税4526.96万元,其他少缴税款2652.07万元,依法对郑爽作出追缴税款、加收滞纳金并处罚款共计2.99亿元的处理处罚决定。同时,国家广电总局公布了对郑爽的“封杀”令:不得播出其主演的电视剧《倩女幽魂》,各级广播电视、广播电视视频点播业务和网络视听节目不得邀请郑爽参与制作节目,停止播出其已参与制作的节目。

曾为“票房之王”,ST北文股价已跌近90%

作为一家知名公司,ST北文此前在行业内还是很有影响力的,一度被称为“票房之王”。《战狼2》《流浪地球》《你好,李焕英》《我不是药神》等都是这家公司出品。然而谁也没有想到,就是这样一家公司突然爆雷了。

在郑爽因阴阳合同偷税漏税被重罚的同时,ST北文也因财务造假吃了罚单。

证监会8月27日表示,ST北文子公司北京世纪伙伴文化传媒有限公司在2018年虚假转让《倩女幽魂》和《大宋宫词》两部电视剧的项目投资份额收益权,虚增收入4.6亿元,虚增净利润1.91亿元,2018年年度报告存在虚假记载。

根据2005 年《证券法》证监会拟决定对ST北文给予警告,并处以60万元罚款;对相关责任人给予3万——30万元的罚款,并拟对娄晓曦采取3 年证券市场禁入措施,在禁入期间内,除不得继续在原机构从事证券业务或者担任原上市公司、非上市公众公司董事、监事、高级管理人员职务外,也不得在其他任何机构中从事证券业务或者担任其他上市公司、非上市公众公司董事、监事、高级管理人员职务。

业绩方面,10月28日晚间,ST北文发布2021年第三季度报告。报告期内,ST北文实现营业收入1.37亿元,同比增长1746.48%,归属于上市公司股东的净利润1733.95万元,同比增长132.96%。年初至三季度末,ST北文实现营业收入1.59亿元,同比增长1114.02%,归属于上市公司股东的净利润亏损2772.31万元。

值得注意的是,针对上述三季报,董事薛莉表示其作为ST北文新董事,尚在积极熟悉情况,无法对2021年第三季度报告发表意见,无法保证公司2021年第三季度报告内容的真实、准确、完整。

股价方面,2021年以来ST北文股价继续走低,截至12月9日收盘,报5.12元/股。今年以来整体跌幅12.78%,最新总市值36.7亿元,较2015年的最高价市值已蒸发近九成。

图片

影视板块何时才能翻身?

去年以来,受疫情影响,叠加影视娱乐圈明星风波不断,整个影视板块持续低迷。如今在经历了大幅调整之后,影视板块还有机会吗?

从近期股价走势上看,影视板块并没有明显的反转迹象。不过,消息方面倒是有一些利好。

近日,国家电影局发布《“十四五”中国电影发展规划》,目标每年推出10部左右叫好又叫座的国产精品电影,票房过亿元的国产电影数量保持在50部以上,并且国产电影总票房保持在占比55%以上。银河证券认为,作为文化强国战略的一部分,《规划》在中国电影产业的全流程和全产业链上给出了规划和支持政策,对于全产业上下游的所有公司和从业者长期利好。

此外,据《人民日报》,截至12月8日,2021年中国电影总票房和银幕数量稳居世界首位,全国银幕数达81317块,巨型银幕规模位居世界第一。过去5年,中国电影生产总量超过4000部,观影人次超过80亿。

机构方面,多家机构看好贺岁档丰富的内容带来的影视板块投资机会。

中泰证券近期研报认为,2021年观众观影需求进一步回暖,档期票房集中趋势明显,优质影片票房表现力佳。艺恩数据显示,2021年五一档票房达15.1亿(除服务费,下同),超过疫情前2019年五一档票房。2021年十一档票房与2019年近乎持平,十一档优质影片《长津湖》成为中国影史票房冠军,截止2021年12月2日19点,累计票房达53.30亿,观众对于优质内容影片消费需求高,高质量影片票房表现力有望进一步提升。由于院线头部效应进一步提升,看好院线龙头公司万达电影、光线传媒。

西部证券研报表示,供给端看,影院新开增速明显放缓,倒闭影院数量也增多。需求端看,我国票房还有一倍的增长空间。多部重点影片定档贺岁,将共同提振大盘,建议关注市占率不断 提高、运营效率高、高经营杠杆、制片+影院产业链协同的万达电影。

中信建投研报称,2022年春节档影片排布丰富,有望延续2021年表现。2021年春节档票房达78.22亿元,较2019年增长32.47%,刷新春节档票房纪录。2022年有望延续2021年就地过节防控举措。目前已有11部影片定档春节,优质影片排布丰富10-11月以来,片方逐步释放出前期储备的优质影片,以《扬名立万》为代表的优质影片仍对大众有较好的拉动效果。而今年贺岁档与明年春节档优质影片供给丰富,预计进一步拉动观影需求。推荐关注万达电影、光线传媒、猫眼娱乐。

责编:刘安琪 | 审核:李震 | 总监:万军伟


相关推荐
下载