
大河财立方《极刻》第644期
大河财立方《极刻》团队记者 唐朝金
都说“同患难易,共富贵难”。
这一如刚刚通过出售BioVison公司,获得大笔资金,从而解除债务和商誉问题的新开源。
12月3日,随着一份换帅公告,博爱新开源医疗科技集团股份有限公司(以下简称新开源)董事会“内斗”撕下了最后的“遮羞布”。
当天,新开源发布公告,宣布“罢免”董事长王坚强,继任者为新开源现任总经理张军政。根据公开资料,张军政系新开源第一大股东王东虎的女婿。
王坚强到底因何被突然罢免?坊间传闻的新开源董事会内斗到底内情如何?12月5日、12月6日,大河报·大河财立方记者分别专访张军政、王坚强,试图找到这些问题的答案。
同意7票,反对1票
新开源在任董事长被罢免
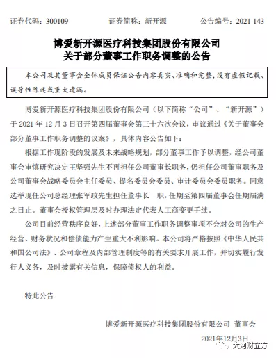
12月3日晚间,新开源发布公告,在当日召开的董事会上,审议通过了《关于董事会部分董事工作职务调整的议案》。根据议案,经董事会审慎研究决定王坚强不再担任公司董事长职务,仍担任公司董事职务及公司董事会战略委员会主任委员、提名委员会委员、审计委员会委员职务。同意选举张军政为董事长。
当天该议案的表决结果为:同意7票,反对1票。
投反对票者,为新开源前董事长王坚强。
对于在任上被罢免,王坚强给出的反对理由有:
1.目前新开源非独立董事内,没有人比王坚强更加胜任董事长一职。
2.张军政的管理能力、专业知识技能在占公司80%业务比重的精细化工高分子材料业务方面比较欠缺,属于外行领导内行。
3.如果张军政成为公司法人代表,作为生产安全、经营安全、环保安全的直接责任人,从目前工厂多个甲类危化品生产装置、储存装置和重大危险源装置情况,以及数量达到万吨级生产水平的实际情况,其本人相关的安全生产知识和指挥运作能力不足。
同时,在当天的董事会上还审议通过了《关于补选王东虎先生为第四届董事会非独立董事的议案》《关于回购公司部分股份方案的议案》和《关于提请股东大会授权公司董事会全权办理本次回购工作相关事宜的议案》。
针对这些议案,王坚强均投反对票,并给出了具体理由。
需要说明的是,新开源由河南博爱开源精细化工厂改制而来,王东虎、杨海江和王坚强为创始股东。
焦点1
换董事长是会前一晚临时加的议题?
“12月2日晚上,知道5名董事联合署名发起罢免我的议案,我一夜未眠。”12月6日上午,在焦作某酒店的房间,王坚强接受大河报·大河财立方记者独家专访时表示。
据王坚强介绍,11月28日,新开源董秘邢小亮告知其将在12月3日召开董事会,“议案”只有一个《关于补选王东虎先生为第四届董事会非独立董事的议案》。该议案的落款日期为11月22日。
“根据规定,我收到推举信10天召集董事会就可以。尽管他们给我的时间晚了,我还是同意了12月3日召开董事会。”王坚强说。
然而,12月2日,在推举王东虎担任董事的议案之外,王坚强又收到《回购股份》和《董事会部分董事工作调整》两项议案。王坚强表示,“根据董事会议事规则和章程,对于这些新议案,我本想10天内开会就行。”
当天晚上10点,王坚强再次收到5名董事联合署名发起的《回购股份》和《董事会部分董事工作调整》等紧急议案。根据规定,超过半数董事联名提起议案,必须上董事会。
12月6日下午,新开源董秘邢小亮在接受采访时表示,11月22日是董事们提出开会的时间。关于为什么呈送给王坚强的时间晚,之前已经和王坚强解释汇报过。“这个时间也不是关键的问题,很多公司都会有临时董事会。”
同时,邢小亮表示:“12月1日,董事们已经提出了回购议案,我还在‘董事会’群里问,要不要发召开会议的通知。坚强总(王坚强)就截了一段话:‘董事长接到股东提案10天内发出通知’发到了群里,意思是不让发。后来董事们感觉没办法,当天下午在查了相关的公司章程之后,发起并提交了紧急议案到公司董事会微信群。”
尽管罢免董事长的紧急议案让王坚强“措手不及”,但“罢免”的“风”其实一周前已经吹过。
12月6日,在一份署名为王坚强的《告新开源全体员工、全体股民书》中,王坚强提到:“上周五(11月26日)前董事长杨海江通知我开一个座谈会,主题是杨海江先生要求我主动辞去董事长职务,理由是目前公司管理混乱、经营不良。我当天的回答是:一派胡言、颠倒黑白。因此我断然拒绝他的这个无理要求。”
焦点2
因公司未来方向意见相左被罢免?
12月5日下午,刚开完一下午会的张军政,在其办公室接受了大河报·大河财立方记者的采访。
对于为何突然罢免一位在任董事长,张军政表示:“主要原因是对公司未来的发展方向,坚强总(王坚强)和董事们出现了重大分歧。”
据张军政介绍,作为一家以PVP起家的精细化工企业,公司在2015年切入精准医疗赛道,经过过去几年的积淀,目前即将进入爆发期。
“通过过去几年公司在资本市场上的运作,公司人心思定,觉得还是要回归到之前制定的PVP和精准医疗双主业上来,但他却坚持要往PVP产业链的上游走,去开拓大化工领域,投资额度很大,并且投资的BDO和电石行业已经公告的产能,已经超过了市场需求。这让董事们觉得不安,屡次沟通无果之后,董事们使用了紧急罢免议案。”张军政表示。
对此,王坚强表示,公司在经过过去多年的深耕之后,PVP行业即将迎来天花板。在这个时候,将产业链向上游的BDO、NMP和电石行业延伸,是必要的,也是为新开源打开一片新天地的重要手段。
“投资BDO、NMP是我们产业链目前的重大发展机遇,特别是在当下新能源市场广阔的情况下,投资BDO、NMP和吸收已批的现有电石产能,可以促使公司抓住新能源和可降解塑料等方面的发展机遇,使公司发展晋升到一个全新的高度。”王坚强表示。
对于BDO公告产能已经供大于求的问题,王坚强表示,这种说法并不成立,公告产能并不等于实际产能,特别是在国家能耗双控和环保等政策压力下,电石资源的供应量是有限的。因此宣布要上的项目中,真正能够上马的项目只占很小的比例,能够拥有电石产能的BDO项目更是少之又少。
对于投资额度的问题,王坚强表示,这个项目是分阶段实施的,一期5个投资人出资20亿元,新开源出资会有5亿多元。“这个数字和他们现在实施回购的金额是差不多的。他们为什么愿意去回购,都不愿意去投资一个15个月就能达产,达产之后每个月利润丰厚的新项目?”
焦点3
谁造成了新开源焦作中站区项目延迟?
今年1月新开源公告,新开源将在焦作市中站区实施PVP一期项目,建设资金约1.83亿元,建设内容主要包括年产2万吨NVP装置、5000吨乙烯基醚综合生产车间,建设期约28个月。
11月1日,新开源在回复投资者提问时表示,PVP一期项目已签署入驻协议、获得用地红线图,预付了土地使用款500万元。
达产延期已成事实。尤其在当前PVP下游新能源市场需求广阔,PVP产品供不应求的情况下,新开源中站区PVP项目延期,对新开源的损失,不言而喻。
事实上,对于王坚强被罢免,张军政给出的另一个理由是:“因为他力挺BDO等大化工项目,耽误了位于焦作中站区PVP项目的推进。”
对此,王坚强表示,自己三年前向王东虎建议在焦作中站区实施该PVP项目,但遭到王东虎的坚决反对。
“设计单位为我们提供了一条2万吨NVP的生产线设计方案,这个方案遭到了王东虎的反对。王东虎表示,这个方案是大马拉小车。意思就是,假如不能满负荷达产,就会造成成本的上升。但综合来看,虽然2万吨的生产线比5000吨的生产线,产能扩大了4倍,但投资只增加了1.5倍,所以大马拉小车的说法是站不住脚的。”王坚强表示。
据王坚强介绍,2020年10月,在多方努力劝说下,最终王东虎接受了这一方案。同时,据王坚强介绍,2021年年初焦作中站区的PVP项目开始启动后,因为当地政府人员变动等多方面因素,工程进度有所延误。
焦点4
分散的股权,垂涎的控制权
都说“同患难易,共富贵难”。无论是张军政还是王坚强,都承认一点:三个创始人,曾有过美好的过往。而这个美好的过往,曾持续20多年。
1994年,山西晋城人王东虎在江苏人王坚强的牵线搭桥下,与日本联友株式会社合作,成立山西新联友滤材有限公司。
此后,王坚强在天津成立另一家公司,借此接触到PVP产品,并得知河南博爱开源精细化工厂(以下简称博爱开源)有改制计划。此后王坚强、王东虎又联合焦作本地人杨海江,共同出资拿下博爱开源。
此时,几个人的合作是亲密无间的,分工也异常分明:本地人杨海江负责外联,处理各种关系;王坚强负责技术、销售和对外贸易;王东虎会计出身,懂财务,负责公司管理。由此,新开源的铁三角正式成立,改制后的博爱开源业绩也蒸蒸日上。
此后,在王东虎的引荐下,方华生(新开源前董事长)参与到新开源的改制工作当中,并帮助新开源在2010年登陆创业板。
只是,在改制过程中,形成了王东虎持股占比19.94%、杨海江持股占比9.69%、王坚强持股占比9.69%的局面。这样的持股比例,一方面是谁也不能一家独大,必须三方共同协商才能有结果。另一方面,这一分散的股权结构,也为今天的内斗埋下了伏笔。
在经过上市的甜蜜5年之后,王东虎和王坚强的分歧终于到来。
据王坚强介绍,2016年,王东虎逐步将新开源PVP板块的一些审批管理权限,在未经商议的情况下,直接“授予”其女婿张军政,这也造成王东虎与王坚强产生隔阂。
“味道变了,感觉已经和他无法推心置腹地去交流了。”王坚强表示。
也由此,新开源董事会的内斗逐步升级,并最终导致12月3日的董事长被罢免。
“这两天我一直在反思,为什么这5位董事都会在罢免议案上投赞成票。”王坚强说。
焦点5
内斗之下,新开源将走向何方?
作为国内PVP行业当之无愧的第一,尽管过去几年,因收购美国公司BioVison,新开源背负了巨额债务,也造成商誉高企、创始人股权质押殆尽等问题。但今年10月,新开源将BioVison出售,换回3.4亿美元的真金白银,也宣告新开源在财务层面上的捉襟见肘告一段落。
只是,随着一纸公告将新开源高层内斗的“脓包挤破”。下一步,新开源是否会出现“高层打架,小散遭殃”的局面?
对此,张军政在接受大河报·大河财立方记者采访时坦陈,当前一个重要的工作就是稳定公司的生产经营,特别是稳定化工板块的生产经营队伍。其次,通过管理制度建设,来真正实现靠制度管理人、激励人,为大家创造一个良好的工作氛围。同时,也要积极抓好团队建设,把人才梯队储备好,真正发挥团队的力量。
对于公司未来的发展战略,张军政表示,在和公司董事和股东沟通之后,大家一致认为,之前制定的“坚持精细化工和精准医疗双平台稳健发展”战略还要继续坚持下去。
“精细化工方面,我们会继续夯实公司的龙头地位,拓宽主业的护城河。而精准医疗在经过过去7年的深耕之后,相信很快将迎来爆发。”张军政表示。
12月6日一大早,王坚强去医院做完核酸检测,为接下来的旅行做好出发前的各项准备。
“过去两天,我反思了很多,从开始的气愤到现在的平静。接下来,我要出去散散心,然后再决定下一步怎么走。”王坚强表示。
需要说明的是,之前方华生因挪用上市公司款项而被冻结的1160万股,将于12月21日公开拍卖,这部分股权拍卖是否会引起新的纷争,目前尚不可知。并且,随着新开源新董事长的上任,新开源的内斗是告一段落,还是刚刚开始?大河报·大河财立方也将继续保持关注。
责编:杨志莹 | 审核:李震 | 总监:万军伟