补贴来了,卫辉受灾商贸企业和个体商户速看→
大河财立方
2021-08-25 17:08:00

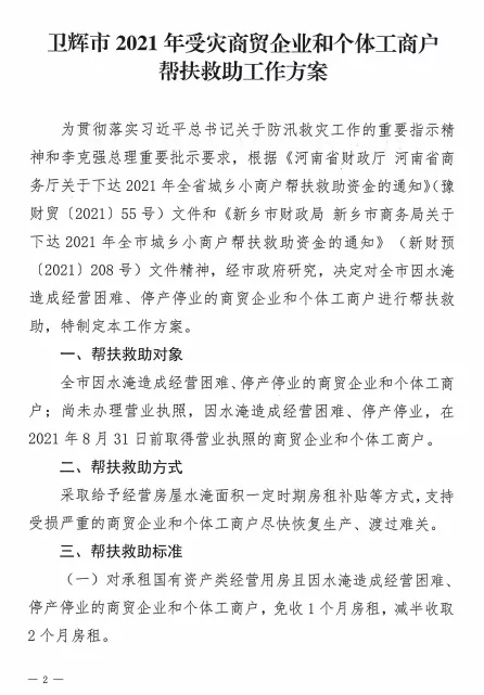
【大河财立方消息】8月25日,卫辉市人民政府发布《卫辉市2021年受灾商贸企业和个体工商户帮扶救助工作方案》。

帮扶救助对象包括全市因水淹造成经营困难、停产停业的商贸企业和个体工商户;尚未办理营业执照,因水淹造成经营困难、停产停业,在2021年8月31日前取得营业执照的商贸企业和个体工商户。

据方案披露,此次采取给予经营房屋水淹面积一定时期房租补贴等方式,支持受损严重的商贸企业和个体工商户尽快恢复生产、渡过难关。

具体帮扶标准如下:

 

图片
图片
图片
图片

责编:陶纪燕 | 审核:李震 | 总监:万军伟


相关推荐
下载