
【立方舆情通】每年的央视3·15晚会对于品牌和企业舆情处置而言,都是一场躲不过去的大考。“爆雷”之后,企业如何迅速反应,有针对性地做舆情管理方案,决定了各家在这场舆情管理大考中的成绩。
在今年的3·15晚会上,包括科勒卫浴、UC浏览器、360浏览器、智联招聘、前程无忧、英菲尼迪等被相继点名。立方舆情通跟踪梳理发现,被点名企业虽相继在微博、微信等社交平台发布声明进行回应、道歉,但回应效果参差不齐,有的甚至引发新一轮舆情。
至不诚而添新忧
惨白回应反起新舆情
快不等于好。
今年3·15晚会后,回应最快的当数英菲尼迪,再次引发舆情的,也是英菲尼迪。
3月15日22:06,“英菲尼迪中国”在其官方微博发布首次回应。该声明称,针对3·15晚会报道的变速箱问题,英菲尼迪中国将设置“专属客服”,为车主提供一对一的沟通服务。
(英菲尼迪首次回应)
不过如此致歉声明,免不了给人一种“套路”的味道。承认问题、予以致歉,将受影响范围缩小在“QX60”车主,这看似用词严谨、形式规整的声明,仿佛已经成为诸多企业总结出的一套不易出错的最优模板。只是这模板好用,但是能起到平息舆情的效用吗?立方舆情通发现,该条致歉声明评论清一色地指出“没诚意”“回应跟没回应没有区别”。
面对公众反馈,3月17日,英菲尼迪针对上述问题进行二次回应。相比首次回应来看,二度回应内容较为详实。首先针对问题二次道歉,其次提出解决方案,将进口QX60变速箱的保修期延长至“8年或20万公里”,同时退还相关维修费用。二次回应之后,立方舆情通发现,英菲尼迪中国的该条微博下已关闭评论功能。
关闭评论并没有控制舆情走向。众多舆论内容当中,关于“一个500人的车主微信群里,多达200人的车辆变速箱出现问题”的讨论尤为热烈。更让车主气愤的是,英菲尼迪厂家为平息舆论,为消费者延保期限取决于车主维权的力度。有车主表示,闹得凶就长一点、闹得少就短一点、不闹就不延保。此类“看人下菜,区别对待”的舆情处置方案更引发公众不满情绪。据立方舆情通数据抓取,目前英菲尼迪敏感信息占比55.28%,舆论倾向目前来看不容乐观。
(敏感信息占比)
同为车企的长安福特也火速回应了3·15晚会的曝光,该企业于15日22时47分就央视报道的汽车变速箱生锈内幕、设计存缺陷坑消费者等问题发表了声明,表示对给消费者使用和体验造成的困扰与不便深感抱歉,并针对存在此问题的变速器提供免费维修。然而,该条声明并无明显平息舆情的效果,立方舆情通发现,网友大多存在“不要等到被曝光了才亡羊补牢”的评价。针对公众对第一条声明的反馈,长安福特于16日19时26分又追加了一条声明,加大了保修力度。
显然,道歉速度快不代表即刻解决问题,英菲尼迪和长安福特的舆情处置方案仿佛止步于向受害消费者道歉,而并未从根本解决品控问题。一旦热度散去,产品问题便会大概率重回无人问津的状态,此类避重就轻的处理方式被网友调侃为“渣男式”公关,不主动、不解决、不负责。
以诚意换谅解
实质性整改阶段性平息舆情
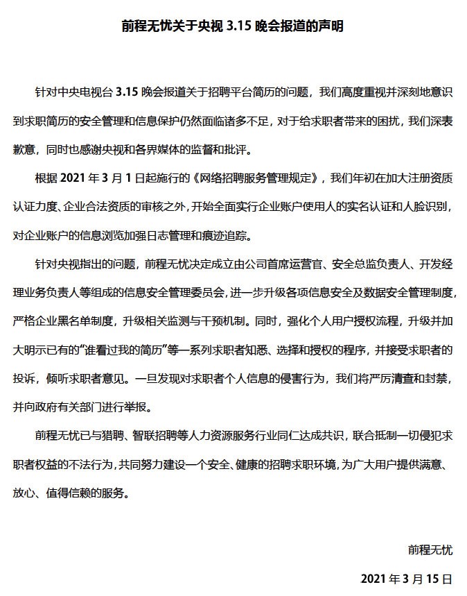
在此次的舆情回应中,前程无忧、智联招聘在速度、力度、制度三方面,都达到及格水平。尤其前程无忧,在涉事企业的舆情处置中算是最为完善。
3·15晚会播出后当晚,前程无忧即针对该报道中提到的“简历给钱随意下载”情况作出回应,针对问题,决定成立信息安全管理委员会,进一步升级各项信息安全及数据安全管理制度,严格企业黑名单制度,并升级“谁看过我的简历”程序。
立方舆情通认为,从舆情处置的角度来说,前程无忧的回应可圈可点。首先该企业开门见山明确态度:致歉并感谢监督,其次,此次回应提出了具体可行的解决方案,在一定程度上挽回了求职者的信任危机。值得关注的是,该回应直接表示首席运营官、安全总监、开发经理业务负责人将成立信息安全管理委员会,“一把手”挂帅更增添了用户的信任度,在危机中为企业树立“消费者至上”的服务理念。
随后,智联招聘也在官方微博中回应称,已于第一时间成立专项团队,对相关内容进行调查处理,并以CEO挂帅进行安全委员会的后续整改工作。此外,该企业已在部分个人用户的电话号码上实行虚拟中间号码,此功能将于24小时内实现全量上线。值得注意的是,前程无忧、智联招聘、猎聘这三家招聘企业在公告中都表示已经达成共识,联合抵制一切侵犯求职者权益的不法行为。
(智联招聘回应)
不难看出,相较于英菲尼迪的“套路”式道歉,前程无忧与智联招聘在舆情处置时选择了对消费者负责,提出可行的整改措施的同时也为企业日后的发展树立正面形象。截至3月17日15:00,全网关于前程无忧、智联招聘的敏感信息占比40.41%,敏感信息明显少于英菲尼迪。
(敏感信息占比)
相同问题屡现
企业舆情处置更看行动
立方舆情通梳理发现,3·15年年曝光,涉事企业年年致歉,但终究只解决了少数问题,大多问题依然屡禁不止、春风吹又生。
比如今年被曝光的搜索引擎头部企业的360搜索,该公司以“公式化”回应称将高度关注此问题,将彻查相关代理商,对违法行径严肃处理。不过立方舆情通注意到,在2013年360搜索就因医疗广告问题,保证不再做医疗广告,此时再次被曝光,不仅亲手打脸,更让大众对其回应的诚恳性产生怀疑。UC浏览器的回应与360搜索有着异曲同工之处,诚意如何有待商榷。
立方舆情通认为,商家的良知和自律,是消费市场认可的不二法宝。完善的内部控制,高质量产品的保证才是企业抵御舆情的最佳手段。
分析此次3·15曝光后的企业回应不难看出,当企业曝出舆情,企业往往考虑采取成本最低的“道歉模板”予以回应。在部分涉事企业看来,大众容易“健忘”,风吹过去再露头,对企业没有太大影响。
但经过立方舆情通跟踪后续舆情研判,此类方式方法对疏导公众情绪,平息舆情并无明显作用,反而更容易适得其反,引发公众不满情绪。舆情反复,最终伤的还是企业。
当下,企业被曝出舆情后,早已不是一纸道歉声明就能搪塞过去的,而更应该有点“干货”,向公众传达出解决问题的诚意及“用户至上”的理念,给出明确的整改措施并落地。而企业也应通过日常对于用户反馈的收集,不断完善自身管理体系和产品质量体系,莫等舆论“爆炸”,那时想亡羊补牢可能也已经晚了。(立方舆情通研究员 程涵莹)
责编:黄鑫 | 审核:李震 | 总监:万军伟