2020年证券监管处罚拆解报告:罚单增60%,中信证券投行业务罚单最多
21世纪经济报道
2021-02-28 18:05:08
2020年违规买卖股票、代客炒股等行为仍屡禁不止,处罚力度也明显加大。因为业务违规和内控不完善,2020年有8家券商被暂停一项或者多项业务。

前 言

2020年无疑是资本市场全面深化改革的大年,3月新《证券法》实施,8月创业板指注册制正式实施,在全面推行注册制的趋势下,监管处罚日益凌厉。

南财智库-21资管研究院根据证监会公开数据及第三方机构统计,2020年违规买卖股票、代客炒股等行为仍屡禁不止,处罚力度也明显加大。因为业务违规和内控不完善,2020年有8家券商被暂停一项或者多项业务。

2020年,证监会及其派出机构给证券公司(含证券投资咨询公司,下同)和从业人员共开出255张罚单(以公示时间为统计口径,下同),同比大增59.4%。其中233张行政监管措施函罚单,22张行政处罚决定书罚单。

除了证监会外,中国人民银行也给证券公司和从业人员开出13张罚单;沪深交易所、全国股转公司、中国证券业协会、中国银行间市场交易商协会采取自律性监管措施共20件。

2020年证券公司及从业人员累计收到288张罚单,其中证监会罚单数量占比高达88.5%,本期报告将对此进行重点分析。由于部分罚单是一对一送达,本报告统计的数据可能少于实际罚单数据,但已囊括绝大部分罚单,具有一定代表性。

统计和分析发现,2020年证券业监管处罚呈现三大趋势:一是从原来的重个人处罚转向机构连带处罚,既罚机构又罚个人的“双罚制”或将成为常态。二是罚单数量明显大增,处罚力度加大,2020年有8家券商被暂停一项或多项业务,被罚原因大多为业务违规、内控不完善等。三是2020年为了配合注册制推行、压实中介机构责任,投行业务罚单明显大增,相比2019年增加33%,是2020年证券公司和从业人员收到罚单最多的业务领域。25位保荐人被处罚,其中以IPO项目处罚居多,一些财务造假、信披违规的大案也导致相关券商保荐机构和保荐人被重罚。

粤、沪、深罚单数量最多

从罚单地区分布来看,证监会总部罚单数量以49张排第一;从地方证监局来看,广东证监局、上海证监局、深圳证监局罚单数量分别排第一、第二、第三。

从行政处罚金额来看,北京证监局罚没金额最高,达到1438.56万元;其次是江西证监局,罚没712.52万元;证监会罚没金额排第三。北京证监局罚没金额较高主要跟一笔超大额罚单有关,其于2020年12月份给光大证券员工王国庆开出一张高达1428.56万元的超大额罚单,没收王国庆违法所得357.14万元,并处以1071.42万元罚款。

重个人处罚转向机构连带处罚

从处罚对象来看,2020年证监会及其派出机构直接开给证券从业人员的罚单有124张,接近一半的罚单直接开给了个人;对证券公司总部处罚案例为84件,对分支机构处罚案例为47件。相比2019年,机构处罚罚单呈现增长趋势,从原来的重个人处罚转向机构连带处罚。

“机构罚单愈加增多和‘双罚制’有关。既罚机构又罚个人的‘双罚制’或将成为常态。”盈科上海刑事诉讼法律事务部主任康烨分析称。

从处罚措施来看,2020年证监会采取最多的处罚措施是出具警示函,共112次;其次是责令改正,二者合计处罚167次,占所有罚单数量的58%。

人民银行主要针对反洗钱工作不到位采取罚款的处罚措施,而沪深交易所、全国股转公司、中国银行间市场交易商协会对证券公司及其从业人员违规行为则主要采取监管关注、通报批评等措施。

违规买卖股票和代客炒股被重罚

一些超大额罚单往往能反映监管处罚的重点,2020年罚没金额最大的前五大罚单无一例外均指向从业人员违规买卖股票和代客炒股,最大的一笔为北京证监局给光大证券员工王国庆开出的罚单,合计罚没金额1428.56万元;申万宏源证券罗蓓合计被罚没329.01万元,排第二,中航证券刘小飞收到一笔320万罚单,排第三。

总体来说,2020年违规买卖股票和代客炒股的罚单不少,包括从业人员用自己或他人的账户买卖股票,有13张罚单;从业人员私下接受客户委托买卖证券/违规代客理财,有超过10张罚单。还有一些证券从业人员作为中介介绍客户委托其他人买卖股票等违规行为。

这些罚单之所以罚没金额较大,因其本身违法所得金额巨大,证监会按照《证券法》第二百一十五条处以违法所得一倍以上的罚款。

《证券法》第二百一十五条明确规定:证券公司及其从业人员违反本法规定,私下接受客户委托买卖证券的,责令改正,给予警告,没收违法所得,并处以违法所得一倍以上五倍以下的罚款;没有违法所得或者违法所得不足十万元的,处以十万元以上三十万元以下的罚款。

证监会涉及罚款的罚单通常为行政处罚,2020年证监会及其派出机构给证券公司及其从业人员的行政处罚共22次,合计罚没金额为2933.77万元。其中罚款2222.39万元,主要处罚对象为从业人员,对从业人员罚款2094.39万元,对证券公司罚款128万元;没收违法所得700.38万元。

针对违规的高管或者项目负责人,证监会2020年还开出不少“认为不当人选”的罚单,共有22张,直接要求证券公司免除违规从业人员的职务,甚至处罚力度大的罚单20年内禁止担任证券公司相关职务。

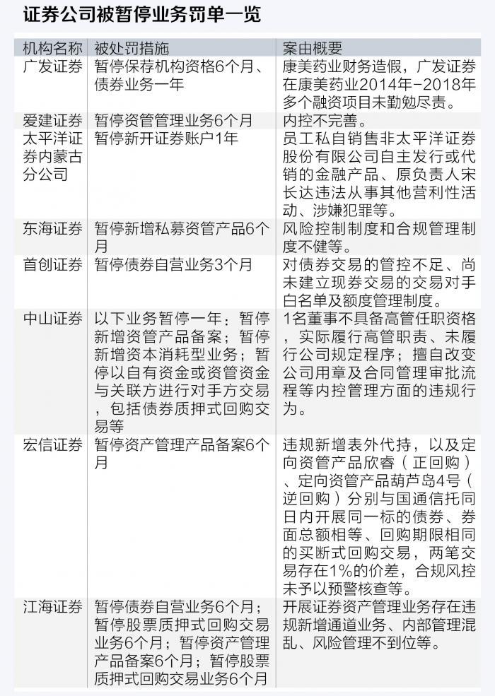
8家券商被罚暂停部分业务

对证券公司来说,罚钱并不是最狠的处罚。2020年有8家券商被暂停一项或者多项业务,其中广发证券被罚最狠,因为涉及康美药业重大财务造假案被暂停保荐机构资格6个月、债券业务一年。

这些被暂停业务的罚单,被处罚原因主要为业务违规、内控不完善等,2020年内控管理方面的罚单有36张。

太平洋证券内蒙古分公司和中山证券暂停业务罚单期限都长达一年,其中太平洋证券内蒙分公司被罚暂停新开证券账户1年,因内蒙古分公司原总经理宋长达长年违规销售其私开投资公司的理财产品,随后兑付危机爆发,投资者维权导致违规行为败露。

中山证券被罚三大业务暂停一年,分别为暂停新增资管产品备案、暂停新增资本消耗型业务、暂停以自有资金或资管资金与关联方进行对手方交易,包括债券质押式回购交易等。中山证券被罚的主要原因为公司治理与内部管理方面的违规,同时控股股东锦龙股份也被立案调查。

此外被罚暂停业务的还有爱建证券、东海证券、首创证券、宏信证券、江海证券。

投行业务为罚单“重灾区”

从罚单涉及的业务领域来看,投行业务为罚单“重灾区”,共收到60张罚单;其次是投资咨询业务,罚单有40张;第三是内控管理,罚单36张;经纪业务的罚单数量也不少,有35张。

投行业务被处罚最多的案由是“未勤勉尽责,尽职调查环节基本程序缺失/缺乏应有的执业审慎/内部质量控制流于形式/未按规定履行持续督导与受托管理义务”,共有15张罚单。

在科创板、创业板相继推行注册制,未来将全面推行注册制的大背景下,监管强化了中介机构的勤勉尽责责任,投行业务罚单相比2019年增加33%。

处罚对象为机构的罚单中,投行业务罚单最多是中信证券,其次为广发证券。如果加上处罚对象为个人的罚单,广发证券投行业务罚单数最多,达到16张;中信证券罚单数第二,共有9张。

中信证券、广发证券收到的机构罚单最多,一定程度上也与其业务体量大有关。某中小券商投行合规人士称:“大券商一直强烈反对‘连坐’,以免收到的罚单太多,所以罚单案例多是针对违规个人,机构受罚的情况较少。”

投行业务牵涉多个财务造假大案

广发证券罚单数较多,主要受康美药业财务造假案牵连。根据证监会行政处罚决定书披露,2016年至2018年期间,康美药业涉嫌通过仿造、变造增值税发票等方式虚增营业收入约300亿元,通过伪造、变造大额定期存单等方式虚增货币资金达886亿元。

广发证券因此被罚暂停保荐机构资格6个月、暂不受理债券承销业务有关文件12个月。同时14名直接责任人及负有管理责任的人员分别被采取认定为不适当人选10年至20年、公开谴责等监管措施。

面值退市第一股中弘股份集财务造假、违规担保、资金占用等违规于一身,2017年前三季度通过借款费用资本化范围、少计财务费用等方式合计虚增利润8.58亿元,在2019年底就收到证监会的行政处罚书,2020年新时代证券作为中弘股份的债券承销商也收到了罚单。

督导券商没有发现上市公司财务造假等信披违法违规行为也收到了罚单,中钰科技2015年虚构36份销售、采购合同,虚增利润占2015年度报告利润的77%,两家督导券商万联证券、太平洋证券因为没有发现公司的违法行为,双双收到广东证监局的罚单。

25位保荐人被处罚

在注册制推行的趋势下,财务造假要在发行环节就杜绝,监管机构强化了对保荐机构和其他中介机构把好拟上市公司信息披露“首道关”的要求。

2020年证监会针对保荐人个人的罚单明显增加,大多因为担任保荐代表人过程中未勤勉尽责而收到罚单。2020年投行业务共有38位个人被罚,涉及10家证券公司。其中有25位保荐人被证监会处罚,被处罚原因有IPO项目未勤勉尽责、未按规定履行持续督导义务等,其中以IPO项目罚单居多。

尤其实行注册制的科创板不少保荐人收到罚单。2020年度证监会及上交所公布的投行业务违规处罚信息中,共7例罚单与科创板相关,均对保荐代表人作出了相应的监管措施。涉及的证券公司包括光大证券、德邦证券、招商证券、申万宏源、海通证券、国信证券及中信证券。

比如中信证券的保荐代表人高若阳、徐欣,因未勤勉尽责、对发行人容百科技的客户信用风险、应收账款回收等情况的核查不充分,而被采取监管谈话的监管措施。

招商证券保荐人林联儡、康自强因为在保荐科创板上市的时候,未发现员工李名义是经销商金华康顺的实际经营者等违规行为,被出具警示函。

保荐人和保荐机构面临越来越严厉的问责和更大的“看门人”责任。证监会2020年修订了《证券发行上市保荐业务管理办法》并于6月份正式实施,加大对保荐机构和相关责任人员的惩戒问责力度。

2020年12月4日,中国证券业协会制定并发布了《证券公司保荐业务规则》(简称《规则》)。《规则》不但在保荐机构和保荐代表人管理、保荐业务自律管理以及压实中介机构责任等方面做出全面细化规定,同时也加大处罚力度,由于“失职”暂停保荐资格最长可达3年。

在注册制全面推行的趋势下,为了压实中介机构责任夯实注册制运行基础,预计2021年投行业务监管处罚会持续保持高压态势。“目前的监管趋势是,压实IPO环节各市场主体的执行责任,包括发行人自己也要对真实性、完整性负责。”信和安律师事务所执行合伙人余能军认为。

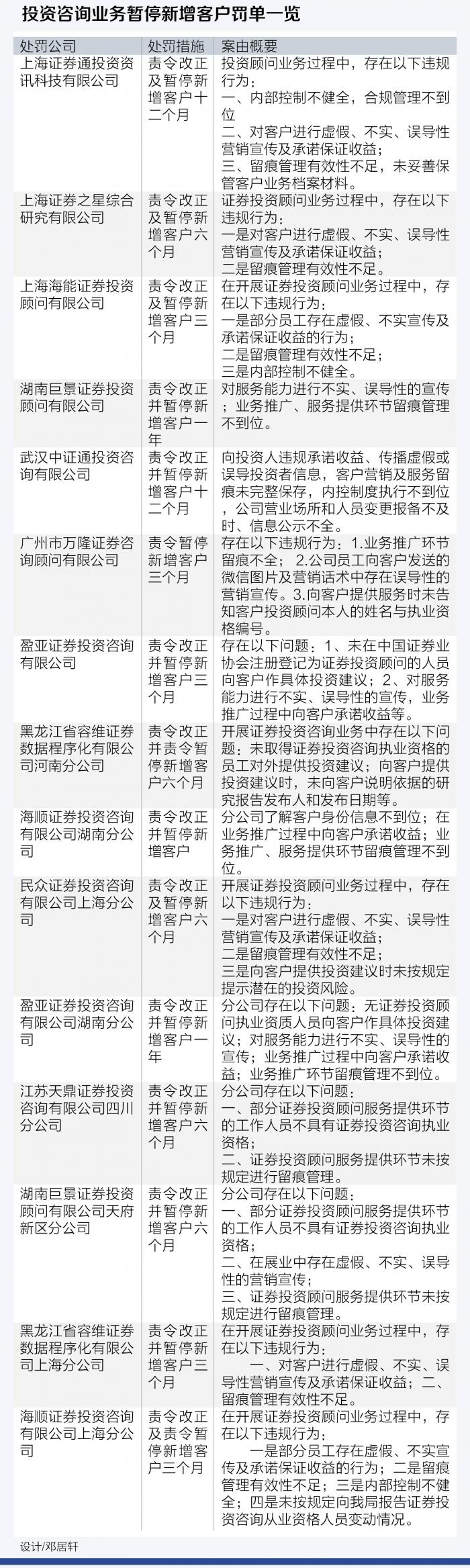
多家证券投资咨询公司被罚暂停新增客户

投资咨询业务是证券公司和从业人员收到罚单数量第二多的业务领域,共有40张罚单。处罚最多的案由是“留痕管理不到位、有效性不足”;其次是误导宣传,有17张罚单。这两大违规行为目前是证监会在投资咨询业务方面最为关注、处罚力度最高的。

2020年证监会对证券投资咨询公司延续“监管风暴”,至少 11家证券投资咨询公司被暂停新增客户,其中上海证券通投资资讯科技有限公司、武汉中证通投资咨询有限公司、湖南巨景证券投资顾问有限公司、盈亚证券投资咨询有限公司湖南分公司等被暂停新增客户一年。

2021年证券业应对措施和展望

综合上述各维度的统计与分析,总结来看,2020年证券会系统公布的罚单数量大幅增长,且涉及的案由、领域广泛;相比往年,罚金也有所加重,对机构、个人的威慑力有所增强。

事实上,这些罚单并不是全部。据某券商投行合规人士介绍,除了这些公开挂网公示的罚单外,还有不少罚单并未公示,“一方面可能是监管部门考虑到有些处罚涉及到很多客户,对维稳不利;另一方面可能是受罚机构或个人与监管点对点沟通后,监管通过综合裁量考虑,为避免负面影响扩大,就单独送达,不对外公示。”

上述人士称,强监管环境下,监管部门自身的责任意识越来越强,预计未来罚单会涉及更多领域更多环节的违规违法情形。

证券监管处罚的加重,与新证券法实施密切相关。

2020年3月1日,中国资本市场正式迎来了《证券法(修订草案)》的实施。新证券法的到来,标志着中国内地资本市场全面深化改革的法律基础已奠定,迈出中国资本市场法制化、市场化进程的重要步伐。

中国政法大学研究生院院长李曙光认为,这次证券法修订是一次大改,贯彻了以注册制为核心的修订理念。注册制和原来的核准制有很大不同,更加强调市场自身力量的作用,更多强调司法功能的发挥。

2019年之前的证券法,实际上是以监管机构为主导的证券法。注册制出来以后,这个理念就发生了根本性的变化,让市场自身体现出它的力量,公司上市准入、交易、退出都要市场化,即整个证券市场运营的体制和机制都要强调市场化。

依法惩处证券违法犯罪行为是严格落实修订后的证券法规定的重要举措。长期以来,上市公司经营管控能力参差不齐,各类证券期货违法行为损害了市场的公平、公开、公正性,随着新证券法处罚力度加大,能够进一步保护投资者合法权益。

新证券法关键举措包括督促中介机构勤勉尽责,如涉及信息披露义务人致使投资者遭受损失的,承担赔偿责任发行人的保荐人、承销的证券公司及其直接责任人员,不能证明自己无过错的,与发行人一起承担连带赔偿责任。大幅加大证券违法的处罚力度,如欺诈发行处罚相关责任主体最高被罚2000万元。信息披露违法罚款从最高60万元提高到1000万元,对于从事虚假陈述行为的组织或股东最高处以一千万元罚款等。

2021年及以后,证券监管趋严是必然趋势。证券机构、证券发行人、上市公司、证券投资咨询公司等市场相关方,如何应对?

盈科上海刑事诉讼法律事务部主任康烨称,对于证券公司,相关法规加大了对证券业务活动的监管,一方面明确要求证券公司不得允许他人以证券公司的名义直接参与证券的集中交易;另一方面压实了承销商的核查责任。同时,进一步厘清了证券公司资管业务的法律性质和法律适用。另外,还将责任落实到个人,明确规定在发行人信披违法时,保荐人、承销证券公司中的直接责任人员,也要对投资者的损失承担过错推定的连带赔偿责任。对于证券服务机构,相关法规统一对除投资咨询机构以外的服务机构实行事后备案管理,同时加强事后的违法责任追究。其中,对于证券服务机构未勤勉尽责的,除最高可处以业务收入十倍罚款外,情节严重的,并处暂停或者禁止从事证券服务业务的行政处罚。

作者:21资管研究院研究员/唐曜华、卢先兵;实习生/赵阳、梁佳璐、万倩倩

统筹:21高级研究员/卢先兵

编辑:马春园

设计:邓居轩 林潢

数据来源:证监会、人民银行网站,北京市尚公律师事务所严骄律师团队,南财智库整理。

责编:李震 | 总监:万军伟


相关推荐
下载