
【大河报·大河财立方】(记者 王磊彬)1月28日,A股上市公司河南思维自动化设备股份有限公司(以下简称思维列控)发布业绩预告,2020年净利润预计亏损5.4亿元~6.1亿元,与2019年盈利7.89亿元相比,净利润巨亏。
思维列控表示,业绩预亏主要是由于公司拟计提此前收购的河南蓝信科技有限责任公司(以下简称“蓝信科技”)资产组商誉减值准备所致,影响金额为8.2亿元~8.8亿元。
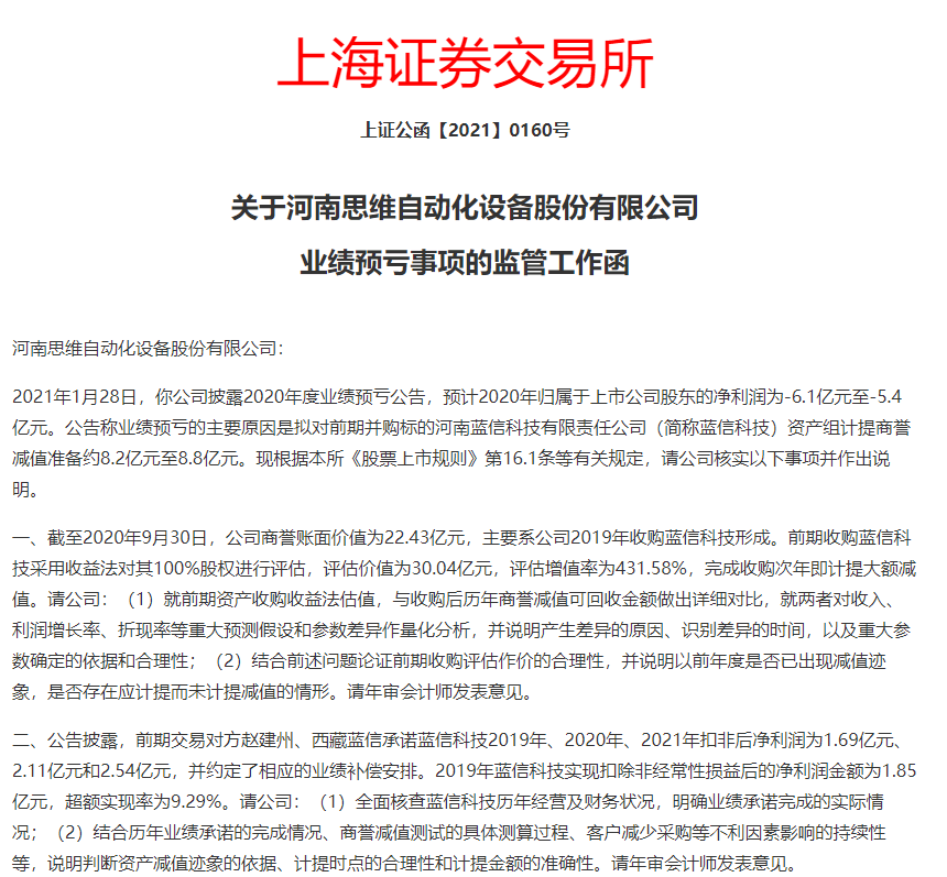
对于思维列控的计提商誉减值,上交所连夜下发监管函,要求其就相关情况进行说明。1月29日,思维列控股票开盘跌停,市值较前一日蒸发近6亿元。
业绩最高预亏6.1亿元
系计提商誉减值准备所致
在思维列控的业绩公告里,2020年其净利润预计亏损5.4亿元~6.1亿元,与2019年盈利7.89亿元相比可谓巨亏。
本次业绩预亏,主要是思维列控拟计提蓝信科技资产组商誉减值准备所致,影响金额为8.2亿元~8.8亿元。剔除计提商誉减值准备因素后,其2020年业绩预计盈利2.51亿元~3.01亿元。
思维列控表示,2020年受疫情影响,铁路客运量、客运收入大幅下降,铁路系统客户相应减少了动车组招标及交付,同时减少了车辆及配套设备采购、更新设备招标。而公司并购标的蓝信科技的产品主要应用于高铁领域,其主营业务因此受到一定冲击,未来业绩成长性低于原预期。
基于此,思维列控对前期收购蓝信科技形成的商誉进行了初步减值测试,预计2020年度计提的商誉减值准备金额为8.2亿元~8.8亿元。但最终商誉减值准备计提的金额,需依据评估机构出具的商誉减值测试评估报告,并由会计师事务所审计确定。
思维列控表示,2018至2019年度,公司通过两次交易对蓝信科技形成非同一控制下企业合并,于购买日2019年1月2日对原持有蓝信科技49%股权的公允价值进行重新计量,公允价值与其账面价值的差额确认投资收益55590.86万元,持有期间以权益法确认的其他权益变动1126.66万元于购买日转入投资收益,增加2019年净利润56717.52万元。但2020年无此因素。
大河报·大河财立方记者了解到,2019年思维列控营业收入9.02亿元,净利润为7.89亿元。如果减去56717.52万元的差额投资收益等,思维列控的净利润为2.22亿元左右。
此外,思维列控2019年3月、6月先后实施两期限制性股票激励计划,2020年确认股份支付费用约7794.97万元,该因素减少归属于上市公司股东的净利润约6496.64万元。
因此,思维列控在公告中强调,剔除商誉减值因素影响后,公司经营业绩无重大变化。2020年公司实现营业收入约8.46亿元,同比下降约6.24%。
分两次收购蓝信科技股权
产生商誉价值22.43亿元
据了解,蓝信科技是我国动车组列控设备及司机实时动态监测、列控数据管理系统、动车组车载监测信息综合传输系统的核心供应商,是我国动车组DMS系统和EOAS系统的唯一供应商。
在2018年被思维列控收购之前,蓝信科技曾两次冲击资本市场,但均以失败而告终。
2018年4月,思维列控以人民币8.82亿元的交易价格购买蓝信科技股东赵建州、Success Fortune Management Limited、北京南车华盛创业投资企业(有限合伙)及张华合计持有蓝信科技49%的股权。
同年12月,中国证监会核发《关于核准河南思维自动化设备股份有限公司向赵建州等发行股份购买资产并募集配套资金的批复》,同意思维列控向赵建州、西藏蓝信非公开发行人民币普通股(A股)股票30774051股,每股发行价31.91元,同时支付现金5.48亿元,收购股东所持蓝信科技剩余51%的股权。
思维列控与蓝信科技同为铁路信号领域企业,思维列控主营列车运行控制系统,蓝信科技为高铁安全监测领域供应商,两者下游客户存在较强一致性。
公告显示,收购完成后,思维列控因收购蓝信科技产生商誉22.43亿元,占总资产的比重达45.10%。
同时,蓝信科技原股东作出收购后3年的业绩承诺:2019年至2021年,其承诺扣非后净利润分别为1.69亿元、2.1125亿元和2.535亿元。
2019年蓝信科技实现利润1.78亿元,完成了业绩承诺。2020年上半年蓝信科技完成营业收入1.59亿元,同比变动幅度为-30.70%,实现净利润1.29亿元,同比变动-0.03%。,由于疫情等原因,蓝信科技2020年的业绩面临较大不确定性。
上交所连夜发监管函
要求其说明减值迹象依据、计提金额准确性
对于思维列控在预亏公告中提到的,拟计提8.2亿元~8.8亿元的商誉减值金额,上交所连夜发监管函,要求其说明判断资产减值迹象的依据、计提时点的合理性和计提金额的准确性,以及已采取或拟采取的改善蓝信科技经营状况的相关措施。
据悉,思维列控前期收购蓝信科技采用收益法对其100%股权进行评估,评估价值为30.04亿元,评估增值率为431.58%,完成收购次年即计提大额减值,前后的差异着实让人费解。
上交所要求,思维列控就前期资产收购收益法估值,与收购后历年商誉减值可回收金额做出详细对比,就两者对收入、利润增长率、折现率等重大预测假设和参数差异作量化分析,并就产生差异的原因、识别差异的时间,以及重大参数确定的依据和合理性进行说明。
上交所还要求思维列控,对收购前期评估作价的合理性予以说明,并说明以前年度是否已出现减值迹象,是否存在应计提而未计提减值的情形。
在业绩承诺方面,上交所要求思维列控全面核查蓝信科技历年经营及财务状况,明确业绩承诺完成的实际情况;结合历年业绩承诺的完成情况、商誉减值测试的具体测算过程、客户减少采购等不利因素影响的持续性等,说明判断资产减值迹象的依据、计提时点的合理性和计提金额的准确性。
在预亏公告里,思维列控提到,商誉减值的主要原因系铁路系统客户减少了相应车辆配套设备采购、更新设备招标,导致蓝信科技未来业绩成长性低于预期。
因此,上交所要求,结合蓝信科技的行业发展状况和自身业务情况,分析蓝信科技产品、客户等生产经营要素是否发生实质性变化,以及对后续业绩承诺完成的影响;说明公司已采取或拟采取的改善蓝信科技经营状况的相关措施,以及保障交易对方按期足额履行业绩承诺补偿义务的具体措施。
1月29日,思维列控股票开盘跌停,最新市值为53.1亿元,较前一日下跌近6亿元。
责编:刘赟 | 审核:李震 | 总监:万军伟