
河南交通投资集团有限公司高速公路“13445工程”第一批切块项目设计咨询招标公告
1. 招标条件
沿大别山高速公路明港至鸡公山段、沿大别山高速公路鸡公山至商城段、濮阳至湖北阳新高速公路商城段、郑州至洛阳高速公路、焦唐高速公路汝州至方城段、濮阳至湖北阳新高速公路沈丘至豫皖省界段及濮阳至湖北阳新高速公路豫鲁省界至宁陵段(以下简称“本项目”)已纳入河南省高速公路路网规划(2021-2035年)。招标人为河南交通投资集团有限公司,招标代理为河南高速公路监理咨询有限公司,建设资金已落实,项目具备招标条件,现对该项目设计咨询进行公开招标。
2. 项目概况与招标范围
2.1 项目概况及规模
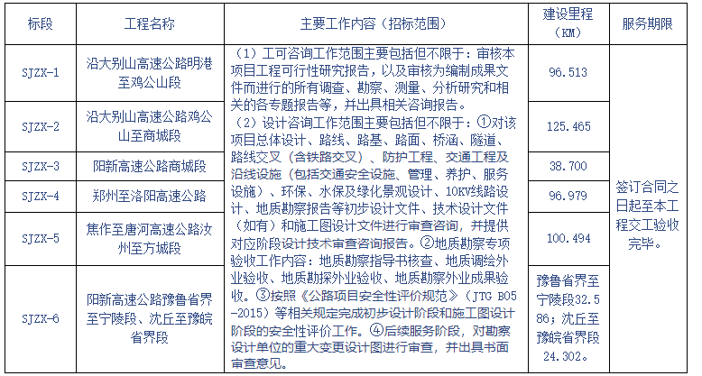
①沿大别山高速公路明港至鸡公山段起于信阳市平桥区王岗乡东南,北接在建的淮滨至信阳高速公路息县至邢集段并与沪陕高速交叉,路线向南途经平桥区王岗乡、平昌关镇、高粱店乡,浉河区吴家店镇、董家河乡、浉河港镇、谭家河乡后转向东,经柳林乡、李家寨镇,于罗山县铁铺乡西与京港澳高速交叉,到达项目终点,路线全长约96.513公里。
②沿大别山高速公路鸡公山至商城段起于罗山县灵山镇西南,接已建成的京港澳高速,路线向东途径罗山县彭新镇、潘新镇、周党镇、山店乡、定远乡,光山县殷棚乡、南向店乡、晏河乡,新县吴陈河镇、浒湾镇、八里畈镇,光山县白雀园镇,商城县余集镇、吴河乡,达权店乡,于伏山乡东北到达豫皖省界,即项目终点,路线全长约125.465公里。
③濮阳至湖北阳新高速公路商城段起点位于固始县方集镇北,与沪陕高速交叉,向北顺接淮固高速,路线向南进入商城境,经李集乡南、丰集镇东、金刚台乡西后,于汪岗镇南与规划的沿大别山高速交叉,路线全长38.700公里。
④郑州至洛阳高速公路起于郑州西南绕城高速,终于洛阳二广高速,郑州境约63.69公里,洛阳境约33.289公里,沿线途径郑州城区、荥阳市、巩义市、偃师市、伊滨区、洛阳城区,路线全长约96.979公里。
⑤焦作至唐河高速公路汝州至方城段,是焦唐高速的重要组成部分。路线起于汝州市小屯镇南,起点与宁洛高速交叉,路线向南经过汝州市、宝丰县、鲁山县、叶县和南阳市方城县5个县(市),终点位于南阳市方城县清河乡北,终点接焦唐高速方城至唐河段,路线全长约100.494公里。
⑥濮阳至湖北阳新高速公路沈丘至豫皖省界段起点位于沈丘县周营镇西,于国道329南顺接濮阳至阳新高速公路宁陵至沈丘段终点,路线向南上跨省道327,于孟中寺村西侧上跨县道011,后于李营村东上跨省道328,然后设置大桥上跨泉河,继续向南至武沟河,到达豫皖省界即本项目终点,路线全长24.302公里;
濮阳至湖北阳新高速公路豫鲁省界至宁陵段位于河南省东部,商丘市西北方向,路线总体走向大致为南北方向,经过商丘市管辖的民权县、宁陵县。路线起于民权县北关镇东村北豫鲁省界,向南走北关镇东、王桥乡东,孙六乡西,后进入宁陵县境,向南跨过陇海铁路,于G310南、前屯村东到达项目终点,接阳新高速宁陵至沈丘段起点,路线全长约32.586公里。
2.2 本项目为河南交通投资集团有限公司高速公路“13445工程”第一批切块项目设计咨询招标。共划分为6个标段,具体标段划分、主要工作内容及服务期见下表:
3. 投标人资格要求
3.1 本招标项目要求投标人具有独立法人资格处于合法有效的经营状态,并具备承担本项目工程可行性研究报告咨询和设计咨询的资质条件、能力和信誉:
(1)同时具备在“全国投资项目在线审批监管平台”备案的工程咨询甲级专业资信(公路专业)、勘察综合类甲级资质、公路行业甲级设计资质、建筑行业(建筑工程)甲级设计资质;
(2)业绩需满足下列条件:
SJZX-1、SJZX-2、SJZX-3、SJZX-4标段:投标人近5年内(2015年1月1日至投标截止时间前一天,以初步设计或施工图设计批复日期为准)至少独立完成过1条不少于30KM高速公路(含有特大桥及隧道)的勘察设计或勘察设计咨询业绩。
SJZX-5、SJZX-6标段:投标人近5年内(2015年1月1日至投标截止时间前一天,以初步设计或施工图设计批复日期为准)至少独立完成过1条不少于30KM高速公路(含有特大桥)的勘察设计业绩或勘察设计咨询业绩。
(3)项目负责人需满足下列条件:
SJZX-1、SJZX-2、SJZX-3、SJZX-4标段:拟派项目负责人须具有公路工程或桥梁工程等相关专业高级工程师及以上职称,近5年内(2015年1月1日至投标截止时间前一天,以初步设计或施工图设计批复日期为准)至少独立完成过1条不少于30KM高速公路(含有特大桥及隧道)的勘察设计或勘察设计咨询业绩的项目负责人。
SJZX-5、SJZX-6标段:拟派项目负责人须具有公路工程或桥梁工程等相关专业高级工程师及以上职称,近5年内(2015年1月1日至投标截止时间前一天,以初步设计或施工图设计批复日期为准)至少独立完成过1条不少于30KM高速公路(含有特大桥)的勘察设计或勘察设计咨询业绩的项目负责人。
3.2 本次招标不接受联合体投标。
3.3 与招标人存在利害关系可能影响招标公正性的单位,不得参加投标。单位负责人为同一人或存在控股、管理关系的不同单位,不得参加同一标段投标,否则,相关投标均无效。
3.4 在“信用中国”网站(http://www.creditchina.gov.cn/)中被列入失信被执行人名单的投标人,不得参加投标。
3.5各投标人最多对本招标项目的2个标段进行投标,且最多允许中2个标段。
4. 招标文件的获取
4.1 市场主体需要完成信息登记及CA数字证书办理,才能通过省公共资源交易平台参与交易活动,具体办理事宜请查阅河南省公共资源交易中心网站“办事指南”专区的《河南省公共资源交易平台市场主体信息库登记指南(工程建设、政府采购)》。
4.2 凡有意参加投标者,登录“河南省公共资源交易中心http://www.hnggzy.com)”,须完成市场主体信息库登记,并取得CA密钥;投标人请于2020年9月22日~2020年9月28日,凭CA密钥登录市场主体系统并按网上提示下载招标文件及资料(详见http://www.hnggzy.com公共服务-办事指南)。
4.3 招标文件每套售价人民币1000元,售后不退。投标人未按规定时间在网上下载招标文件的,其投标将被拒绝。
4.4 获取招标文件后,投标人请到河南省公共资源交易中心网站—公共服务—下载专区栏目下载最新版本的投标文件制作工具安装包,并使用安装后的最新版本投标文件制作工具制作电子投标文件,投标人在投标文件递交截止时间前须自行查看项目进展、变更通知、澄清及回复、补遗书等,因投标人未及时查看而造成的后果自负。
5. 投标文件的递交及相关事宜
5.1 招标人不再组织工程现场踏勘和召开投标预备会。投标人可自行现场踏勘。
5.2 投标人需要在投标截止时间前递交电子投标文件,加密电子投标文件须在河南省公共资源交易中心交易系统中加密上传。
投标文件递交的截止时间(投标截止时间,下同)为2020年10月14日9时00分。
开标地点:河南省公共资源交易中心远程第三开标室(郑州市农业路东 41 号投资大厦 A 座)。
5.3 本项目采用“远程不见面”开标方式,远程开标大厅的网址为www.hnggzy.com。投标人无需到河南省公共资源交易中心现场参加开标会议,投标人应当在投标截止时间前,登录远程开标大厅,在线准时参加开标活动并进行文件解密、答疑澄清等。
5.4 不见面服务的具体事宜请查阅河南省公共资源交易中心网站“办事指南”专区的《河南省公共资源交易平台不见面服务系统使用指南》。
6. 发布公告的媒介
本次招标公告同时在《河南省交通运输厅网站》、《河南省公共资源交易中心网》、《中国招标投标公共服务平台》上发布。
7. 联系方式
招 标 人:河南交通投资集团有限公司
联系地址:郑州市郑州市金水东路26号
联 系 人:耿先生
电 话:0371-87165704
招标代理:河南高速公路监理咨询有限公司
联系地址:郑州市淮河东路19号
联系人:臧先生
联系电话:0371-67127806
邮 箱:hngsjl2019@163.com
责编:刘安琪 | 审核:李震 | 总监:万军伟