第二批新能源汽车下乡名单发布,涉及五菱、比亚迪等36款车型
大河财立方
2020-09-01 17:51:52

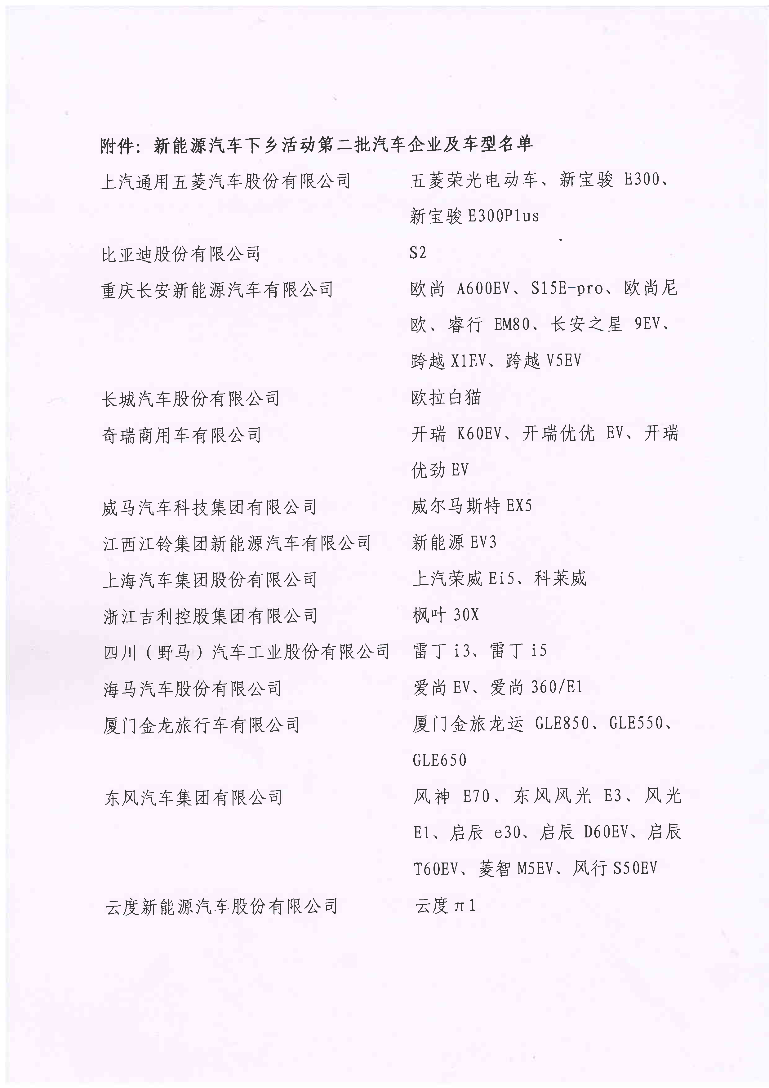
【大河财立方消息】9月1日,中国汽车工业协会公布了第二批参与新能源汽车下乡活动的企业和车型名单。名单中包括上汽通用五菱、比亚迪、长安汽车、长城汽车、奇瑞商用车等在内的14家企业,及其旗下的共计36款车型。

责编:刘赟 | 审核:李震 | 总监:万军伟


相关推荐
下载