天迈科技子公司经营范围变更,增加集成电路卡、智能候车厅设计施工等

大河财立方

2020-05-27 16:38:30

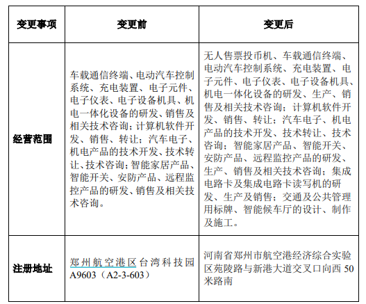
大河财立方消息 5月27日,天迈科技发布公告,公司全资子公司河南天迈科技有限公司(简称河南天迈)因业务发展需要,对其经营范围及注册地址进行了变更。近日,河南天迈已完成工商变更登记手续并取得新的《营业执照》。


经营范围,变更前为,车载通信终端、电动汽车控制系统、充电装置、电子元件、电子仪表、电子设备机具、机电一体化设备的研发、销售及相关技术咨询;计算机软件开发、销售、转让;汽车电子、机电产品的技术开发、技术转让、技术咨询;智能家居产品、智能开关、安防产品、远程监控产品的研发、销售及相关技术咨询。

变更后为,无人售票投币机、车载通信终端、电动汽车控制系统、充电装置、电子元件、电子仪表、电子设备机具、机电一体化设备的研发、生产、销售及相关技术咨询;计算机软件开发、销售、转让;汽车电子、机电产品的技术开发、技术转让、技术咨询;智能家居产品、智能开关、安防产品、远程监控产品的研发、生产、销售及相关技术咨询;集成电路卡及集成电路卡读写机的研发、生产及销售;交通及公共管理用标牌、智能候车厅的设计、制作及施工。

责编: 徐一 | 审核:李震  | 总监:万军伟

End


相关推荐