贷款炒股重现!银保监密集出手,多家银行吃罚单

中国基金报

2019-05-26 11:21:45

强监管剑指信贷资金违规流向股市楼市。

进入5月以来,监管层公布多张针对信贷资金违规流入资本市场、房地产市场以及消费贷款违规用于证券交易和理财投资的罚单。

| 青岛银行因信贷资金违规流入资本市场领罚

5月24日,青岛银保监局公布了对青岛银行的行政处罚。

该行政处罚显示,青岛银行因信贷资金违规流入资本市场等行为违反了《中华人民共和国银行业监督管理法》第四十六条规定,青岛银保监局对该行罚款50万元,作出处罚决定的时间为5月21日。

微信图片_20190526112402

《中华人民共和国银行业监督管理法》第四十六条规定:银行业金融机构有下列情形之一,由国务院银行业监督管理机构责令改正,并处二十万元以上五十万元以下罚款;情节特别严重或者逾期不改正的,可以责令停业整顿或者吊销其经营许可证;构成犯罪的,依法追究刑事责任:

(一)未经任职资格审查任命董事、高级管理人员的;

(二)拒绝或者阻碍非现场监管或者现场检查的;

(三)提供虚假的或者隐瞒重要事实的报表、报告等文件、资料的;

(四)未按照规定进行信息披露的;

(五)严重违反审慎经营规则的;

(六)拒绝执行本法第三十七条规定的措施的。

| 两家银行消费贷款被用于证券交易、理财投资

5月20日,银保监会官网一口气公布18张来自上海监管分局的罚单。包括上海农商行的三家支行、上海华瑞银行等在内的多家银行分支机构及营业所领到罚单。

21

值得注意的是,两家银行因消费信贷违规而被处罚,且违规行为发生时间均为一年多以前。

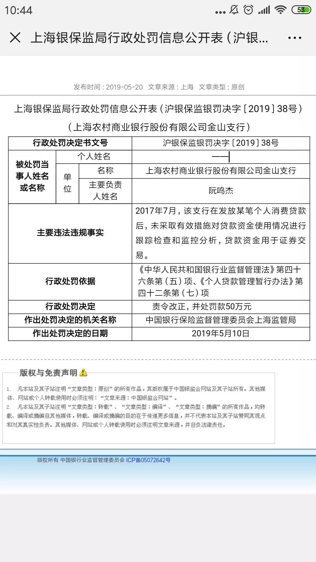
上海农村商业银行金山支行因发放的某笔个人消费贷款被用于证券交易,于2019年5月10日被上海银保监局罚款50万元,并责令改正。

23

处罚信息显示,2017年7月,该上海农村商业银行金山支行发放某笔个人消费贷款后,未采取有效措施对贷款资金使用情况进行跟踪检查和监控分析,贷款资金用于证券交易。

同样因消费信贷违规而被罚的还有南京银行上海分行。2017年10月至2017年12月,该分行在发放部分个人消费贷款后,未采取有效措施对贷款资金使用情况进行跟踪检查和监控分析,部分资金用于证券交易和理财投资。该分行因此被处以罚款50万元。

14

上述两家银行被处罚的依据均是,《中华人民共和国银行业监督管理办法》第四十六条第五项规定及《个人贷款管理暂行办法》第四十二条第(七)项的规定。

银行业监督管理办法规定,银行业金融机构有严重违反审慎经营规则的,由国务院银行业监督管理机构责令改正,并处二十万元以上五十万元以下罚款;情节特别严重或者逾期不改正的,可以责令停业整顿或者吊销其经营许可证;构成犯罪的,依法追究刑事责任。

《个人贷款管理暂行办法》第四十二条第(七)项规定,对借款人违背借款合同约定的行为应发现而未发现,或虽发现但未采取有效措施的,中国银行业监督管理委员会除按本办法第四十一条采取监管措施外,还可根据《中华人民共和国银行业监督管理法》第四十六条、第四十八条规定对其进行处罚。

| 5月以来监管密集出手,整治房地产融资乱象

近期部分楼市、土地市场成交火爆引起了监管部门的高度重视,资金违规输血房地产行业成为监管重点。

据不完全统计,进入5月以来,各地银保监局、银保监分局已经针对资金违规流入楼市、银行违规向房地产市场提供融资的行为开出多张罚单。从行政处罚具体信息来看“房地产开发贷款贷前调查不尽职”、“贷款资金违规流入房地产企业”、“变相为房地产企业提供土地储备融资”等均是违法违规高频事由。

就银保监局而言,上海银保监局、山东银保监局等对违规向房地产市场提供融资的行为作出过处罚。

具体来看,仅5月14日至5月20日,上海银保监局一周开37张罚单,房地产融资乱象是其整治重点。具体来看,上海农商行连领10张罚单,其中该行某支行因违规发放某贷款被用作拍地保证金、土地出让金,而被处以约228.8万元罚款,是同期处罚中罚款金额最高的一笔,也是五月份以来全国银保监系统针对违规向房地产提供融资开出的最高金额罚单。

南京银行上海分行曾于2016年1月至2018年3月期间向某资本金不足的房地产项目发放贷款。上海银保监局对此的处罚决定是:责令改正,并处罚款50万元。

36

中国建设银行济南分行则因贷前调查和贷后管理不审慎,贷款资金违规流入房地产企业等被山东银保监局处以40万元罚款。

银保监分局方面,山东聊城润昌农村商业银行因贷款质量不真实、贷款“三查”制度执行不到位、贷款资金流向房地产行业、未按规定承担房屋抵押登记费等违法违规事实,被罚款185万元。作出处罚决定的日期为2019年5月8日。此外,对上述违法违规问题承担直接责任的责任人高某某被处以警告。

业内人士透露,整治房地产市场融资乱象是当前监管升级的集中体现之一。在严监管态势下,5月17日,银保监会发布了23号文,对银行机构从股权与公司治理、宏观政策执行、信贷管理、 影子银行和交叉金融业务风险、重点风险处置等五个方面开展整治。

对此,中泰证券在研报中指出,从该文件的制定背景来看,23号文旨在削减违规存量问题与遏制违规增量问题。而且,发文的频率也与前两年的相一致。中泰证券认为,监管防风险基调始终不变,预计执行力度平稳。

长期以来,银保监会对于房地产金融风险的防范都极为看重。今年初,银保监会副主席王兆星曾明确提出,房地产金融是下一阶段监管紧盯的几个重要风险领域之一。

具体来说,要对房地产开发贷款、个人按揭贷款继续实行审慎的贷款标准,特别是要严格控制带有投机性的开发和个人贷款,要防止房地产金融风险出现大的问题。“我们要继续紧盯房地产金融风险,继续实行审慎的风险管理标准,要继续审慎发放开发贷款和个人按揭贷款,促进房地产金融、房地产市场平稳健康发展。”

责编:陶纪燕 | 审核:李震  | 总监:万军伟

End



相关推荐