郑州欲打造“盾构之城” 2020年盾构装备产业或达百亿产值

大河财立方

2018-04-04 16:36:01

大河报·大河财立方见习记者 丁洋涛

4日,郑州市政府发布《郑州市人民政府办公厅关于印发郑州市盾构装备产业培育专案的通知》。通知指出,到2020年,全市盾构隧道掘进机全球市场占有率达40%以上,形成年产90台套盾构整机生产能力,形成初具规模的产业集群,实现产值100亿元。

预计到2025年,全市盾构产业形成完善先进的产业体系,产业集群快速成长,盾构机及其配套核心部件的生产、应用、服务等综合能力和水平引领全国盾构产业发展,产业技术创新能力达到国际领先水平。中铁装备发展成为全球最大、研发能力最强的盾构机企业,郑州打造成为盾构之城。

附通知全文:

郑州市人民政府办公厅关于印发郑州市盾构装备产业培育专案的通知

各县(市、区)人民政府,市人民政府各部门,各有关单位: 《郑州市盾构装备产业培育专案》已经市政府同意,现印发给你们,请结合实际认真贯彻执行。

2018 年3 月28 日

郑州市盾构装备产业培育专案

为深入贯彻落实省、市关于装备制造业转型升级的工作部署,实现产业集群化、规模化发展的目标,全力支持郑州盾构装备产业做大做强,特制订此工作专案。

一、指导思想

全面贯彻落实党的十九大会议精神,以习近平新时代中国特色社会主义思想为指导,牢固树立创新、协调、绿色、开放、共享的发展理念,以中铁工程装备集团为主体,不断完善产业链条,促进产业上中下游共同发展,形成利益共生、模式创新、整体协同的盾构装备产业生态链,发展多元化的企业产品、产业门类,加快实现从以产品为中心向以服务为中心的转型,打造盾构装备产业集群,为全市装备制造业转型发展提供动力支撑,大力推动国家中心城市建设。

二、发展目标

到2020 年, 全市盾构隧道掘进机全球市场占有率达40% 以上,形成年产90台套盾构整机生产能力,形成初具规模的产业集群, 实现产值100 亿元。

到2025年,全市盾构产业形成完善先进的产业体系,产业集群快速成长,盾构机及其配套核心部件的生产、应用、服务等综合能力和水平引领全国盾构产业发展,产业技术创新能力达到国际领先水平。中铁装备发展成为全球最大、研发能力最强的盾构机企业,郑州打造成为盾构之城。

三、主要任务

(一)推进中铁产业园建设

推动实现产业集群,积极推进“中国中铁智能化高端装备产业园”项目。把产业园建成国内首个特色盾构产业集群,在全国盾构机产业中争做“领头雁”,充分发挥示范带动效应,形成以郑州为中心,辐射全省、全国的产业网络。

1.加快盾构/TBM 的智能化制造建设以智能弧焊机器人、高档数控机床等作为核心装备的高

度柔性的智能车间。根据盾构机结构件加工工艺中的特点与难点,运用自动化技术、机器人技术,实现结构件的高柔性、高效率、高质量、绿色化加工,提高盾构机总装效率和质量。通过传感器和制造数据采集软件实现智能车间加工设备和制造过程现场数据采集与可视化,形成盾构机/TBM 大型结构件机器人焊接生产线、智能化生产线,形成盾构/TBM 每年60台(套)的生产能力。

2.加快盾构/TBM 的再制造

建设盾构/TBM 的再制造中心,与配套企业分工合作,开展关键核心零部件(减速机、电机、轴承、液压件等)的再制造及盾构机的维修改造,确保设备的使用效率,提升设备品质、延长产品使用寿命,形成盾构/TBM 再制造每年30台(套)的生产能力。

(二)推进新产品研发生产

以超大直径土压平衡盾构、超大直径泥水平衡盾构、大直径硬岩掘进机TBM 等产品类型为主要方向,重点突破超大直径系列盾构/TBM 的关键、共性技术,以及各产品类型的针对性设计、集成技术,占据国际超大直径盾构/TBM 行业制高点。

1.超大直径土压平衡盾构机重点发展氄8—9米级别大直径土压平衡盾构机,完善系列化、标准化、模块化产业链条;重点突破氄12米级别以上超大直径土压平衡盾构机、泥水盾构机整机集成技术研究,健全土压平衡盾构机“小、中、大”家族产品链条;进一步开发双圆、三圆、球型、马蹄等多种断面、结构形式的盾构机,逐步形成全方位、多维度产业化发展。

2.超大直径泥水平衡盾构机重点突破大直径泥水盾构整机集成技术、常压换刀技术、驱动伸缩摆动技术、关键部件高压密封技术、泥水辐条刀盘技术、环流系统智能控制技术等关键技术,扭转大直径泥水平衡盾构机整机关键技术受制于国外企业垄断的局面,把氄11米级别以上大直径泥水平衡盾构机做出品牌,做到世界性能最好、规模最大,满足国内外需求。

3.大直径硬岩掘进机(TBM) 重点发展长距离、大埋深、“小、中、大”全直径系列敞开式硬岩掘进机、单护盾硬岩掘进机、双护盾硬岩掘进机,攻克刀盘刀具、动力驱动和系统集成等关键技术,实现规模化生产制造,再通过对外合作和引智引技,全力打造硬岩掘进机品牌,保持世界第二,追赶世界第一,引领硬岩掘进机技术发展。

4.隧道成套化设备围绕施工工序链条加快新型设备的开发,进一步提高隧道施工机械化、自动化、智能化、信息化水平。一是要发展混凝土湿喷台车、全液压三臂凿岩台车,研发新型钢拱架安装机、半电脑、全电脑三臂凿岩台车、悬臂掘进机等,并加快非标产品的研发速度及前沿产品研发的技术储备工作。二是要加快湿喷台车、凿岩台车、悬臂掘进机、连续皮带机及其他配套隧道施工设备的研发。三是要加快软岩支护装备的研发,积极创新“人-机- 土”一体化的工艺工法、运作模式和商业模式,不断实现对隧道矿山法施工的技术引领和升级换代。

5.地下空间装备重点推进适用综合管廊、共同管沟、污水管网以及地下停车站建设工程所需的圆形、矩形等多种断面、结构形式的顶管机, 重点研发分体组合式矩形顶管机的整机集成技术研究、组合密封设计、组合姿态控制和滚转纠偏设计等关键技术,实现标准化、规模化生产制造。在科技研究的基础上,进一步开发小微型盾构机、曲线管幕机,满足各类地下空间开发建设整套设备需求。

(三)延长行业产业链条

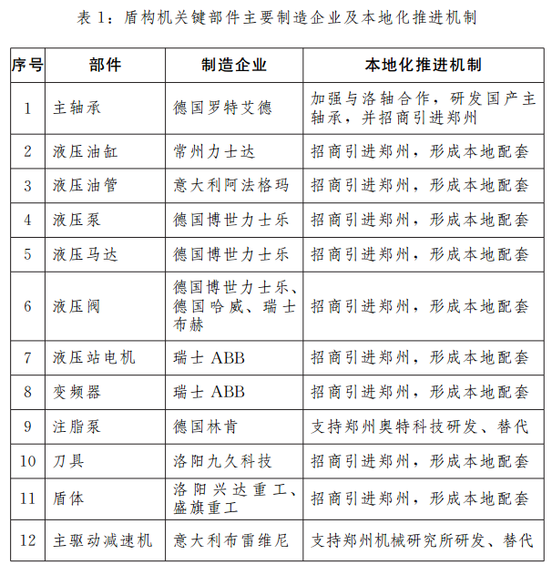
1.突破本地配套薄弱的瓶颈盾构机重大技术装备所需的关键零部件发展基础薄弱、工艺技术水平落后等现状,是我市及国内盾构机产业面临的瓶颈问题,直接制约着盾构机装备的国产化率和本地化率。突破核心零部件配套薄弱的瓶颈,在加强中铁体系配套企业入驻产业园的同时,加强产业专项招商引资工作,通过产业集群招商引入国内外相关企业来郑形成本地配套(关键核心部件主要生产企业的本地化推进机制详见表1),研究开发盾构机主轴承、刀具等关键核心部件,实现关键部件国产化、本地化、产业化,推进集群集聚发展。

盾构机重载主轴承、大功率减速机。充分发挥中铁装备整机集成及工程应用优势,联合郑洛新中国制造2025试点示范城市群内主轴承制造骨干企业洛阳LYC 轴承有限公司等,以及减速机研究优势单位郑州机械研究所等,通过共同建设工业性试验平台,提高盾构机关键部件的检测能力和水平,推动盾构机主轴承、减速机的国产化、产业化和本地化。

盾构机切削刀具、管片吊机、导向系统及电气柜等系统及部件。联合郑州大学、郑州三磨所,引进洛阳九久、兴达重工、盛旗重工等优势单位,突破切削刀具的材料、热处理等关键技术, 实现高性能切削刀具的产业化和本地化;联合新大方重工等知名起重机械生产厂商,合作攻克管片吊机、真空吸盘吊具等系统部件的产业化和本地化;联合汉威电子、中电科27所等企业和科研院所,攻克新型敏感材料、器件及传感器设计制造技术,实现导向系统、各类压力流量传感器的产业化和本地化;盾构机电液控制系统、电气化元件依托我市现有产业基础,再通过对外合作和引智引技,加快培育,形成设计制造能力。

表1:盾构机关键部件主要制造企业及本地化推进机制

1

2

2.加速产业一体化发展延长企业产业链条,积极整合上游、延伸下游产业,拓展技术服务,抓好设备制造和后续服务两条主线。做到产品精细化、服务规范化,进一步推动设计、设备、施工、服务等产业一体化,提高技术集成融合、研发创新、产融结合、高端装备制造和服务增值等能力,实现质量变革、效率变革。开展盾构机全生命周期过程优化与评价,建立产品服务全生命周期过程优化系统、核心部件生命周期分析评价系统;开展盾构机远程监控及故障诊断,降低设备发生重大故障频率,达到远程监控与故障诊断,积极向服务型制造业转型升级,满足市场需要。

(四)打造研发创新平台

着力提高科技创新能力,积极建设各类研发创新平台。以中铁工程装备集团为中心,积极推进关联企业成立产业联盟,发挥相关协会、学会、联盟等行业组织的桥梁和纽带作用。以市场为导向,重点支持中铁装备牵头建设省级、国家级盾构行业的制造业创新中心,整合资源、创新发展、合作共赢。打造隧道工程与掘进装备大数据应用技术省级、国家级工程实验室,建设与完善中国第一个隧道工程与掘进机装备领域行业大数据研发中心,研发并建设隧道工程与掘进机大数据智能应用平台;推动骨干企业在全球范围内实现资源整合、产业整合和业务拓展,重点建立统一的协同设计环境,构建具备CAD 三维一体化设计、协同研发能力的盾构机数字化研发设计平台。

(五)推进“盾构云”建设

搭建智能运维平台,对郑州大数据中心、盾构机实时监测系统及现有“盾构云”服务平台进行功能整合和优化升级,为客户提供智能运维解决方案,为盾构机产品的设计优化、工程验证提供大数据支撑。将推广信息化建设作为转型升级的总开关,在生产制造、售后服务上导入ERP系统,实现现场数据与车间制造执行系统(MES)的信息集成,在企业管理上全面导入绩效管理软件,利用现代的信息技术将科研、生产、管理、销售、服务各环节数据化,以信息化推进企业工业化发展步伐,促进企业转型升级,成为现代高端制造服务企业的推动者、引领者。

(六)大力实施“走出去”战略

积极践行“一带一路”,以全球化的战略思维,立足全球配置资源,依托中铁装备在德国埃尔克伦茨的研发中心,以及在香港、新加坡、巴西、德国、澳大利亚五大国际营销中心为跳板, 逐步实现战略、运营、管理、文化全球化。通过深化国际经济技术交流与合作,充分发挥在核心业务领域的比较优势,努力争取较多的国际话语权,扩大国际经营规模、提升国际经营层次和国际经营质量,将国际业务发展成为具有较强国际竞争力,较高创利能力、品牌优势凸显的业务板块。

(七)积极开展应用推广

积极贯彻落实河南省、郑州市两级重点鼓励使用优质工业产品的意见,将中铁装备盾构产品列入河南省和郑州市名优地产品目录,加大推广应用力度。积极推进盾构新工法应用,着力打造成效显著、带动性强、比较优势明显的典型示范工程,推动盾构新产品应用示范推广,激活新产品引领的新市场,促进盾构全产业的横向发展。

四、保障措施

(一)加强组织领导

市工业发展工作组统筹推动全市盾构装备产业发展及重点项目建设,建立健全部门、行业、区域沟通协调的工作机制,加强对设计研发生产、产业政策实施、市场推广应用的组织、协调和指导,研究重大问题,形成资源共享、协同推进的工作格局,强化产业链配套和区域分工合作。成立中铁产业园建设服务专班, 由市工信、经开区、中铁装备集团为成员,专班负责制定培育专案及工作推进,组织协调相关职能部门,及时有效解决产业园建设中遇到的困难和问题。

(二)强化政策保障

建立健全有利于盾构装备产业创新激励、推广应用等方面的政策体系。在研发方面,落实科技专项政策及省、市首台(套) 等政策,对新产品研发给予支持;在生产方面,积极落实制造强市各项政策,对企业规模提升等给予支持;在进口核心零部件方面,推荐进口的核心零部件产品按照国家重大技术装备进口税收政策争取税收减免支持;在重大工程、重点项目方面,支持施工方采购、使用名优盾构装备产品。抓住营改增政策降低税负、减轻企业负担的重大改革机遇,精心组织企业实施、加大创新力度,充分释放改革红利,企业通过深化体制改革、提升科研能力、加快成果转化,切实用好营改增税收政策的优惠,增强企业发展新动能。

(三)强化资金保障

充分利用省市两级支持转型发展攻坚战财政资金、市制造强市资金、科技发展专项等现有渠道,推动财政资金发挥更大作用。要引导金融机构创新产品服务,鼓励企业扩大直接融资,支持建立市场运作的盾构产业投资基金,引导社会风险投资、股权投资投向盾构装备产业。发展融资租赁方式,丰富销售模式,促进销售回款,减少用户支付压力;进一步拓宽企业融资渠道,运用银行承兑汇票、信用证、海外代付、保函等结算方式,提高资金使用效率,控制出口业务风险,保证资金链顺畅。

(四)强化人才保障

积极贯彻落实“智汇郑州”人才工程各项政策,紧密围绕企业发展战略,创新工作,建立完善盾构机专业方向的引进、使用、培养、激励等人才机制,构建与企业发展战略相适应、有利于科学发展的人才发展环境,最大限度地激发各类人才的创新创造活力。加强科技专家人才、专业技术人才和高技能人才队伍建设,强化教育培训,为企业建立“河南盾构装备学院”提供支持。

主办:市工信委督办:市政府办公厅四处

抄送:市委各部门,郑州警备区。

市人大常委会办公厅,市政协办公厅,市法院,市检察院。

郑州市人民政府办公厅2018 年3 月28 日印发


相关推荐