界面新闻
2020-09-19 21:02:25
在伊利今年4月退出重组之后,辉山乳业又迎来两个潜在投资方,分别来自越秀集团和新希望集团。
界面新闻获得的一份“越秀集团和新希望集团提交的重整计划草案初稿要点比对”文件显示,越秀集团和新希望集团作为辉山乳业的潜在投资方,已经分别提交了重整计划方案。
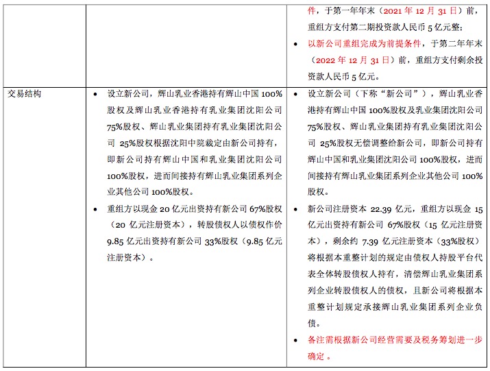
其中,在各自的投资方案中,越秀集团以现金20亿元出资持有新公司67%股权 (20亿元注册资本),转股债权人以债权作价9.85亿元出资持有新公司33%股权,新公司持有辉山中国和乳业集团沈阳公司100%股权,进而间接持有辉山乳业集团系列企业其他公司100%股权。
而新希望集团的方案则是,以现金15亿元出资持有新公司67%股权,剩余约7.39亿元注册资本(33%股权) 将根据本重整计划的规定由债权人持股平台代表全体转股债权人持有,清偿辉山乳业集团系列企业转股债权人的债权,且新公司将根据本重整计划规定承接辉山乳业集团系列企业负债。
同时这两家公司给出了各自的经营方案。越秀集团从上游草料种植、中油原料奶生产、下游生鲜连锁等环节给出了计划,并给出了2020年至2025年的投资计划和营收预测;新希望集团则提出“升级辉山品牌、提升产品毛利、挖掘婴配粉潜力”等方面提出了方案,未给出未来生产经营的投资预测。
重组方案部分截图。
重组方案部分截图,由知情人提供。
去年8月,界面新闻曾报道,伊利集团曾通过内蒙古优然牧业有限责任公司参与辉山乳业重组,以15亿元的资金占股67%的方式进行投资,并给出了详细的偿债方案,但至今年4月,该重组以伊利退出最终流产。
今年生牛乳价格提升,让重组进展不顺利的辉山乳业进入新的一轮重组,潜在重组者也意在扩大现有的乳制品布局。
越秀集团拥有全资子公司风行乳业,是广东省最主要的本土乳品企业之一。公开资料显示,风行乳业最早可追溯至1927年,1952年创立“风行牌”,获广东省市“老字号”称号。现有3个大型优质奶源基地,分别位于广州市及河北张家口市,2个乳品加工基地,产能10万吨,产品涵盖巴氏奶、超高温奶、炼奶及甜品四大类100多个品种。目前已开拓700多家连锁专卖店和1万多个终端售点,产品覆盖广东全省、河北张家口以及海南省。
新希望集团则拥有上市子公司新乳业(002946.SZ),该公司一路依靠并购方式壮大,截至2019年底,新乳业在中国西南、华中、华东、华北等地拥有13个主要乳品品牌、14家乳制品加工厂。新乳业2019年营业收入接近56.75亿元。最新的一次并购是今年5月,新乳业以17.11亿元的代价收购了宁夏当地乳企寰美乳业100%股权。
界面新闻就此向新乳业总裁席刚确认该信息,对方未作答复。
一名不愿具名的债权人被要求在9月20日做出选择,其获得的通知显示,“各类别债权人要在两个方案中选择一个方案,作为最后一次债权人大会的表决方案。选择的方案表决通过,则按该方案进行清偿;选择的方案表决未通过,则破产清算。”
他告诉界面新闻,按照上述两家重组者给出的偿债方案,经营性债权人最多只能在3年内拿到20%,这对于债额50万元以内的非常划算,但他被辉山乳业欠了1000万元以上,如果顺利的情况下,3年内拿到200万元也不够还掉他的连还债。由于辉山乳业欠款,自2017年至今的3年间,他的草料生意目前已经停滞,资产也被强制执行。“实际上今年的草料价格不错,能正常经营,今年会比往年生意好”。
这位债权人目前已经外出务工,在他看来,这些钱拿不拿的回来对于他来说意义不大,因为他些欠款可能还未到他手中就被强制执行偿还给自己的债权人了。据他透露,他所在的500人的群里,和他一样的50万元以上的高额债权人都不同意上述方案。
但目前尚未有最终结果,界面新闻将持续关注辉山乳业重组。
责编:刘安琪 | 审核:李震 | 总监:万军伟



