跑男要来建业电影小镇了?

大河财立方

2020-05-12 17:31:27

大河报·大河财立方记者 张利瑶

5月11日,

一则来自建业电影小镇的官方推文

《电影小镇将于5月18日闭园一天》刷爆郑州人民朋友圈,

因内文只有短短五个字

“别问,就不说”

而引起诸多网友好奇。


截至记者发稿,已有4.4万阅读,

在留言区,多位网友惊叹

“好任性啊”

“见证历史:史上最简短的公众号推文”

“难不成是有活动?明星来了?”等。


值得注意的是,

近日,“跑男”要来郑州、开封录制的消息

也同步在微博和朋友圈疯传。

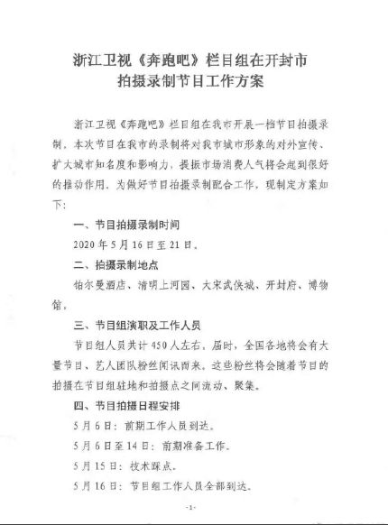
据消息人士图片爆料,

《浙江卫视<奔跑吧>栏目组在开封市拍摄录制节目工作方案》已经确定,

节目拍摄录制时间为2020年5月16日至21日。


“时间刚好契合!5月18日跑男真的要来电影小镇了吗?!”

“兄弟们真的来了”

“哈哈,我好像知道了”

……

一时间,不明真相的粉丝们纷纷留言,

猜测“跑男”是不是真的要来了。

对此,记者向电影小镇相关负责人求证,

对方表示:“一切以官宣为准,敬请期待。”



据浙江卫视《奔跑吧》官方微博显示,

在4月24日的官宣微博中,

最新一季的“跑男”成员

李晨、angelababy、郑凯、沙溢、蔡徐坤、郭麒麟

已经集结完毕。

2019年9月16日,电影明星李连杰现身电影小镇的照片在朋友圈刷屏。同样在去年9月21日电影小镇首映礼当天,建业集团胡葆森,华谊兄弟王中军、王中磊,信中利资本集团汪潮涌,三全集团陈泽民,道同资本张醒生,德龙集团丁立国,龙湖集团吴亚军,依文集团夏华等实业圈、金融圈、地产圈和传媒圈的大佬集体游园,也吸引了众多网友关注。


“作为中原地区第一家电影小镇,项目将逐渐形成集聚效应,郑州当地居民今后在家门口偶遇明星,将成为‘家常便饭’。”工作人员表示,电影小镇选用华谊兄弟电影IP主题,规划了多条主题街区,以电影场景为形、以历史文化和城市记忆为魂,集电影场景游览、电影文化展示、电影互动游乐、民俗和非遗体验、大型系列演出、特色餐饮、主题客栈等于一体。项目地处郑汴洛黄金旅游带中心位置,覆盖中原城市群主体客群。

责编: 刘赟 | 审核:李震 | 总监:万军伟

End


相关推荐