201万年薪招的应届生究竟为何方神圣?任正非还有更大计划

21世纪经济报道

2019-07-24 10:34:27

华为的人才战略不为动荡的外部环境所改变。它继续以高薪吸引世界范围的顶尖人才进入公司。

6月20日,华为创始人任正非在EMT一次会议中说道,今年华为将从全世界招进20-30名天才少年,明年从世界范围招进200-300名天才少年。

此前,任正非就表示要和谷歌等美国科技巨头争夺人才,华为对人才的尊重和高薪成为吸引力之一。

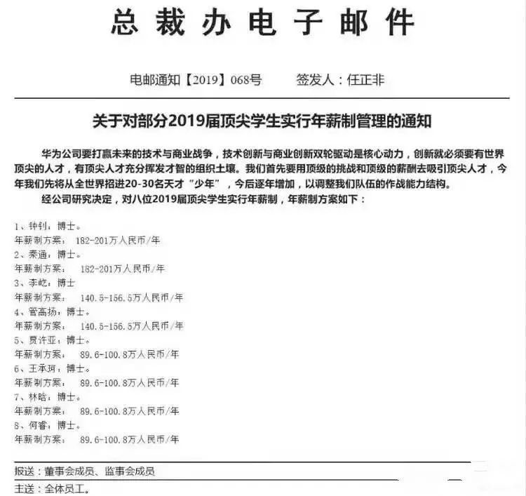
7月23日,华为内部发文公布了8名顶尖学生的年薪方案,这8名人员全部为2019届应届顶尖学生,其年薪的最低为89.6万元,最高为201万元。

邮件还提到,华为要用顶级的挑战和顶级的薪酬去吸引顶尖人才,今年还将从全世界招进20-30名天才“少年”,今后逐年增加以调整队伍的作战能力结构。

消息一出,有网友羡慕:“一个月的收入差不多是我一辈子的收入了!”“要不要考虑辞职去读个博呢?”

对于此次的薪酬,华为内部人士向21世纪经济报道记者表示,整体上大家都支持高薪吸引人才的政策,相比此前博士的薪酬有不少的提升,对于人才来说,运气也很重要。

面对华为面临的不确定环境,任正非此前表示,公司每个体系都要调整到冲锋状态,不要有条条框框,发挥所有人的聪明才智,英勇作战,努力向前冲。华为公司未来要拖着这个世界往前走,自己创造标准,只要能做成世界最先进,那我们就是标准,别人都会向我们靠拢。

| 华为招聘的8位“天才少年”是何方神圣?

南方都市报,这8位年薪制的博士信息如下:

8位应届博士个人信息

1. 钟钊

毕业于中国科学院大学,专业为模式识别与智能系统,博士论文是《深度神经网络结构:从人工设计到自动学习》,导师是中国科学院自动化研究所的刘成林。

年薪制方案:182-201万人民币/年

2.秦通

毕业于香港科技大学机器人研究所,师从沈劭劫教授。于2015年获得浙江大学控制系学士学位。秦通学生时代就在IEEE TRO、ICRA、IROS、ECCV等国际顶级期刊和会议发表多篇论文,获得IEEE IROS 2018最佳学生论文奖。

其研究兴趣主要包括机器视觉SLAM,视觉惯导融合,多传感器定位。视觉惯导里程计被大量应用于机器人领域,通过融合视觉观测值与惯性测量值,能够准确估计物体的位置和姿态。

去年10月,秦通还在网上开了公开课,专门讲“视觉惯导里程计时差的在线标定”,俨然已是业界名人。

年薪制方案:182-201万人民币/年

3.李屹

毕业于北大数学学院,硕博连读生,今年7月刚刚毕业,毕业论文题目是《Coordination and Composition: From Reo to Mediator》。

注:微博上有人说纠正名单上的“李屹”应为“李益”博士。李益,清华本硕,华盛顿博士,代表作有《R-FCN:基于区域的全卷积网络进行的目标检测》,微软亚洲研究院…2000+被引。(来源:新浪微博

年薪制方案:140.5-156.5万人民币/年

4.管高扬

浙江大学创新软件研发中心,导师为卜佳俊教授和董玮教授。研究方向为物联网和边缘计算。

年薪制方案:140.5-156.5万人民币/年

5.贾许亚

毕业于清华大学计算机科学与技术。本科时获得数学建模国家一等奖,获得“2017人民网优秀技术课题”一等奖。

2016年曾任华为固网实验室SDN研究员。17年曾在腾讯音视频实验室工作,学习实时流调度项目和机器,解决流媒体视频传输项目。(来源:Linkedln领英、新浪微博

在2018年度“人民网奖学金优秀技术课题奖”获奖名单中,贾许亚的课题“Intelligent path control for energy-saving in hybrid SDN networks”获得了一等奖。(来源:中国青年报)

年薪制方案:89.6-100.8万入民币/年

6.王承珂

毕业于北京大学信息与技术学院,本科直博,2007年从贵州遵义航天中学获全国信息竞赛一等奖,保送北京大学。

年薪制方案:89.6-100.8万人民币/年

7. 林晗

毕业于中国科技大学,计算机科学与技术学院。

年薪制方案:89.6-100.8万人民币/年

8.何睿

中国科学院,数学与系统科学研究院,计算数学专业。

年薪制方案:89.6-100.8万人民币/年

*除注明外,以上信息来源为《粤海财经街》《厦门自主招生》,内容仅供参考。

上述电邮表示:“华为公司要打赢未来的技术与商业战争,技术创新与商业创新双轮驱动是核心动力,创新就必须要有世界顶尖的人才,有顶尖人才充分挥发才智的组织土壤。”

对于这8位博士的89.6万起步的年薪,一华为内部员工告诉南都记者,内部属较高级别。该邮件已在员工内部群流转,员工们也很支持该项计划。

今年5月以来,华为一直处在风口浪尖。从美国商务部将华为列入“实体清单”,阻止华为购买美国企业的零部件开始,人们不仅关注华为的回应和应对措施,更是掀起了关于“中国芯”的讨论。

而“芯片大战”中,也普遍认为,技术人才的培养是关键。

华为公司未来要拖着这个世界往前走,

自己创造标准,只要能做成世界最先进,

那我们就是标准,别人都会向我们靠拢。

——任正非

全球“海选”优秀人才,华为早有打算。据任正非透露,华为今年将从全世界招进20-30名天才少年,明年还想从世界范围招进200-300名。

早在5月26日,在美国断供华为后,任正非接受央视的采访时,就提到了全世界网罗优秀人才。当时,任正非还特意举例,如在英国建芯片厂,从德国招博士。“还可在新西伯利亚大学把世界计算机竞赛冠军,用五六倍工资招进来。我们在俄罗斯提高了工资待遇,很多博士科学家争着来我们这工作。”

此前接受采访时,任正非透露,华为至少有700名数学家,800多名物理学家,120多名化学家,6000多名专注于基础研究的专家,以及超过6万名工程师。

| 人才和研发投入在华为内部占比很重

据3月份华为发布的2018年报显示,华为目前共有18.8万员工,业务遍及170多个国家和地区,服务30多亿人口。2018年研发费用支出1015亿元,占全年收入的14.1%,同比增长13.2%。2018年研发人员8万多名,约占公司总人数的45%。

截至2018年底,华为在全球累计获得授权专利87805件。

世界知识产权组织公布的数据显示,2018年华为向该机构提交了5405份专利申请,在全球所有企业中排名第一。

而2018年,华为雇员费用为1124亿元,推算后人均年薪接近60万元。

华为2018年年报中的“雇员费用”部分。

华为此次公布的2019届顶尖学生的年薪中,共分为三个区间,最高的为182-201万,其次为140.5-156.5万,最低的是89.6-100.8万。最低年薪也高于平均年薪近30万元。

根据BOSS直聘今年发布的多份人才趋势报告显示,2019年芯片人才平均招聘月薪1.04万元,十年工作经验人才平均招聘月薪为1.95万。

值得留意的是当下火热的5G相关人才,平均薪资达1.39万元。物联网相关嵌入式工程师的平均薪资1.8万元。

BOSS直聘工作人员称,平台上博士生的人数相对较少,招聘方式分为特招、导师直推,不同院校也存在较大差别。在不知道具体岗位、背景资历的情况下较难进行具体评估。

| 任正非:将从全世界招天才少年,薪酬比谷歌高

6月27日,华为内部的心声社区挂出任正非6月20日在公司EMT(经营管理团队)《20分钟》的讲话。任正非表示,华为公司未来要拖着这个世界往前走,自己创造标准,“只要能做成世界最先进,那我们就是标准,别人都会向我们靠拢。”

任正非讲话全文如下:

公司每个体系都要调整到冲锋桩体,不要有条条框框,发挥所有人的聪明才智,英勇作战,努力向前冲,华为公司未来要拖着这个世界向前走,自己创造标准,只要能做成世界最先进,那我们就是标准,别人都会向我们靠拢。

今年我们将从全世界招进20-30名天才少年,明年我们还想从世界范围招进200-300名。这些天才少年就像‘泥鳅’一样,钻活我们的组织,激活我们的队伍。

未来3-5年,相信我们公司会焕然一新,全部“换枪换炮”,一定要打赢这场“战争”,靠什么?靠你们。

根据华为提供的数据,华为拥有包括700多个数学家、800多个物理学家、120多个化学家,还有15000人在从事基础研究,以及6万多产品研发人员。同时,华为还与全球300多所高校、900多家研究机构和公司有合作,实施了7840个项目,已投资18亿美元,签署了对外付费的研发合作合同达1000多份。

任正非表示:

按照原定计划,明年要超过1500亿美元,现在看明年预计还是保持1000亿美元左右。”他说道。“我们照样热火朝天地生产,员工人数从18.8万人扩展到19.4万人。为什么增加这么多人?需要研发、供应、销售、服务等非常多的人去进行版本切换。七、八月份还要进来1万多应届生,我们还是在困难中发展,没有停下来。

欢迎大家到华为来,但入职华为也是有门槛的。华为大学有一个考试系统,有大量的考试题目,首先要通过考试,才有面试机会。比如,你在世界计算机竞赛拿了金牌,工资可能是通常入职水平的5倍、6倍。每年世界上产生40个金牌获得者,我们今年挖了一批进来,薪酬定得比谷歌还高。今年进了一些少年天才,明年会有更多的少年天才涌向我们。

但同时任正非也提到,公司原则上不招美国人。只要有美国的身份、有绿卡、有美国永久居住权,就可能有美国成分,就要接受长臂管辖。

“美国这个国家的实力不是土地,是人才。我们向美国学习什么?吸引人才。未来会有非常多的优秀人才进华为来。”

责编: 黄鑫 | 审核:李震  | 总监:万军伟

End


相关推荐