河南省税务局公布电子发票第三方平台备案名单

大河财立方

2019-05-18 11:49:21

大河财立方消息 5月18日,国家税务总局河南省税务局发布关于电子发票第三方平台备案情况(第一批)的通告,公布已在河南省税务局办理备案的第三方服务平台及运营商名单。

0-1

0-2

0-3

通告指出,纳税人可根据需要自愿选择使用电子发票或纸质发票。纳税人开具电子发票,可选择自建电子发票服务平台,或自主自愿选择在我局备案的电子发票第三方平台。任何单位和个人不得违反纪律参与、干预、引导纳税人选择第三方平台。

国家税务总局河南省税务局关于电子发票

第三方平台备案情况(第一批)的通告

为进一步加强对增值税电子普通发票第三方平台的监督管理,切实维护纳税人的合法权益,保障纳税人和缴费人应享尽享减税降费红利,根据《国家税务总局关于进一步做好增值税电子普通发票推行工作的指导意见》(税总发〔2017〕31号)、《关于坚决查处第三方涉税服务借减税降费巧立名目乱收费行为的通知》(税总发〔2019〕49号)要求,本着公开透明、自主自愿原则,方便纳税人选择使用电子发票第三方平台,现就有关事项通告如下:

一、纳税人可根据需要自愿选择使用电子发票或纸质发票。纳税人开具电子发票,可选择自建电子发票服务平台,或自主自愿选择在我局备案的电子发票第三方平台。任何单位和个人不得违反纪律参与、干预、引导纳税人选择第三方平台。

二、电子发票第三方平台应免费为纳税人提供电子发票版式文件的生成(含电子签章)、打印、查询和交付等基础服务。不得巧立名目对基础服务收取任何费用,不得搭售任何软硬件产品、机器、设备等。对采取短信推送方式提供交付服务的,不得收取短信费。

三、电子发票第三方平台在提供服务时,应与用户签订服务合同或协议,严格区分基础服务和增值服务,并明确基础服务和增值服务的项目、内容,公开增值服务项目收费标准,不得强制、捆绑纳税人购买增值服务,并依法依规保护用户的商业信息。

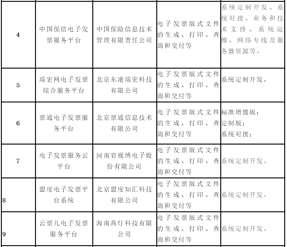
四、已在河南省税务局办理备案的第三方服务平台及运营商名单如下(排名不分先后):

0-1

0-2

0-3

此次公示为已在我省备案的第三方平台,未备案且未公示的第三方服务商不得在我省从事为纳税人提供与电子发票相关的任何服务。

五、纳税人在电子发票使用过程中,如存在第三方平台违规收取基础服务费用、强制购买增值服务、搭售任何设备、软件或其他商品情况的,可拨打12366进行投诉举报。举报投诉一经查实,将取消其相关服务商在河南省的服务和备案资格,涉及税务干部的将依纪、依规、依法严肃处理。

特此通告。

国家税务总局河南省税务局

2019年5月16日

责编: 裴熔熔 | 审核:李震  | 总监:万军伟

End



相关推荐