4.45亿!环保行业龙头中国天楹中标项城垃圾焚烧发电项目

大河财立方

2019-03-18 17:49:46

大河报·大河财立方记者 刘赟

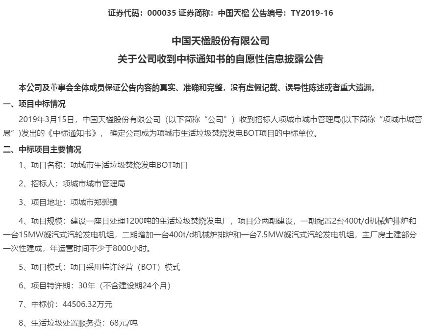
3月18日,中国天楹股份有限公司(以下简称“中国天楹”)发布公告称,公司于3月15日收到招标人项城市城市管理局(以下简称“项城市城管局”)发出的《中标通知书》,确定公司成为项城市生活垃圾焚烧发电BOT项目的中标单位,中标价44506.32万元,生活垃圾处置服务费68元/吨。

资料显示,项城市生活垃圾焚烧发电BOT项目位于项城市郑郭镇,招标人为项城市城市管理局,项目规模为,建设一座日处理1200吨的生活垃圾焚烧发电厂,项目分两期建设,一期配置2台400t/d机械炉排炉和一台15MW凝汽式汽轮发电机组,二期增加一台400t/d机械炉排炉和一台7.5MW凝汽式汽轮发电机组,主厂房土建部分一次性建成,年运营时间不少于8000小时。项目采用特许经营(BOT)模式。

中国天楹表示,该项目的顺利中标,对公司2019年经营业绩无重大影响,但项目的取得将进一步巩固公司在国内固废处置领域的领先地位,未来项目顺利运营将对公司的经营业绩产生积极影响,也为公司开拓更为广阔的环保市场奠定坚实基础。


据了解,中国天楹原是一家以城市生活垃圾焚烧发电和环保设备制造的民营企业。2014年,中国天楹成功借壳中科健上市。目前公司已逐步从垃圾末端处置向上游的分类、收运、中转等智慧环卫方向拓展。

而中国天楹此前尤为众人所关注的,是一起作价高达89亿元的中国环保企业海外并购史上最大规模收购案。

2017年12月,中国天楹发布公告称,公司拟作价 85.7 4亿 元 向华禹并购基金等 26名交易对方以发行股份及支付现金的方式购买其持有的江苏德展100%股权 ,同时配套融资不超过 6.9 6亿 元。本次交易完成后,江苏德展将成为中国天楹的全资子公司,中国天楹将通过江苏德展间接持有欧洲环保龙头企业Urbaser100%股权。

资料显示,Urbaser为欧洲领先的综合环境管理服务平台,是全球固废领域技术最先进的企业之一,业务遍及全球20 多个国家和地区,主要由智慧环卫、城市固废综合处理、工业再生资源回收处理以及水务综合管理四大业务板块构成。

彼时中国天楹在公告中表示,此次收购 Urbaser 是公司实现固废管理全产业链拓展和全球布局的关键战略举措。通过收购与整合Urbaser,引入其先进的全球固废管理项目和经验,可丰富公司的业务类型和项目辐射区域,有效实现双方优势互补,充分把握环保行业快速发展的有利契机,贯彻国家推进垃圾分类制度建设、提高垃圾无害化处理率的产业政策,构建固废管理全产业链,打造以“固废管理全产业链”为主线的全球环境综合服务提供商,增强上市公司的核心竞争力,提升上市公司的整体价值。

2018年7月,中国天楹再次发布重大资产重组公告修订稿,将交易价格调整至88.82亿元。值得注意的是,交易中Urbaser的作价几乎与中国天楹停牌市值相等,而且其营业收入高达百亿元,约是中国天楹的8倍。

2018年9月24日,中国天楹公告称,公司发行股份及支付现金购买资产并募集配套资金重大资产重组事项获得证监会有条件通过,这笔巨额并购意味着最终尘埃落定。交易完成后,中国天楹亦成功晋级至全球城市环境服务行业第四位。

责编: 刘赟 | 审核:李震  | 总监:万军伟

End



相关推荐